Suppr超能文献

遗传证据表明,荧光类似物 2NBDG 的摄取独立于已知的葡萄糖转运体。

Genetic evidence that uptake of the fluorescent analog 2NBDG occurs independently of known glucose transporters.

机构信息

Department of Immunobiology, University of Arizona, Tucson, Arizona, United States of America.

Department of Physiology, University of Arizona, Tucson, Arizona, United States of America.

出版信息

PLoS One. 2022 Aug 24;17(8):e0261801. doi: 10.1371/journal.pone.0261801. eCollection 2022.

Abstract

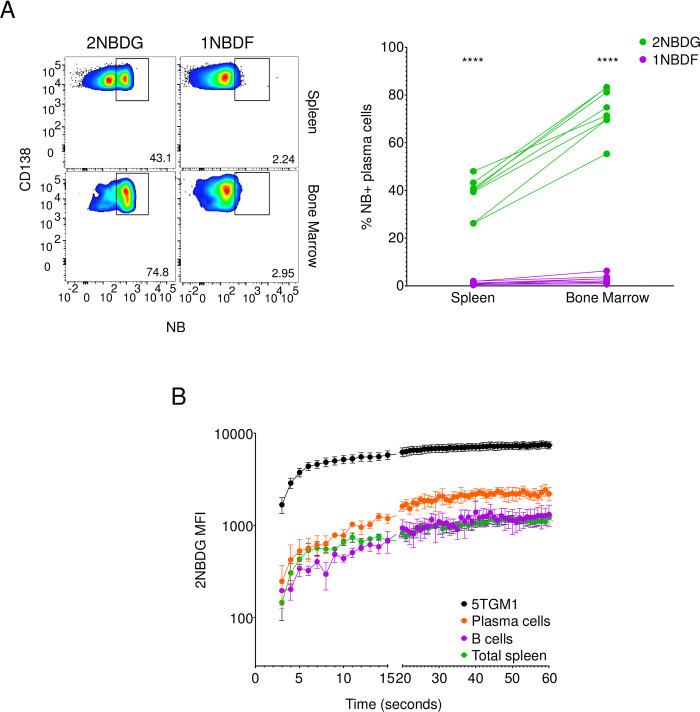
The fluorescent derivative of glucose, 2-Deoxy-2-[(7-nitro-2,1,3-benzoxadiazol-4-yl)-amino]-D-glucose (2NBDG), is a widely used surrogate reagent to visualize glucose uptake in live cells at single cell resolution. Using CRISPR-Cas9 gene editing in 5TGM1 myeloma cells, we demonstrate that ablation of the glucose transporter gene Slc2a1 abrogates radioactive glucose uptake but has no effect on the magnitude or kinetics of 2NBDG import. Extracellular 2NBDG, but not NBD-fructose was transported by primary plasma cells into the cytoplasm suggesting a specific mechanism that is unlinked from glucose import and that of chemically similar compounds. Neither excess glucose nor pharmacological inhibition of GLUT1 impacted 2NBDG uptake in myeloma cells or primary splenocytes. Genetic ablation of other expressed hexose transporters individually or in combination with one another also had no impact on 2NBDG uptake. Ablation of the genes in the Slc29 and Slc35 families of nucleoside and nucleoside sugar transporters also failed to impact 2NBDG import. Thus, cellular uptake of 2NBDG is not necessarily a faithful indicator of glucose transport and is promoted by an unknown mechanism.

摘要

荧光葡萄糖衍生物 2-脱氧-2-[[7-硝基-2,1,3-苯并恶二唑-4-基]氨基]-D-葡萄糖(2NBDG)是一种广泛用于在单细胞分辨率下可视化活细胞中葡萄糖摄取的替代试剂。使用 5TGM1 骨髓瘤细胞中的 CRISPR-Cas9 基因编辑,我们证明葡萄糖转运蛋白基因 Slc2a1 的缺失会阻断放射性葡萄糖摄取,但对 2NBDG 摄取的幅度或动力学没有影响。细胞外 2NBDG,但不是 NBD-果糖,被原代浆细胞转运到细胞质中,这表明存在一种与葡萄糖摄取和类似化学物质摄取无关的特定机制。过量葡萄糖或 GLUT1 的药理学抑制均不会影响骨髓瘤细胞或原代脾细胞中的 2NBDG 摄取。单独或组合缺失其他表达的己糖转运蛋白对 2NBDG 摄取也没有影响。Slc29 和 Slc35 家族核苷和核苷糖转运蛋白的基因缺失也未能影响 2NBDG 摄取。因此,2NBDG 的细胞摄取不一定是葡萄糖转运的忠实指标,而是由未知机制促进的。

https://cdn.ncbi.nlm.nih.gov/pmc/blobs/bfa2/9401136/0efdbf0fe638/pone.0261801.g001.jpg

文献AI研究员

20分钟写一篇综述,助力文献阅读效率提升50倍。

立即体验

用中文搜PubMed

大模型驱动的PubMed中文搜索引擎

马上搜索

文档翻译

学术文献翻译模型,支持多种主流文档格式。

立即体验