Suppr超能文献

单核苷酸多态性的存在增强了白血病细胞对CDK4/6抑制的反应。

Presence of the single nucleotide polymorphism enhances the response of leukemic cells to CDK4/6 inhibition.

作者信息

Vorwerk Jan, Sun Kaiyan, Frank Daria, Neumann Felix, Hüve Jana, Budde Paulina Marie, Liu Longlong, Xie Xiaoqing, Patnana Pradeep Kumar, Ahmed Helal Mohammed Mohammed, Opalka Bertram, Lenz Georg, Jayavelu Ashok Kumar, Khandanpour Cyrus

机构信息

Department of Medicine A, Hematology, Hemostaseology, Oncology, and Pneumology, University Hospital Münster, Münster, Germany.

Fluorescence Microscopy Facility Münster, Institute of Medical Physics and Biophysics, University of Münster, Münster, Germany.

出版信息

Front Oncol. 2022 Aug 8;12:903691. doi: 10.3389/fonc.2022.903691. eCollection 2022.

Abstract

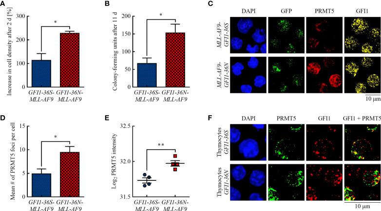
The zinc finger protein Growth Factor Independence 1 (GFI1) acts as a transcriptional repressor regulating differentiation of myeloid and lymphoid cells. A single nucleotide polymorphism of , , has a prevalence of 7% in healthy Caucasians and 15% in acute myeloid leukemia (AML) patients, hence most probably predisposing to AML. One reason for this is that GFI1-36N differs from the wildtype form GFI1-36S regarding its ability to induce epigenetic changes resulting in a derepression of oncogenes. Using proteomics, immunofluorescence, and immunoblotting we have now gained evidence that murine leukemic cells exhibit a higher protein level of the pro-proliferative protein arginine N-methyltransferase 5 (PRMT5) as well as increased levels of the cell cycle propagating cyclin-dependent kinases 4 (CDK4) and 6 (CDK6) leading to a faster proliferation of leukemic cells . As a therapeutic approach, we subsequently treated leukemic and cells with the CDK4/6 inhibitor palbociclib and observed that leukemic cells were more susceptible to this treatment. The findings suggest that presence of the variant increases proliferation of leukemic cells and could possibly be a marker for a specific subset of AML patients sensitive to CDK4/6 inhibitors such as palbociclib.

摘要

锌指蛋白生长因子独立性1(GFI1)作为一种转录抑制因子,调节髓系和淋巴细胞的分化。,,的单核苷酸多态性在健康白种人中的患病率为7%,在急性髓系白血病(AML)患者中为15%,因此很可能易患AML。原因之一是,GFI1 - 36N在诱导表观遗传变化从而导致癌基因去抑制的能力方面与野生型GFI1 - 36S不同。通过蛋白质组学、免疫荧光和免疫印迹,我们现在已经获得证据表明,小鼠白血病细胞中促增殖蛋白精氨酸N - 甲基转移酶5(PRMT5)的蛋白水平较高,以及细胞周期进展相关的细胞周期蛋白依赖性激酶4(CDK4)和6(CDK6)的水平升高,导致白血病细胞增殖加快。作为一种治疗方法,我们随后用CDK4/6抑制剂帕博西尼处理白血病细胞和细胞,观察到白血病细胞对这种治疗更敏感。这些发现表明,该变体的存在增加了白血病细胞的增殖,并且可能是对帕博西尼等CDK4/6抑制剂敏感的特定AML患者亚群的一个标志物。

https://cdn.ncbi.nlm.nih.gov/pmc/blobs/ad48/9393725/f49bc6c43b77/fonc-12-903691-g001.jpg

文献AI研究员

20分钟写一篇综述,助力文献阅读效率提升50倍。

立即体验

用中文搜PubMed

大模型驱动的PubMed中文搜索引擎

马上搜索

文档翻译

学术文献翻译模型,支持多种主流文档格式。

立即体验