• 文献检索
  • 文档翻译
  • 深度研究
  • 学术资讯
  • Suppr Zotero 插件Zotero 插件
  • 邀请有礼
  • 套餐&价格
  • 历史记录
应用&插件
Suppr Zotero 插件Zotero 插件浏览器插件Mac 客户端Windows 客户端微信小程序
定价
高级版会员购买积分包购买API积分包
服务
文献检索文档翻译深度研究API 文档MCP 服务
关于我们
关于 Suppr公司介绍联系我们用户协议隐私条款
关注我们

Suppr 超能文献

核心技术专利:CN118964589B侵权必究
粤ICP备2023148730 号-1Suppr @ 2026

文献检索

告别复杂PubMed语法,用中文像聊天一样搜索,搜遍4000万医学文献。AI智能推荐,让科研检索更轻松。

立即免费搜索

文件翻译

保留排版,准确专业,支持PDF/Word/PPT等文件格式,支持 12+语言互译。

免费翻译文档

深度研究

AI帮你快速写综述,25分钟生成高质量综述,智能提取关键信息,辅助科研写作。

立即免费体验

阿糖胞苷-顺铂-依托泊苷化疗联合贝伐珠单抗通过抑制肿瘤侵袭和血管生成调节神经胶质瘤进展。

Combination of Ad-SGE-REIC and bevacizumab modulates glioma progression by suppressing tumor invasion and angiogenesis.

机构信息

Department of Neurological Surgery, Okayama University Graduate School of Medicine, Dentistry and Pharmaceutical Sciences, Okayama, Japan.

Department of Neurosurgery, Hamamatsu University School of Medicine, Shizuoka, Japan.

出版信息

PLoS One. 2022 Aug 25;17(8):e0273242. doi: 10.1371/journal.pone.0273242. eCollection 2022.

DOI:10.1371/journal.pone.0273242
PMID:36006934
原文链接:https://pmc.ncbi.nlm.nih.gov/articles/PMC9409598/
Abstract

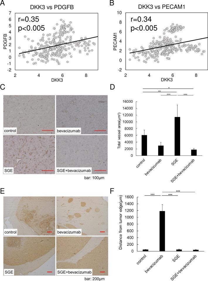
Reduced expression in immortalized cells/Dickkopf-3 (REIC/Dkk-3) is a tumor suppressor and its overexpression has been shown to exert anti-tumor effects as a therapeutic target gene in many human cancers. Recently, we demonstrated the anti-glioma effects of an adenoviral vector carrying REIC/Dkk-3 with the super gene expression system (Ad-SGE-REIC). Anti-vascular endothelial growth factor treatments such as bevacizumab have demonstrated convincing therapeutic advantage in patients with glioblastoma. However, bevacizumab did not improve overall survival in patients with newly diagnosed glioblastoma. In this study, we examined the effects of Ad-SGE-REIC on glioma treated with bevacizumab. Ad-SGE-REIC treatment resulted in a significant reduction in the number of invasion cells treated with bevacizumab. Western blot analyses revealed the increased expression of several endoplasmic reticulum stress markers in cells treated with both bevacizumab and Ad-SGE-REIC, as well as decreased β-catenin protein levels. In malignant glioma mouse models, overall survival was extended in the combination therapy group. These results suggest that the combination therapy of Ad-SGE-REIC and bevacizumab exerts anti-glioma effects by suppressing the angiogenesis and invasion of tumors. Combined Ad-SGE-REIC and bevacizumab might be a promising strategy for the treatment of malignant glioma.

摘要

REIC/Dkk-3(REIC/Dkk-3)在永生化细胞中的表达减少是一种肿瘤抑制因子,其过表达已被证明在许多人类癌症中作为治疗靶基因发挥抗肿瘤作用。最近,我们证明了携带 REIC/Dkk-3 的腺病毒载体在超级基因表达系统(Ad-SGE-REIC)中具有抗神经胶质瘤作用。抗血管内皮生长因子治疗(如贝伐单抗)在胶质母细胞瘤患者中显示出令人信服的治疗优势。然而,贝伐单抗并没有改善新诊断的胶质母细胞瘤患者的总生存率。在这项研究中,我们研究了 Ad-SGE-REIC 对接受贝伐单抗治疗的神经胶质瘤的影响。Ad-SGE-REIC 治疗导致用贝伐单抗治疗的侵袭细胞数量显著减少。Western blot 分析显示,在用贝伐单抗和 Ad-SGE-REIC 治疗的细胞中,几种内质网应激标志物的表达增加,β-连环蛋白蛋白水平降低。在恶性神经胶质瘤小鼠模型中,联合治疗组的总生存期延长。这些结果表明,Ad-SGE-REIC 和贝伐单抗的联合治疗通过抑制肿瘤的血管生成和侵袭发挥抗神经胶质瘤作用。联合使用 Ad-SGE-REIC 和贝伐单抗可能是治疗恶性神经胶质瘤的一种有前途的策略。

https://cdn.ncbi.nlm.nih.gov/pmc/blobs/0f56/9409598/2691678e9662/pone.0273242.g005.jpg
https://cdn.ncbi.nlm.nih.gov/pmc/blobs/0f56/9409598/37071ce4b777/pone.0273242.g001.jpg
https://cdn.ncbi.nlm.nih.gov/pmc/blobs/0f56/9409598/b196baa7d84f/pone.0273242.g002.jpg
https://cdn.ncbi.nlm.nih.gov/pmc/blobs/0f56/9409598/4a7be7f89b97/pone.0273242.g003.jpg
https://cdn.ncbi.nlm.nih.gov/pmc/blobs/0f56/9409598/175371541916/pone.0273242.g004.jpg
https://cdn.ncbi.nlm.nih.gov/pmc/blobs/0f56/9409598/2691678e9662/pone.0273242.g005.jpg
https://cdn.ncbi.nlm.nih.gov/pmc/blobs/0f56/9409598/37071ce4b777/pone.0273242.g001.jpg
https://cdn.ncbi.nlm.nih.gov/pmc/blobs/0f56/9409598/b196baa7d84f/pone.0273242.g002.jpg
https://cdn.ncbi.nlm.nih.gov/pmc/blobs/0f56/9409598/4a7be7f89b97/pone.0273242.g003.jpg
https://cdn.ncbi.nlm.nih.gov/pmc/blobs/0f56/9409598/175371541916/pone.0273242.g004.jpg
https://cdn.ncbi.nlm.nih.gov/pmc/blobs/0f56/9409598/2691678e9662/pone.0273242.g005.jpg

相似文献

1
Combination of Ad-SGE-REIC and bevacizumab modulates glioma progression by suppressing tumor invasion and angiogenesis.阿糖胞苷-顺铂-依托泊苷化疗联合贝伐珠单抗通过抑制肿瘤侵袭和血管生成调节神经胶质瘤进展。
PLoS One. 2022 Aug 25;17(8):e0273242. doi: 10.1371/journal.pone.0273242. eCollection 2022.
2
A super gene expression system enhances the anti-glioma effects of adenovirus-mediated REIC/Dkk-3 gene therapy.一种超基因表达系统增强了腺病毒介导的 REIC/Dkk-3 基因治疗抗神经胶质瘤的作用。
Sci Rep. 2016 Sep 14;6:33319. doi: 10.1038/srep33319.
3
Promising therapeutic efficacy of a novel reduced expression in immortalized cells/dickkopf-3 expressing adenoviral vector for hepatocellular carcinoma.一种新型的在永生化细胞中低表达/表达Dickkopf-3的腺病毒载体对肝细胞癌具有有前景的治疗效果。
J Gastroenterol Hepatol. 2017 Oct;32(10):1769-1777. doi: 10.1111/jgh.13757.
4
Novel REIC/Dkk-3-encoding adenoviral vector as a promising therapeutic agent for pancreatic cancer.新型REIC/Dkk-3编码腺病毒载体作为一种有前景的胰腺癌治疗药物。
Cancer Gene Ther. 2016 Aug;23(8):278-83. doi: 10.1038/cgt.2016.31. Epub 2016 Jul 29.
5
A novel gene expression system strongly enhances the anticancer effects of a REIC/Dkk-3-encoding adenoviral vector.一种新型基因表达系统可显著增强编码REIC/Dkk-3的腺病毒载体的抗癌效果。
Oncol Rep. 2014 Mar;31(3):1089-95. doi: 10.3892/or.2013.2958. Epub 2013 Dec 31.
6
Integrin antagonist augments the therapeutic effect of adenovirus-mediated REIC/Dkk-3 gene therapy for malignant glioma.整合素拮抗剂增强腺病毒介导的REIC/Dkk-3基因疗法对恶性胶质瘤的治疗效果。
Gene Ther. 2015 Feb;22(2):146-54. doi: 10.1038/gt.2014.100. Epub 2014 Nov 13.
7
Promising Gene Therapy Using an Adenovirus Vector Carrying REIC/Dkk-3 Gene for the Treatment of Biliary Cancer.腺病毒载体介导的 REIC/Dkk-3 基因治疗胆管癌的研究进展。
Curr Gene Ther. 2020;20(1):64-70. doi: 10.2174/1566523220666200309125709.
8
Potential of adenovirus-mediated REIC/Dkk-3 gene therapy for use in the treatment of pancreatic cancer.腺病毒介导的 REIC/Dkk-3 基因治疗在胰腺癌治疗中的应用潜力。
J Gastroenterol Hepatol. 2014 May;29(5):973-83. doi: 10.1111/jgh.12501.
9
Study protocol of a Phase I/IIa clinical trial of Ad-SGE-REIC for treatment of recurrent malignant glioma.一项关于 Ad-SGE-REIC 治疗复发性恶性脑胶质瘤的 I/IIa 期临床试验方案。
Future Oncol. 2020 Feb;16(6):151-159. doi: 10.2217/fon-2019-0743. Epub 2020 Jan 24.
10
REIC/Dkk-3 induces cell death in human malignant glioma.REIC/Dkk-3可诱导人恶性胶质瘤细胞死亡。
Neuro Oncol. 2008 Jun;10(3):244-53. doi: 10.1215/15228517-2008-016. Epub 2008 Apr 28.

引用本文的文献

1
Evaluating short-term survivors of glioblastoma: A proposal based on SEER registry data.评估胶质母细胞瘤短期幸存者:基于监测、流行病学和最终结果(SEER)登记数据的一项提议。
Neurooncol Adv. 2025 Feb 9;7(1):vdaf036. doi: 10.1093/noajnl/vdaf036. eCollection 2025 Jan-Dec.

本文引用的文献

1
Single-cell analyses reveal YAP/TAZ as regulators of stemness and cell plasticity in Glioblastoma.单细胞分析揭示YAP/TAZ是胶质母细胞瘤干性和细胞可塑性的调节因子。
Nat Cancer. 2021 Feb;2(2):174-188. doi: 10.1038/s43018-020-00150-z. Epub 2020 Dec 7.
2
Study protocol of a Phase I/IIa clinical trial of Ad-SGE-REIC for treatment of recurrent malignant glioma.一项关于 Ad-SGE-REIC 治疗复发性恶性脑胶质瘤的 I/IIa 期临床试验方案。
Future Oncol. 2020 Feb;16(6):151-159. doi: 10.2217/fon-2019-0743. Epub 2020 Jan 24.
3
A Phase I/Ib trial of Ad-REIC in liver cancer: study protocol.
Ad-REIC 治疗肝癌的 I/ Ib 期临床试验:研究方案。
Future Oncol. 2019 Nov;15(31):3547-3554. doi: 10.2217/fon-2019-0115. Epub 2019 Oct 30.
4
Current Approaches and Challenges in the Molecular Therapeutic Targeting of Glioblastoma.胶质母细胞瘤的分子治疗靶点的当前方法和挑战。
World Neurosurg. 2019 Sep;129:90-100. doi: 10.1016/j.wneu.2019.05.205. Epub 2019 May 29.
5
Oncolytic Herpes Virus Armed with Vasculostatin in Combination with Bevacizumab Abrogates Glioma Invasion via the CCN1 and AKT Signaling Pathways.携带血管抑素的溶瘤单纯疱疹病毒联合贝伐单抗通过 CCN1 和 AKT 信号通路阻断神经胶质瘤侵袭。
Mol Cancer Ther. 2019 Aug;18(8):1418-1429. doi: 10.1158/1535-7163.MCT-18-0799. Epub 2019 May 15.
6
δ-Catenin Promotes Bevacizumab-Induced Glioma Invasion.δ-Catenin 促进贝伐单抗诱导的脑胶质瘤侵袭。
Mol Cancer Ther. 2019 Apr;18(4):812-822. doi: 10.1158/1535-7163.MCT-18-0138. Epub 2019 Mar 14.
7
Wnt/β-catenin signaling cascade: A promising target for glioma therapy.Wnt/β-连环蛋白信号级联:一种有前途的神经胶质瘤治疗靶点。
J Cell Physiol. 2019 Mar;234(3):2217-2228. doi: 10.1002/jcp.27186. Epub 2018 Sep 17.
8
Fibroblast growth factor 13 regulates glioma cell invasion and is important for bevacizumab-induced glioma invasion.成纤维细胞生长因子 13 调节神经胶质瘤细胞侵袭,并且对贝伐单抗诱导的神经胶质瘤侵袭很重要。
Oncogene. 2018 Feb 8;37(6):777-786. doi: 10.1038/onc.2017.373. Epub 2017 Oct 23.
9
Dickkopf-3 Upregulates VEGF in Cultured Human Endothelial Cells by Activating Activin Receptor-Like Kinase 1 (ALK1) Pathway.Dickkopf-3通过激活激活素受体样激酶1(ALK1)途径上调培养的人内皮细胞中的血管内皮生长因子(VEGF)。
Front Pharmacol. 2017 Mar 14;8:111. doi: 10.3389/fphar.2017.00111. eCollection 2017.
10
Adenovirus vector carrying REIC/DKK-3 gene: neoadjuvant intraprostatic injection for high-risk localized prostate cancer undergoing radical prostatectomy.携带REIC/DKK-3基因的腺病毒载体:用于接受根治性前列腺切除术的高危局限性前列腺癌的新辅助前列腺内注射
Cancer Gene Ther. 2016 Nov;23(11):400-409. doi: 10.1038/cgt.2016.53. Epub 2016 Oct 21.