Suppr超能文献

缺血性脑卒中患者血液样本中突触融合蛋白 1a 和突触融合蛋白 25 的表达水平升高。

Syntaxin-1a and SNAP-25 expression level is increased in the blood samples of ischemic stroke patients.

机构信息

Department of Neuro-Rehabilitation Sciences, Casa Cura Policlinico, Milan, Italy.

Department of Experimental Medicine, University of Rome "Sapienza", Rome, Italy.

出版信息

Sci Rep. 2022 Aug 25;12(1):14483. doi: 10.1038/s41598-022-18719-2.

Abstract

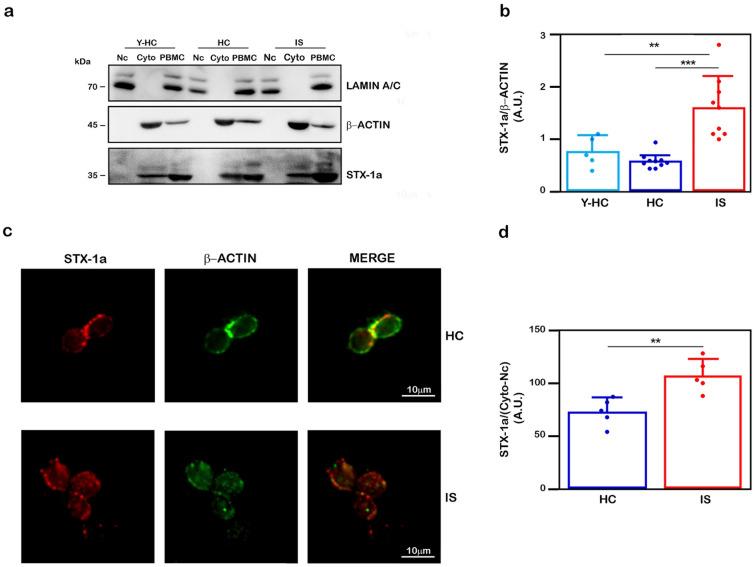
The interest for the discovery of blood biomarkers for several neurological disorders, including Ischemic Stroke (IS), is growing and their identification in blood samples would be revolutionary allowing a fast and better pathology prediction or outcome and to collect information on patient recovery. The increased permeability of the blood-brain barrier, following a brain infarct, allows the detection of brain proteins in the blood flow. In this work, we analyzed the expression levels of two synaptic proteins Syntaxin (STX)-1a and Synaptosomal Associated Protein, 25 kDa (SNAP-25), in Peripheral Blood Mononuclear Cell (PBMC), serum and in Neuronal Derived Extracellular vesicles (NDEs) of IS patients, age and sex matched healthy control (HC) and younger HC (Y-HC). Interestingly, we identified STX-1a protein in the cytoplasm of PBMC and both STX-1a and SNAP-25 expression levels were significantly augmented in all IS patient's blood fractions compared to control subjects. In addition, STX-1a blood levels correlated with the IS clinical scales National Institutes of Health Stroke Scale (NIH-SS) and the modified Barthel Index (BI). These results prompted us to speculate that STX-1a and SNAP-25 hematic fluctuations depict the brain damage after an ischemic attack and that their hematic detection could represent a novel and accessible IS biomarkers.

摘要

人们对发现几种神经疾病(包括缺血性中风 [IS])的血液生物标志物越来越感兴趣,如果能在血液样本中识别出这些标志物,将具有变革性意义,这可以实现快速、更好地预测病理、评估预后,并收集有关患者康复的信息。脑梗死发生后,血脑屏障通透性增加,使血液中可检测到脑蛋白。在这项工作中,我们分析了缺血性中风患者外周血单个核细胞(PBMC)、血清和神经元衍生细胞外囊泡(NDE)中两种突触蛋白突触融合蛋白 1a(STX)-1a 和突触相关蛋白 25kDa(SNAP-25)的表达水平,同时还纳入了年龄和性别匹配的健康对照(HC)和年轻健康对照(Y-HC)。有趣的是,我们在 PBMC 的细胞质中发现了 STX-1a 蛋白,与对照组相比,所有 IS 患者的血液成分中 STX-1a 和 SNAP-25 的表达水平均显著增加。此外,STX-1a 血液水平与缺血性中风的临床量表国立卫生研究院中风量表(NIH-SS)和改良巴氏指数(BI)呈正相关。这些结果促使我们推测,STX-1a 和 SNAP-25 的血液波动描绘了缺血性攻击后的脑损伤,并且它们的血液检测可能代表了一种新的、可及的 IS 生物标志物。

https://cdn.ncbi.nlm.nih.gov/pmc/blobs/df94/9411545/7ae45ee8889e/41598_2022_18719_Fig1_HTML.jpg

文献检索

告别复杂PubMed语法,用中文像聊天一样搜索,搜遍4000万医学文献。AI智能推荐,让科研检索更轻松。

立即免费搜索

文件翻译

保留排版,准确专业,支持PDF/Word/PPT等文件格式,支持 12+语言互译。

免费翻译文档

深度研究

AI帮你快速写综述,25分钟生成高质量综述,智能提取关键信息,辅助科研写作。

立即免费体验