Suppr超能文献

人肺泡祖细胞生成双谱系细支气管肺泡类器官。

Human alveolar progenitors generate dual lineage bronchioalveolar organoids.

机构信息

Department of Infectious Diseases and Respiratory Medicine, Charite-Universitätsmedizin Berlin, Corporate Member of Freie Universitat Berlin, Humboldt-Universität zu Berlin, and Berlin Institute of Health, Berlin, Germany.

Core Unit Bioinformatics, Berlin Institute of Health (BIH), Charite-Universitätsmedizin, Berlin, Germany.

出版信息

Commun Biol. 2022 Aug 25;5(1):875. doi: 10.1038/s42003-022-03828-5.

Abstract

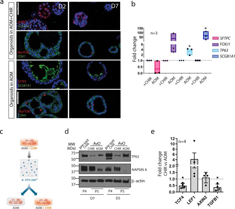
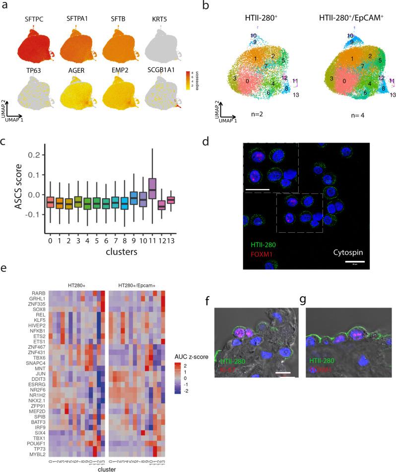
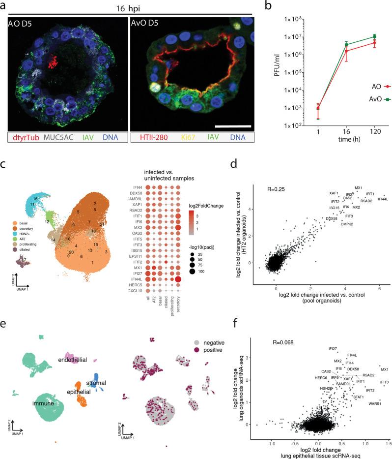
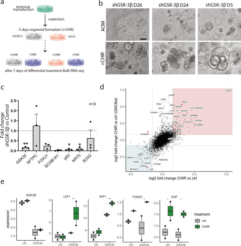
Mechanisms of epithelial renewal in the alveolar compartment remain incompletely understood. To this end, we aimed to characterize alveolar progenitors. Single-cell RNA-sequencing (scRNA-seq) analysis of the HTII-280/EpCAM population from adult human lung revealed subclusters enriched for adult stem cell signature (ASCS) genes. We found that alveolar progenitors in organoid culture in vitro show phenotypic lineage plasticity as they can yield alveolar or bronchial cell-type progeny. The direction of the differentiation is dependent on the presence of the GSK-3β inhibitor, CHIR99021. By RNA-seq profiling of GSK-3β knockdown organoids we identified additional candidate target genes of the inhibitor, among others FOXM1 and EGF. This gives evidence of Wnt pathway independent regulatory mechanisms of alveolar specification. Following influenza A virus (IAV) infection organoids showed a similar response as lung tissue explants which confirms their suitability for studies of sequelae of pathogen-host interaction.

摘要

肺泡隔上皮更新的机制仍不完全清楚。为此,我们旨在鉴定肺泡祖细胞。对成人肺 HTII-280/EpCAM 群体的单细胞 RNA 测序 (scRNA-seq) 分析显示,富含成体干细胞特征 (ASCS) 基因的亚簇。我们发现,体外类器官培养中的肺泡祖细胞表现出表型谱系可塑性,因为它们可以产生肺泡或支气管细胞类型的后代。分化的方向取决于 GSK-3β 抑制剂 CHIR99021 的存在。通过对 GSK-3β 敲低类器官的 RNA-seq 分析,我们鉴定了抑制剂的其他候选靶基因,其中包括 FOXM1 和 EGF。这为肺泡特化的 Wnt 通路独立调节机制提供了证据。流感 A 病毒 (IAV) 感染后,类器官表现出与肺组织外植体相似的反应,这证实了它们适合研究病原体-宿主相互作用的后遗症。

https://cdn.ncbi.nlm.nih.gov/pmc/blobs/d455/9411530/fce30ea2d2ef/42003_2022_3828_Fig1_HTML.jpg

文献检索

告别复杂PubMed语法,用中文像聊天一样搜索,搜遍4000万医学文献。AI智能推荐,让科研检索更轻松。

立即免费搜索

文件翻译

保留排版,准确专业,支持PDF/Word/PPT等文件格式,支持 12+语言互译。

免费翻译文档

深度研究

AI帮你快速写综述,25分钟生成高质量综述,智能提取关键信息,辅助科研写作。

立即免费体验