Suppr超能文献

全基因组鉴定和分析 DC 中的生长调节因子家族及在叶片大小和寿命调控中的功能分析

Genome-Wide Identification and Analysis of the Growth-Regulating Factor Family in DC and Functional Analysis of in Leaf Size and Longevity Regulation.

机构信息

Key Laboratory of Plant Resource Conservation and Germplasm Innovation in Mountainous Region (Ministry of Education), College of Life Sciences/Institute of Agro-Bioengineering, Guizhou University, Guiyang 550025, China.

出版信息

Int J Mol Sci. 2022 Aug 12;23(16):9043. doi: 10.3390/ijms23169043.

Abstract

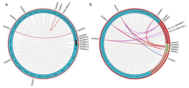
Growth-regulating factors (GRFs) are plant-specific transcription factors that play an important role in plant growth and development. In this study, fifteen gene members containing QLQ and WRC domains were identified in . Phylogenetic and collinearity analysis showed that ZaGRFs were closely related to CsGRFs and AtGRFs, and distantly related to OsGRFs. There are a large number of cis-acting elements related to hormone response and stress induction in the gene promoter region of . Tissue-specific expression analysis showed that except for , all the were highly expressed in young parts with active growth and development, including terminal buds, seeds, and young flowers, suggesting their key roles in growth and development. Eight were selected to investigate the transcriptional response to auxin, gibberellin and drought treatments. A total of six in the NAA treatment, four in the GA treatment, and six in the PEG treatment were induced and significantly up-regulated. Overexpression of increased branching and chlorophyll content and delayed senescence of transgenic . increased the expression of and suppressed the expression of and , indicating that is involved in cytokinin metabolism and signal transduction. These research results lay a foundation for further analysis of the gene function of and provide candidate genes for growth, development, and stress resistance breeding of .

摘要

生长调节因子(GRFs)是植物特异性转录因子,在植物生长发育中发挥重要作用。本研究在 中鉴定了 15 个含有 QLQ 和 WRC 结构域的基因成员。系统发育和共线性分析表明,ZaGRFs 与 CsGRFs 和 AtGRFs 关系密切,与 OsGRFs 关系较远。在 基因启动子区存在大量与激素反应和胁迫诱导相关的顺式作用元件。组织特异性表达分析表明,除 外,所有的 均在具有活跃生长和发育的幼嫩组织中高度表达,包括顶芽、种子和幼花,表明它们在 生长和发育中起关键作用。选择 8 个 研究对生长素、赤霉素和干旱处理的转录响应。NAA 处理共诱导和显著上调 6 个 ,GA 处理上调 4 个 ,PEG 处理上调 6 个 。过表达 增加了分枝和叶绿素含量,延缓了转基因 的衰老。 增加了 的表达,抑制了 的表达 ,表明 参与细胞分裂素代谢和信号转导。这些研究结果为进一步分析 的基因功能奠定了基础,并为 的生长、发育和抗逆性育种提供了候选基因。

https://cdn.ncbi.nlm.nih.gov/pmc/blobs/57c3/9409285/a85250a6ac11/ijms-23-09043-g001.jpg

文献AI研究员

20分钟写一篇综述,助力文献阅读效率提升50倍。

立即体验

用中文搜PubMed

大模型驱动的PubMed中文搜索引擎

马上搜索

文档翻译

学术文献翻译模型,支持多种主流文档格式。

立即体验