Suppr超能文献

抑制 ERK 二聚化可改善 BRAF 驱动的间变性甲状腺癌。

Inhibiting ERK dimerization ameliorates BRAF-driven anaplastic thyroid cancer.

机构信息

Instituto de Investigaciones Biomédicas "Alberto Sols", Consejo Superior de Investigaciones Científicas and Universidad Autónoma de Madrid (CSIC-UAM), 28029, Madrid, Spain.

Centro de Investigación Biomédica en Red de Cáncer (CIBERONC), Instituto de Salud Carlos III (ISCIII), 28029, Madrid, Spain.

出版信息

Cell Mol Life Sci. 2022 Sep 3;79(9):504. doi: 10.1007/s00018-022-04530-9.

Abstract

BACKGROUND

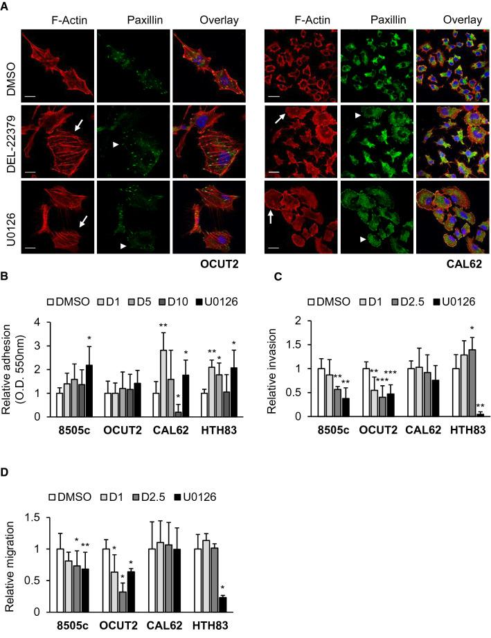
RAS-to-ERK signaling is crucial for the onset and progression of advanced thyroid carcinoma, and blocking ERK dimerization provides a therapeutic benefit in several human carcinomas. Here we analyzed the effects of DEL-22379, a relatively specific ERK dimerization inhibitor, on the activation of the RAS-to-ERK signaling cascade and on tumor-related processes in vitro and in vivo.

METHODS

We used a panel of four human anaplastic thyroid carcinoma (ATC) cell lines harboring BRAF or RAS mutations to analyze ERK dynamics and tumor-specific characteristics. We also assessed the impact of DEL-22379 on the transcriptional landscape of ATC cell lines using RNA-sequencing and evaluated its therapeutic efficacy in an orthotopic mouse model of ATC.

RESULTS

DEL-22379 impaired upstream ERK activation in BRAF- but not RAS-mutant cells. Cell viability and metastasis-related processes were attenuated by DEL-22379 treatment, but mostly in BRAF-mutant cells, whereas in vivo tumor growth and dissemination were strongly reduced for BRAF-mutant cells and mildly reduced for RAS-mutant cells. Transcriptomics analyses indicated that DEL-22379 modulated the transcriptional landscape of BRAF- and RAS-mutant cells in opposite directions.

CONCLUSIONS

Our findings establish that BRAF- and RAS-mutant thyroid cells respond differentially to DEL-22379, which cannot be explained by the previously described mechanism of action of the inhibitor. Nonetheless, DEL-22379 demonstrated significant anti-tumor effects against BRAF-mutant cells in vivo with an apparent lack of toxicity, making it an interesting candidate for the development of combinatorial treatments. Our data underscore the differences elicited by the specific driver mutation for thyroid cancer onset and progression, which should be considered for experimental and clinical approaches.

摘要

背景

RAS-ERK 信号对于晚期甲状腺癌的发生和进展至关重要,阻断 ERK 二聚化在几种人类癌中提供了治疗益处。在这里,我们分析了 DEL-22379(一种相对特异的 ERK 二聚化抑制剂)对 RAS-ERK 信号级联的激活以及在体外和体内肿瘤相关过程中的影响。

方法

我们使用一组四种具有 BRAF 或 RAS 突变的人未分化甲状腺癌(ATC)细胞系来分析 ERK 动力学和肿瘤特异性特征。我们还使用 RNA 测序评估了 DEL-22379 对 ATC 细胞系转录谱的影响,并在 ATC 的原位小鼠模型中评估了其治疗功效。

结果

DEL-22379 损害了 BRAF-但不损害 RAS-突变细胞中的上游 ERK 激活。细胞活力和转移相关过程被 DEL-22379 处理减弱,但主要在 BRAF-突变细胞中,而体内肿瘤生长和扩散则强烈减少了 BRAF-突变细胞,轻度减少了 RAS-突变细胞。转录组学分析表明,DEL-22379 以相反的方式调节 BRAF-和 RAS-突变细胞的转录谱。

结论

我们的发现表明,BRAF-和 RAS-突变的甲状腺细胞对 DEL-22379 的反应不同,这不能用抑制剂的先前描述的作用机制来解释。尽管如此,DEL-22379 在体内对 BRAF-突变细胞显示出显著的抗肿瘤作用,且似乎没有毒性,使其成为联合治疗开发的一个有趣候选物。我们的数据强调了特定驱动突变对甲状腺癌发生和进展引起的差异,这应该在实验和临床方法中考虑。

https://cdn.ncbi.nlm.nih.gov/pmc/blobs/ff85/9440884/324a94018c61/18_2022_4530_Fig1_HTML.jpg

文献检索

告别复杂PubMed语法,用中文像聊天一样搜索,搜遍4000万医学文献。AI智能推荐,让科研检索更轻松。

立即免费搜索

文件翻译

保留排版,准确专业,支持PDF/Word/PPT等文件格式,支持 12+语言互译。

免费翻译文档

深度研究

AI帮你快速写综述,25分钟生成高质量综述,智能提取关键信息,辅助科研写作。

立即免费体验