Suppr超能文献

MX2:系统性红斑狼疮新型免疫相关生物标志物的鉴定及系统机制分析。

MX2: Identification and systematic mechanistic analysis of a novel immune-related biomarker for systemic lupus erythematosus.

机构信息

School of Pharmacy, Anhui University of Chinese Medicine, Hefei, China.

Anhui Province Key Laboratory of Chinese Medicinal Formula, Hefei, China.

出版信息

Front Immunol. 2022 Aug 18;13:978851. doi: 10.3389/fimmu.2022.978851. eCollection 2022.

Abstract

BACKGROUND

Systemic lupus erythematosus (SLE) is an autoimmune disease that involves multiple organs. However, the current SLE-related biomarkers still lack sufficient sensitivity, specificity and predictive power for clinical application. Thus, it is significant to explore new immune-related biomarkers for SLE diagnosis and development.

METHODS

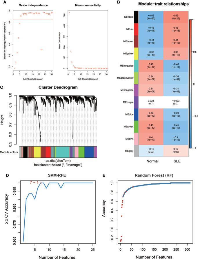
We obtained seven SLE gene expression profile microarrays (GSE121239/11907/81622/65391/100163/45291/49454) from the GEO database. First, differentially expressed genes (DEGs) were screened using GEO2R, and SLE biomarkers were screened by performing WGCNA, Random Forest, SVM-REF, correlation with SLEDAI and differential gene analysis. Receiver operating characteristic curves (ROCs) and AUC values were used to determine the clinical value. The expression level of the biomarker was verified by RT‒qPCR. Subsequently, functional enrichment analysis was utilized to identify biomarker-associated pathways. ssGSEA, CIBERSORT, xCell and ImmuCellAI algorithms were applied to calculate the sample immune cell infiltration abundance. Single-cell data were analyzed for gene expression specificity in immune cells. Finally, the transcriptional regulatory network of the biomarker was constructed, and the corresponding therapeutic drugs were predicted.

RESULTS

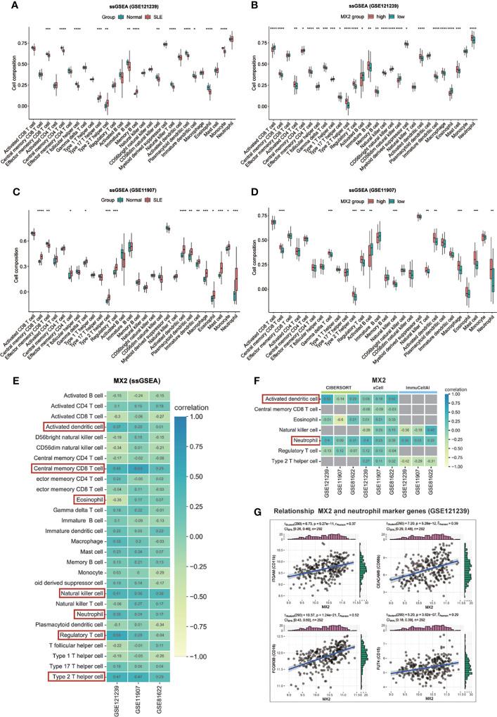
Multiple algorithms were screened together for a unique marker gene, MX2, and expression analysis of multiple datasets revealed that MX2 was highly expressed in SLE compared to the normal group (all P < 0.05), with the same trend validated by RT‒qPCR (P = 0.026). Functional enrichment analysis identified the main pathway of MX2 promotion in SLE as the NOD-like receptor signaling pathway (NES=2.492, P < 0.001, etc.). Immuno-infiltration analysis showed that MX2 was closely associated with neutrophils, and single-cell and transcriptomic data revealed that MX2 was specifically expressed in neutrophils. The NOD-like receptor signaling pathway was also remarkably correlated with neutrophils (r >0.3, P < 0.001, etc.). Most of the MX2-related interacting proteins were associated with SLE, and potential transcription factors of MX2 and its related genes were also significantly associated with the immune response.

CONCLUSION

Our study found that MX2 can serve as an immune-related biomarker for predicting the diagnosis and disease activity of SLE. It activates the NOD-like receptor signaling pathway and promotes neutrophil infiltration to aggravate SLE.

摘要

背景

系统性红斑狼疮(SLE)是一种累及多个器官的自身免疫性疾病。然而,目前与 SLE 相关的生物标志物在临床应用中仍然缺乏足够的灵敏度、特异性和预测能力。因此,探索新的 SLE 诊断和发展相关的免疫相关生物标志物具有重要意义。

方法

我们从 GEO 数据库中获取了 7 个 SLE 基因表达谱微阵列(GSE121239/11907/81622/65391/100163/45291/49454)。首先,使用 GEO2R 筛选差异表达基因(DEGs),然后通过 WGCNA、Random Forest、SVM-REF、与 SLEDAI 的相关性和差异基因分析筛选 SLE 生物标志物。使用受试者工作特征曲线(ROC)和 AUC 值来确定生物标志物的临床价值。通过 RT-qPCR 验证生物标志物的表达水平。随后,进行功能富集分析以鉴定生物标志物相关通路。使用 ssGSEA、CIBERSORT、xCell 和 ImmuCellAI 算法计算样本免疫细胞浸润丰度。对免疫细胞中的基因表达特异性进行单细胞数据分析。最后,构建生物标志物的转录调控网络,并预测相应的治疗药物。

结果

通过多种算法联合筛选出一个独特的标记基因 MX2,并且多个数据集的表达分析表明,与正常组相比,MX2 在 SLE 中高度表达(均 P<0.05),通过 RT-qPCR 验证得到了相同的趋势(P=0.026)。功能富集分析鉴定出 MX2 在 SLE 中促进的主要通路为 NOD 样受体信号通路(NES=2.492,P<0.001 等)。免疫浸润分析表明,MX2 与中性粒细胞密切相关,单细胞和转录组数据表明,MX2 特异性表达于中性粒细胞。NOD 样受体信号通路也与中性粒细胞显著相关(r>0.3,P<0.001 等)。MX2 相关的大多数互作蛋白都与 SLE 相关,MX2 及其相关基因的潜在转录因子也与免疫反应显著相关。

结论

我们的研究发现,MX2 可以作为一种免疫相关的生物标志物,用于预测 SLE 的诊断和疾病活动。它激活 NOD 样受体信号通路,促进中性粒细胞浸润,从而加重 SLE。

https://cdn.ncbi.nlm.nih.gov/pmc/blobs/83c4/9433551/e46d4fca3b75/fimmu-13-978851-g001.jpg

文献检索

告别复杂PubMed语法,用中文像聊天一样搜索,搜遍4000万医学文献。AI智能推荐,让科研检索更轻松。

立即免费搜索

文件翻译

保留排版,准确专业,支持PDF/Word/PPT等文件格式,支持 12+语言互译。

免费翻译文档

深度研究

AI帮你快速写综述,25分钟生成高质量综述,智能提取关键信息,辅助科研写作。

立即免费体验