Suppr超能文献

SPI1在胃癌中的免疫影响及预后价值的综合分析

Comprehensive Analysis of Immune Implications and Prognostic Value of SPI1 in Gastric Cancer.

作者信息

Huang Jianfeng, Chen Wenzheng, Jie Zhigang, Jiang Mengmeng

机构信息

Department of Gastrointestinal Surgery, The First Affiliated Hospital of Nanchang University, Nanchang, China.

Department of Emergency Surgery, The First Affiliated Hospital of Nanchang University, Nanchang, China.

出版信息

Front Oncol. 2022 Feb 14;12:820568. doi: 10.3389/fonc.2022.820568. eCollection 2022.

Abstract

BACKGROUND

The transcription factor Spi-1 proto-oncogene (SPI1, also known as PU.1) is a key regulator of signal communication in the immune system and is essential for the development of myeloid cells and lymphocytes. However, the potential role of SPI1 in gastric cancer (GC) and the correlations between SPI1 and immune infiltration remain unclear.

METHODS

In the present study, multiple databases including ONCOMINE, TIMER, Kaplan-Meier Plotter, and The Cancer Genome Atlas were used to explore the expression levels and prognostic value of in GC. cBioPortal was used to explore the possible reasons for the increased expression of SPI1 in GC. The correlations between SPI1 expression and tumor-infiltrating immune cells (TICs) were analyzed using CIBERSORT and TIMER. Gene set enrichment analysis was used to determine the biological function of SPI1 in the development of GC. In addition, a risk signature based on SPI1-related immunomodulators was constructed to accurately evaluate the prognosis of patients with GC. The upregulation of SPI1 expression in GC was further confirmed through immunohistochemistry, western blotting, and real-time quantitative PCR (RT-qPCR) assay.

RESULTS

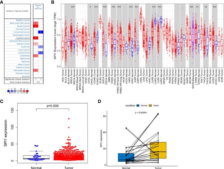
The expression of SPI1 was increased significantly in GC according to multiple databases, and high expression of SPI1 was related to poor prognosis and progression of GC. The main factor influencing the high expression of SPI1 mRNA in GC may be diploidy, not DNA methylation. Moreover, immunohistochemistry, western blotting, and RT-qPCR assays also confirmed the upregulated expression of SPI1 in GC. CIBERSORT analysis revealed that SPI1 expression was correlated with seven types of TICs (naive B cells, resting memory CD4 T cells, activated memory CD4 T cells, activated natural killer cells, resting natural killer cells, M2 macrophages, and resting dendritic cells). Gene set enrichment analysis indicated that SPI1 might be related to immune activation in GC and participate in cell cycle regulation. In addition, based on SPI1-related immunomodulators, we developed multiple-gene risk prediction signatures and constructed a nomogram that can independently predict the clinical outcome of GC.

CONCLUSION

The results of the present study suggest that SPI1 has a critical role in determining the prognosis of GC patients and may be a potential immunotherapeutic target.

摘要

背景

转录因子Spi-1原癌基因(SPI1,也称为PU.1)是免疫系统中信号传导的关键调节因子,对髓样细胞和淋巴细胞的发育至关重要。然而,SPI1在胃癌(GC)中的潜在作用以及SPI1与免疫浸润之间的相关性仍不清楚。

方法

在本研究中,使用包括ONCOMINE、TIMER、Kaplan-Meier Plotter和癌症基因组图谱在内的多个数据库来探索SPI1在GC中的表达水平和预后价值。使用cBioPortal来探索GC中SPI1表达增加的可能原因。使用CIBERSORT和TIMER分析SPI1表达与肿瘤浸润免疫细胞(TIC)之间的相关性。基因集富集分析用于确定SPI1在GC发生发展中的生物学功能。此外,构建了基于SPI1相关免疫调节因子的风险特征,以准确评估GC患者的预后。通过免疫组织化学、蛋白质免疫印迹和实时定量PCR(RT-qPCR)分析进一步证实了GC中SPI1表达的上调。

结果

根据多个数据库,SPI1在GC中的表达显著增加,SPI1的高表达与GC的不良预后和进展相关。影响GC中SPI1 mRNA高表达的主要因素可能是二倍体,而非DNA甲基化。此外,免疫组织化学、蛋白质免疫印迹和RT-qPCR分析也证实了GC中SPI1的表达上调。CIBERSORT分析显示,SPI1表达与七种类型的TIC相关(幼稚B细胞、静息记忆CD4 T细胞、活化记忆CD4 T细胞、活化自然杀伤细胞、静息自然杀伤细胞、M2巨噬细胞和静息树突状细胞)。基因集富集分析表明,SPI1可能与GC中的免疫激活相关,并参与细胞周期调控。此外,基于SPI1相关免疫调节因子,我们开发了多基因风险预测特征,并构建了一个可以独立预测GC临床结局的列线图。

结论

本研究结果表明,SPI1在决定GC患者预后方面具有关键作用,可能是一个潜在的免疫治疗靶点。

https://cdn.ncbi.nlm.nih.gov/pmc/blobs/08c9/8882873/e5d785c99858/fonc-12-820568-g001.jpg

文献AI研究员

20分钟写一篇综述,助力文献阅读效率提升50倍。

立即体验

用中文搜PubMed

大模型驱动的PubMed中文搜索引擎

马上搜索

文档翻译

学术文献翻译模型,支持多种主流文档格式。

立即体验