Suppr超能文献

肝动脉门静脉瘘:97例回顾性分析

Hepatic Arterioportal Fistulas: A Retrospective Analysis of 97 Cases.

作者信息

Cao Bendaxin, Tian Ke, Zhou Hejun, Li Chenjie, Liu Deliang, Tan Yuyong

机构信息

Department of Respiratory and Critical Care Medicine, Affiliated Nanhua Hospital, University of South China, Hengyang, Hunan, China.

Department of Gastroenterology, The Second Xiangya Hospital of Central South University, Changsha, Hunan, China.

出版信息

J Clin Transl Hepatol. 2022 Aug 28;10(4):620-626. doi: 10.14218/JCTH.2021.00100. Epub 2022 Jan 10.

Abstract

BACKGROUND AND AIMS

Hepatic arterioportal fistulas (HAPFs) are abnormal shunts or aberrant functional connections between the portal venous and the hepatic arterial systems. Detection of HAPFs has increased with the advances in diagnostic techniques. Presence of HAPFs over a prolonged period can aggravate liver cirrhosis and further deteriorate liver function. However, the underlying causes of HAPFs and the treatment outcomes are now well characterized. This study aimed to summarize the clinical characteristics of patients with HAPFs, and to compare the outcomes of different treatment modalities.

METHODS

Data of 97 patients with HAPFs who were admitted to the Second Xiangya Hospital between January 2010 and January 2020 were retrospectively reviewed. Demographic information, clinical manifestations, underlying causes, treatment options, and short-term outcomes were analyzed.

RESULTS

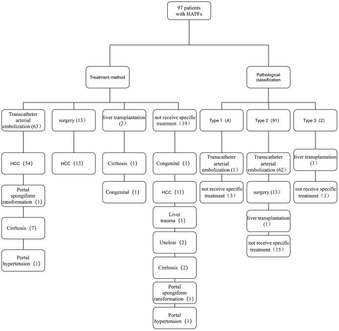
The main cause of HAPF in our cohort was hepatocellular carcinoma (78/97, 80.41%), followed by cirrhosis (10/97, 10.31%). The main clinical manifestations were abdominal distention and abdominal pain. Treatment methods included transcatheter arterial embolization (=63, 64.9%), surgery (=13, 13.4%), and liver transplantation (=2, 2.1%); nineteen (19.6%) patients received conservative treatment. Among patients who underwent transcatheter arterial embolization, polyvinyl alcohol, lipiodol combined with gelatin sponge, and spring steel ring showed comparable efficacy.

CONCLUSIONS

Hepatocellular carcinoma and cirrhosis are common causes of HAPFs. Transcatheter arterial embolization is a safe and effective method for the treatment of HAPFs, and polyvinyl alcohol, lipiodol combined with gelatin sponge, and spring steel ring showed comparable efficacy in our cohort.

摘要

背景与目的

肝动脉门静脉瘘(HAPFs)是门静脉系统与肝动脉系统之间的异常分流或异常功能性连接。随着诊断技术的进步,HAPFs的检出率有所增加。长期存在HAPFs会加重肝硬化并使肝功能进一步恶化。然而,HAPFs的潜在病因和治疗结果目前已得到充分认识。本研究旨在总结HAPFs患者的临床特征,并比较不同治疗方式的疗效。

方法

回顾性分析2010年1月至2020年1月在湘雅二医院收治的97例HAPFs患者的数据。分析人口统计学信息、临床表现、潜在病因、治疗选择和短期疗效。

结果

本队列中HAPF的主要病因是肝细胞癌(78/97,80.41%),其次是肝硬化(10/97,10.31%)。主要临床表现为腹胀和腹痛。治疗方法包括经导管动脉栓塞术(=63,64.9%)、手术(=13,13.4%)和肝移植(=2,2.1%);19例(19.6%)患者接受了保守治疗。在接受经导管动脉栓塞术的患者中,聚乙烯醇、碘油联合明胶海绵和弹簧钢圈的疗效相当。

结论

肝细胞癌和肝硬化是HAPFs的常见病因。经导管动脉栓塞术是治疗HAPFs的一种安全有效的方法,在我们的队列中,聚乙烯醇、碘油联合明胶海绵和弹簧钢圈的疗效相当。

https://cdn.ncbi.nlm.nih.gov/pmc/blobs/bb0b/9396316/6c4ff8e42748/JCTH-10-620-g001.jpg

文献AI研究员

20分钟写一篇综述,助力文献阅读效率提升50倍。

立即体验

用中文搜PubMed

大模型驱动的PubMed中文搜索引擎

马上搜索

文档翻译

学术文献翻译模型,支持多种主流文档格式。

立即体验