• 文献检索
  • 文档翻译
  • 深度研究
  • 学术资讯
  • Suppr Zotero 插件Zotero 插件
  • 邀请有礼
  • 套餐&价格
  • 历史记录
应用&插件
Suppr Zotero 插件Zotero 插件浏览器插件Mac 客户端Windows 客户端微信小程序
定价
高级版会员购买积分包购买API积分包
服务
文献检索文档翻译深度研究API 文档MCP 服务
关于我们
关于 Suppr公司介绍联系我们用户协议隐私条款
关注我们

Suppr 超能文献

核心技术专利:CN118964589B侵权必究
粤ICP备2023148730 号-1Suppr @ 2026

文献检索

告别复杂PubMed语法,用中文像聊天一样搜索,搜遍4000万医学文献。AI智能推荐,让科研检索更轻松。

立即免费搜索

文件翻译

保留排版,准确专业,支持PDF/Word/PPT等文件格式,支持 12+语言互译。

免费翻译文档

深度研究

AI帮你快速写综述,25分钟生成高质量综述,智能提取关键信息,辅助科研写作。

立即免费体验

利多卡因抑制子宫内膜癌细胞的增殖和迁移,并通过诱导自噬促进细胞凋亡。

Lidocaine inhibits the proliferation and migration of endometrial cancer cells, and promotes apoptosis by inducing autophagy.

作者信息

Long Dingde, Chen Yayu, Qu Liangchao, Dong Yang

机构信息

Department of Anesthesiology, The First Affiliated Hospital of Nanchang University, Nanchang, Jiangxi 330000, P.R. China.

Department of Anesthesiology, The Second Affiliated Hospital of Nanchang University, Nanchang, Jiangxi 330000, P.R. China.

出版信息

Oncol Lett. 2022 Aug 17;24(4):347. doi: 10.3892/ol.2022.13467. eCollection 2022 Oct.

DOI:10.3892/ol.2022.13467
PMID:36072001
原文链接:https://pmc.ncbi.nlm.nih.gov/articles/PMC9434716/
Abstract

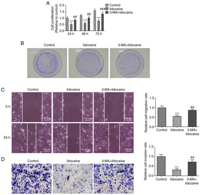
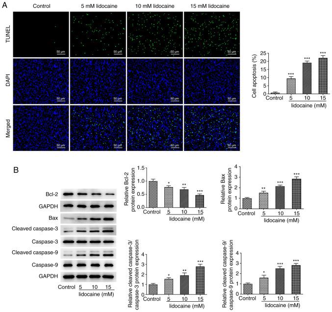
As a gynecological malignancy, endometrial cancer (EC) has a high incidence and mortality rate in women. The aim of the present study was to investigate the mechanism of EC and to identify novel effective treatment methods for this disease. The viability and proliferation of the RL95-2 human endometrial cancer cell line were assessed using Cell Counting Kit-8 assays. Colony formation, wound healing, Transwell, TUNEL and immunofluorescence assays were used to assess the effects of 5, 10 and 15 mM lidocaine on the colony formation, migration, invasiveness, apoptosis and Beclin 1 protein expression of RL95-2 cells, respectively. Furthermore, western blotting was used to analyze the protein expression levels of apoptosis- and autophagy-related proteins. The results demonstrated that lidocaine inhibited the viability, proliferation and migration of EC cells, and promoted apoptosis. Furthermore, lidocaine was demonstrated to induce autophagy and Beclin 1 protein expression in EC cells. In conclusion, lidocaine inhibited the proliferation and migration of EC cells, and promoted apoptosis via autophagy induction, which indicated that lidocaine may be a potential therapeutic drug for the treatment of EC.

摘要

作为一种妇科恶性肿瘤,子宫内膜癌(EC)在女性中具有较高的发病率和死亡率。本研究的目的是探讨子宫内膜癌的发病机制,并确定针对该疾病的新型有效治疗方法。使用细胞计数试剂盒-8(Cell Counting Kit-8)检测法评估RL95-2人子宫内膜癌细胞系的活力和增殖情况。分别采用集落形成、伤口愈合、Transwell、TUNEL和免疫荧光检测法评估5 mM、10 mM和15 mM利多卡因对RL95-2细胞集落形成、迁移、侵袭、凋亡及Beclin 1蛋白表达的影响。此外,采用蛋白质印迹法分析凋亡和自噬相关蛋白的表达水平。结果表明,利多卡因抑制子宫内膜癌细胞的活力、增殖和迁移,并促进其凋亡。此外,利多卡因可诱导子宫内膜癌细胞发生自噬并使Beclin 1蛋白表达增加。总之,利多卡因通过诱导自噬抑制子宫内膜癌细胞的增殖和迁移,并促进其凋亡,这表明利多卡因可能是一种治疗子宫内膜癌的潜在治疗药物。

https://cdn.ncbi.nlm.nih.gov/pmc/blobs/17d1/9434716/21397ad8f92d/ol-24-04-13467-g04.jpg
https://cdn.ncbi.nlm.nih.gov/pmc/blobs/17d1/9434716/0f442340fee8/ol-24-04-13467-g00.jpg
https://cdn.ncbi.nlm.nih.gov/pmc/blobs/17d1/9434716/9bfad77eba54/ol-24-04-13467-g01.jpg
https://cdn.ncbi.nlm.nih.gov/pmc/blobs/17d1/9434716/83ef274fc569/ol-24-04-13467-g02.jpg
https://cdn.ncbi.nlm.nih.gov/pmc/blobs/17d1/9434716/34baea555a1f/ol-24-04-13467-g03.jpg
https://cdn.ncbi.nlm.nih.gov/pmc/blobs/17d1/9434716/21397ad8f92d/ol-24-04-13467-g04.jpg
https://cdn.ncbi.nlm.nih.gov/pmc/blobs/17d1/9434716/0f442340fee8/ol-24-04-13467-g00.jpg
https://cdn.ncbi.nlm.nih.gov/pmc/blobs/17d1/9434716/9bfad77eba54/ol-24-04-13467-g01.jpg
https://cdn.ncbi.nlm.nih.gov/pmc/blobs/17d1/9434716/83ef274fc569/ol-24-04-13467-g02.jpg
https://cdn.ncbi.nlm.nih.gov/pmc/blobs/17d1/9434716/34baea555a1f/ol-24-04-13467-g03.jpg
https://cdn.ncbi.nlm.nih.gov/pmc/blobs/17d1/9434716/21397ad8f92d/ol-24-04-13467-g04.jpg

相似文献

1
Lidocaine inhibits the proliferation and migration of endometrial cancer cells, and promotes apoptosis by inducing autophagy.利多卡因抑制子宫内膜癌细胞的增殖和迁移,并通过诱导自噬促进细胞凋亡。
Oncol Lett. 2022 Aug 17;24(4):347. doi: 10.3892/ol.2022.13467. eCollection 2022 Oct.
2
Platycodin D inhibits the proliferation, invasion and migration of endometrial cancer cells by blocking the PI3K/Akt signaling pathway via ADRA2A upregulation.桔梗皂苷D通过上调ADRA2A阻断PI3K/Akt信号通路,从而抑制子宫内膜癌细胞的增殖、侵袭和迁移。
Oncol Lett. 2023 Feb 15;25(4):136. doi: 10.3892/ol.2023.13722. eCollection 2023 Apr.
3
Golgi phosphoprotein 3 (GOLPH3) promotes endometrial carcinoma cell invasion and migration by regulating the epithelial-mesenchymal transition.高尔基磷蛋白 3(GOLPH3)通过调节上皮-间充质转化促进子宫内膜癌细胞的侵袭和迁移。
Cancer Biomark. 2019;26(1):21-30. doi: 10.3233/CBM-190096.
4
Biological effects of NODAL on endometrial cancer cells and its underlying mechanisms.NODAL对子宫内膜癌细胞的生物学效应及其潜在机制。
Exp Ther Med. 2021 Apr;21(4):402. doi: 10.3892/etm.2021.9833. Epub 2021 Feb 25.
5
Fluvastatin suppresses the proliferation, invasion, and migration and promotes the apoptosis of endometrial cancer cells by upregulating Sirtuin 6 (SIRT6).氟伐他汀通过上调 Sirtuin 6(SIRT6)抑制子宫内膜癌细胞的增殖、侵袭和迁移,促进其凋亡。
Bioengineered. 2021 Dec;12(2):12509-12520. doi: 10.1080/21655979.2021.2009415.
6
CUL4A regulates endometrial cancer cell proliferation, invasion and migration by interacting with CSN6.CUL4A 通过与 CSN6 相互作用来调节子宫内膜癌细胞的增殖、侵袭和迁移。
Mol Med Rep. 2021 Jan;23(1). doi: 10.3892/mmr.2020.11661. Epub 2020 Nov 12.
7
MiR-29a-5p inhibits proliferation and invasion and induces apoptosis in endometrial carcinoma via targeting TPX2.miR-29a-5p 通过靶向 TPX2 抑制子宫内膜癌细胞增殖、侵袭并诱导其凋亡。
Cell Cycle. 2018;17(10):1268-1278. doi: 10.1080/15384101.2018.1475829. Epub 2018 Jul 23.
8
Propofol inhibits proliferation, migration, and invasion but promotes apoptosis by regulation of Sox4 in endometrial cancer cells.丙泊酚通过调节子宫内膜癌细胞中的Sox4抑制其增殖、迁移和侵袭,但促进其凋亡。
Braz J Med Biol Res. 2018;51(4):e6803. doi: 10.1590/1414-431x20176803. Epub 2018 Feb 26.
9
TRIB3 suppresses proliferation and invasion and promotes apoptosis of endometrial cancer cells by regulating the AKT signaling pathway.TRIB3通过调节AKT信号通路抑制子宫内膜癌细胞的增殖和侵袭并促进其凋亡。
Onco Targets Ther. 2019 Mar 27;12:2235-2245. doi: 10.2147/OTT.S189001. eCollection 2019.
10
MicroRNA-183 induces epithelial-mesenchymal transition and promotes endometrial cancer cell migration and invasion in by targeting CPEB1.MicroRNA-183 通过靶向 CPEB1 诱导上皮-间充质转化并促进子宫内膜癌细胞迁移和侵袭。
J Cell Biochem. 2018 Nov;119(10):8123-8137. doi: 10.1002/jcb.26763. Epub 2018 Jun 20.

引用本文的文献

1
Effects of anesthetics on development of gynecological cancer.麻醉剂对妇科癌症发展的影响。
Front Cell Dev Biol. 2025 Apr 16;13:1587548. doi: 10.3389/fcell.2025.1587548. eCollection 2025.
2
Anti-Proliferative Effects of Lidocaine as an Autophagy Inducer in Bladder Cancer via Intravesical Instillation: In Vitro and Xenograft Mouse Model Experiments.利多卡因作为自噬诱导剂通过膀胱灌注对膀胱癌的抗增殖作用:体外和异种移植小鼠模型实验
Cancers (Basel). 2024 Mar 24;16(7):1267. doi: 10.3390/cancers16071267.
3
Trial watch: local anesthetics in cancer therapy.

本文引用的文献

1
Intravenous Lidocaine Infusion for the Management of Early Postoperative Pain: A Comprehensive Review of Controlled Trials.静脉注射利多卡因治疗早期术后疼痛:对照试验的综合评价。
Psychopharmacol Bull. 2020 Oct 15;50(4 Suppl 1):216-259.
2
Lidocaine Suppresses Viability and Migration of Human Breast Cancer Cells: TRPM7 as a Target for Some Breast Cancer Cell Lines.利多卡因抑制人乳腺癌细胞的活力和迁移:TRPM7作为某些乳腺癌细胞系的靶点。
Cancers (Basel). 2021 Jan 10;13(2):234. doi: 10.3390/cancers13020234.
3
CORR Insights®: Bupivacaine and Lidocaine Induce Apoptosis in Osteosarcoma Tumor Cells.
试验观察:局部麻醉剂在癌症治疗中的应用。
Oncoimmunology. 2024 Mar 17;13(1):2308940. doi: 10.1080/2162402X.2024.2308940. eCollection 2024.
4
Anesthesia-related intervention for long-term survival and cancer recurrence following breast cancer surgery: A systematic review of prospective studies.乳腺癌手术后长期生存和癌症复发的麻醉相关干预:前瞻性研究的系统评价。
PLoS One. 2023 Dec 21;18(12):e0296158. doi: 10.1371/journal.pone.0296158. eCollection 2023.
5
Particles and Prejudice: Nanomedicine Approaches to Reducing Health Disparities in Endometrial Cancer.粒子与偏见:纳米医学方法减少子宫内膜癌中的健康差异
Small. 2024 Oct;20(41):e2300096. doi: 10.1002/smll.202300096. Epub 2023 Jun 13.
CORR 见解®:布比卡因和利多卡因诱导骨肉瘤肿瘤细胞凋亡。
Clin Orthop Relat Res. 2021 Jan 1;479(1):195-197. doi: 10.1097/CORR.0000000000001566.
4
Lidocaine inhibits the metastatic potential of ovarian cancer by blocking Na 1.5-mediated EMT and FAK/Paxillin signaling pathway.利多卡因通过阻断 Na 1.5 介导的 EMT 和 FAK/Paxillin 信号通路抑制卵巢癌细胞的转移潜能。
Cancer Med. 2021 Jan;10(1):337-349. doi: 10.1002/cam4.3621. Epub 2020 Dec 6.
5
Lidocaine activates autophagy of astrocytes and ameliorates chronic constriction injury-induced neuropathic pain.利多卡因激活星形胶质细胞自噬,改善慢性缩窄性损伤诱导的神经病理性疼痛。
J Biochem. 2021 Sep 22;170(1):25-31. doi: 10.1093/jb/mvaa136.
6
An integrated autophagy-related gene signature predicts prognosis in human endometrial Cancer.一个综合的自噬相关基因特征可预测人类子宫内膜癌的预后。
BMC Cancer. 2020 Oct 27;20(1):1030. doi: 10.1186/s12885-020-07535-4.
7
Lidocaine for postoperative sore throat: a meta-analysis of randomized controlled trials.利多卡因用于术后咽喉痛:随机对照试验的荟萃分析。
Minerva Anestesiol. 2020 May;86(5):546-553. doi: 10.23736/S0375-9393.20.14170-1. Epub 2020 Jan 28.
8
Conservative treatment in early stage endometrial cancer: a review.早期子宫内膜癌的保守治疗:综述
Acta Biomed. 2019 Dec 23;90(4):405-410. doi: 10.23750/abm.v90i4.7800.
9
Autophagy Machinery as a Promising Therapeutic Target in Endometrial Cancer.自噬机制作为子宫内膜癌中一个有前景的治疗靶点
Front Oncol. 2019 Nov 29;9:1326. doi: 10.3389/fonc.2019.01326. eCollection 2019.
10
Dihydroartemisinin and its anticancer activity against endometrial carcinoma and cervical cancer: involvement of apoptosis, autophagy and transferrin receptor.双氢青蒿素及其对子宫内膜癌和宫颈癌的抗癌活性:涉及细胞凋亡、自噬和转铁蛋白受体。
Singapore Med J. 2021 Feb;62(2):96-103. doi: 10.11622/smedj.2019138. Epub 2019 Nov 4.