Suppr超能文献

高致病性冠状病毒 N 蛋白通过 MASP-2 介导的凝集素补体途径过度激活加重炎症。

Highly pathogenic coronavirus N protein aggravates inflammation by MASP-2-mediated lectin complement pathway overactivation.

机构信息

Institute of Biotechnology, Academy of Military Medical Sciences, Beijing, 100850, China.

Institute of Physical Science and Information Technology, Anhui University, Hefei, Anhui, 230601, China.

出版信息

Signal Transduct Target Ther. 2022 Sep 14;7(1):318. doi: 10.1038/s41392-022-01133-5.

Abstract

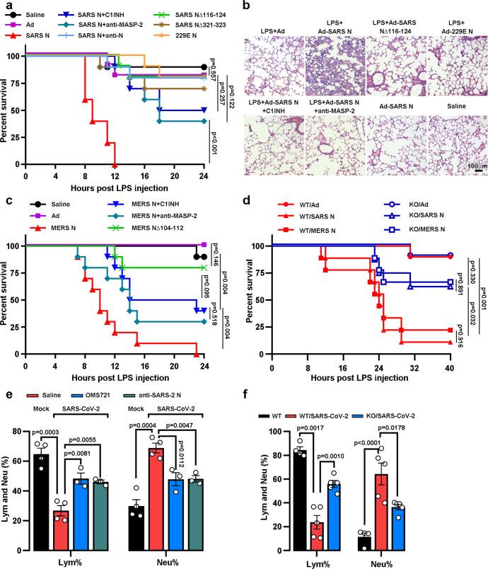
Excessive inflammatory responses contribute to the pathogenesis and lethality of highly pathogenic human coronaviruses, but the underlying mechanism remains unclear. In this study, the N proteins of highly pathogenic human coronaviruses, including severe acute respiratory syndrome coronavirus (SARS-CoV), middle east respiratory syndrome coronavirus (MERS-CoV) and severe acute respiratory syndrome coronavirus 2 (SARS-CoV-2), were found to bind MASP-2, a key serine protease in the lectin pathway of complement activation, resulting in excessive complement activation by potentiating MBL-dependent MASP-2 activation, and the deposition of MASP-2, C4b, activated C3 and C5b-9. Aggravated inflammatory lung injury was observed in mice infected with adenovirus expressing the N protein. Complement hyperactivation was also observed in SARS-CoV-2-infected patients. Either blocking the N protein:MASP-2 interaction, MASP-2 depletion or suppressing complement activation can significantly alleviate N protein-induced complement hyperactivation and lung injury in vitro and in vivo. Altogether, these data suggested that complement suppression may represent a novel therapeutic approach for pneumonia induced by these highly pathogenic coronaviruses.

摘要

过度的炎症反应导致高致病性人类冠状病毒的发病机制和致死率增加,但潜在机制尚不清楚。在这项研究中,发现高致病性人类冠状病毒(包括严重急性呼吸综合征冠状病毒(SARS-CoV)、中东呼吸综合征冠状病毒(MERS-CoV)和严重急性呼吸综合征冠状病毒 2(SARS-CoV-2)的 N 蛋白与甘露聚糖结合凝集素途径补体激活的关键丝氨酸蛋白酶 MASP-2 结合,通过增强 MBL 依赖性 MASP-2 激活和 MASP-2、C4b、激活的 C3 和 C5b-9 的沉积,导致补体过度激活。在表达 N 蛋白的腺病毒感染的小鼠中观察到严重的炎症性肺损伤。在 SARS-CoV-2 感染的患者中也观察到补体过度激活。阻断 N 蛋白:MASP-2 相互作用、耗尽 MASP-2 或抑制补体激活都可以显著减轻体外和体内 N 蛋白诱导的补体过度激活和肺损伤。总的来说,这些数据表明,补体抑制可能代表一种治疗这些高致病性冠状病毒引起的肺炎的新方法。

https://cdn.ncbi.nlm.nih.gov/pmc/blobs/e449/9470675/e557e61acd5b/41392_2022_1133_Fig1_HTML.jpg

文献检索

告别复杂PubMed语法,用中文像聊天一样搜索,搜遍4000万医学文献。AI智能推荐,让科研检索更轻松。

立即免费搜索

文件翻译

保留排版,准确专业,支持PDF/Word/PPT等文件格式,支持 12+语言互译。

免费翻译文档

深度研究

AI帮你快速写综述,25分钟生成高质量综述,智能提取关键信息,辅助科研写作。

立即免费体验