Suppr超能文献

组蛋白去乙酰化酶 5 缺失增强了磷脂衍生的花生四烯酸生成,并赋予了胰腺癌对细胞浆型 PLA2 抑制的敏感性。

HDAC5 Loss Enhances Phospholipid-Derived Arachidonic Acid Generation and Confers Sensitivity to cPLA2 Inhibition in Pancreatic Cancer.

机构信息

Department of Pancreatic Surgery, Union Hospital, Tongji Medical College, Huazhong University of Science and Technology, Wuhan, Hubei, P.R. China.

Sino-German Laboratory of Personalized Medicine for Pancreatic Cancer, Union Hospital, Tongji Medical College, Huazhong University of Science and Technology, Wuhan, P.R. China.

出版信息

Cancer Res. 2022 Dec 16;82(24):4542-4554. doi: 10.1158/0008-5472.CAN-21-4362.

Abstract

UNLABELLED

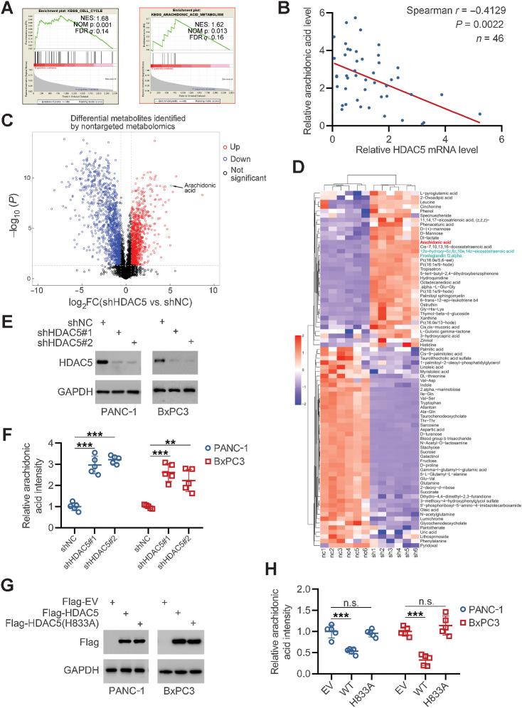
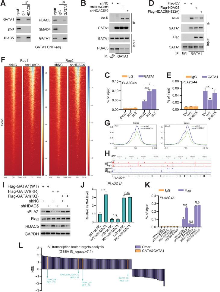
HDAC5 is a class IIa histone deacetylase member that is downregulated in multiple solid tumors, including pancreatic cancer, and loss of HDAC5 is associated with unfavorable prognosis. In this study, assessment of The Cancer Genome Atlas pancreatic adenocarcinoma dataset revealed that expression of HDAC5 correlates negatively with arachidonic acid (AA) metabolism, which has been implicated in inflammatory responses and cancer progression. Nontargeted metabolomics analysis revealed that HDAC5 knockdown resulted in a significant increase in AA and its downstream metabolites, such as eicosanoids and prostaglandins. HDAC5 negatively regulated the expression of the gene encoding calcium-dependent phospholipase A2 (cPLA2), the key enzyme in the production of AA from phospholipids. Mechanistically, HDAC5 repressed cPLA2 expression via deacetylation of GATA1. HDAC5 knockdown in cancer cells enhanced sensitivity to genetic or pharmacologic inhibition of cPLA2 in vitro and in vivo. Fatty acid supplementation in the diet reversed the sensitivity of HDAC5-deficient tumors to cPLA2 inhibition. These data indicate that HDAC5 loss in pancreatic cancer results in the hyperacetylation of GATA1, enabling the upregulation of cPLA2, which contributes to overproduction of AA. Dietary management plus cPLA2-targeted therapy could serve as a viable strategy for treating HDAC5-deficient pancreatic cancer patients.

SIGNIFICANCE

The HDAC5-GATA1-cPLA2-AA signaling axis regulates sensitivity to fat restriction plus cPLA2 inhibition in pancreatic ductal adenocarcinoma, proposing dietary management as a feasible strategy for treating a subset of patients with pancreatic cancer.

摘要

未加标签

HDAC5 是一种 IIa 类组蛋白去乙酰化酶成员,在多种实体瘤中下调,包括胰腺癌,HDAC5 的缺失与不良预后相关。在这项研究中,对癌症基因组图谱胰腺腺癌数据集的评估表明,HDAC5 的表达与花生四烯酸(AA)代谢呈负相关,AA 代谢已被牵连到炎症反应和癌症进展中。非靶向代谢组学分析显示,HDAC5 敲低导致 AA 及其下游代谢物(如类花生酸和前列腺素)显著增加。HDAC5 负调控编码钙依赖性磷脂酶 A2(cPLA2)的基因的表达,cPLA2 是从磷脂中产生 AA 的关键酶。从机制上讲,HDAC5 通过去乙酰化 GATA1 来抑制 cPLA2 的表达。在癌细胞中敲低 HDAC5 可增强体外和体内对 cPLA2 遗传或药物抑制的敏感性。饮食中脂肪酸的补充可逆转 HDAC5 缺陷型肿瘤对 cPLA2 抑制的敏感性。这些数据表明,胰腺癌细胞中 HDAC5 的缺失导致 GATA1 的过度乙酰化,从而使 cPLA2 上调,导致 AA 的过度产生。饮食管理加上 cPLA2 靶向治疗可能是治疗 HDAC5 缺陷型胰腺癌细胞患者的可行策略。

意义

HDAC5-GATA1-cPLA2-AA 信号轴调节对脂肪限制加 cPLA2 抑制在胰腺导管腺癌中的敏感性,提出饮食管理作为治疗一部分胰腺癌患者的可行策略。

https://cdn.ncbi.nlm.nih.gov/pmc/blobs/ec87/9755957/30ce9e003364/4542fig1.jpg

文献检索

告别复杂PubMed语法,用中文像聊天一样搜索,搜遍4000万医学文献。AI智能推荐,让科研检索更轻松。

立即免费搜索

文件翻译

保留排版,准确专业,支持PDF/Word/PPT等文件格式,支持 12+语言互译。

免费翻译文档

深度研究

AI帮你快速写综述,25分钟生成高质量综述,智能提取关键信息,辅助科研写作。

立即免费体验