Suppr超能文献

大鼠慢性术后疼痛伴或不伴认知缺陷时前额叶皮质、杏仁核和海马体神经元调制的差异突触机制。

Differential synaptic mechanism underlying the neuronal modulation of prefrontal cortex, amygdala, and hippocampus in response to chronic postsurgical pain with or without cognitive deficits in rats.

作者信息

Li Zhen, He Zhigang, Li Zhixiao, Sun Tianning, Zhang Wencui, Xiang Hongbing

机构信息

Department of Anesthesiology and Pain Medicine, Tongji Hospital of Tongji Medical College, Huazhong University of Science and Technology, Wuhan, China.

出版信息

Front Mol Neurosci. 2022 Sep 2;15:961995. doi: 10.3389/fnmol.2022.961995. eCollection 2022.

Abstract

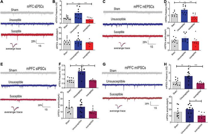
Chronic Postsurgical Pain (CPSP) is well recognized to impair cognition, particularly memory. Mounting evidence suggests anatomic and mechanistic overlap between pain and cognition on several levels. Interestingly, the drugs currently used for treating chronic pain, including opioids, gabapentin, and NMDAR (N-methyl-D-aspartate receptor) antagonists, are also known to impair cognition. So whether pain-related cognitive deficits have different synaptic mechanisms as those underlying pain remains to be elucidated. In this context, the synaptic transmission in the unsusceptible group (cognitively normal pain rats) was isolated from that in the susceptible group (cognitively compromised pain rats). It was revealed that nearly two-thirds of the CPSP rats suffered cognitive impairment. The whole-cell voltage-clamp recordings revealed that the neuronal excitability and synaptic transmission in the prefrontal cortex and amygdala neurons were enhanced in the unsusceptible group, while these parameters remained the same in the susceptible group. Moreover, the neuronal excitability and synaptic transmission in hippocampus neurons demonstrated the opposite trend. Correspondingly, the levels of synaptic transmission-related proteins demonstrated a tendency similar to that of the excitatory and inhibitory synaptic transmission. Furthermore, morphologically, the synapse ultrastructure varied in the postsynaptic density (PSD) between the CPSP rats with and without cognitive deficits. Together, these observations indicated that basal excitatory and inhibitory synaptic transmission changes were strikingly different between the CPSP rats with and without cognitive deficits.

摘要

慢性术后疼痛(CPSP)被公认为会损害认知,尤其是记忆。越来越多的证据表明,疼痛与认知在多个层面上存在解剖学和机制上的重叠。有趣的是,目前用于治疗慢性疼痛的药物,包括阿片类药物、加巴喷丁和NMDAR(N-甲基-D-天冬氨酸受体)拮抗剂,也已知会损害认知。因此,与疼痛相关的认知缺陷是否具有与疼痛潜在机制不同的突触机制仍有待阐明。在此背景下,将不易感组(认知正常的疼痛大鼠)的突触传递与易感组(认知受损的疼痛大鼠)的突触传递区分开来。结果显示,近三分之二的CPSP大鼠存在认知障碍。全细胞膜片钳记录显示,不易感组前额叶皮层和杏仁核神经元的神经元兴奋性和突触传递增强,而易感组这些参数保持不变。此外,海马神经元的神经元兴奋性和突触传递呈现相反趋势。相应地,突触传递相关蛋白的水平呈现出与兴奋性和抑制性突触传递相似的趋势。此外,在形态学上,有认知缺陷和无认知缺陷的CPSP大鼠之间,突触后致密部(PSD)的突触超微结构有所不同。总之,这些观察结果表明,有认知缺陷和无认知缺陷的CPSP大鼠之间,基础兴奋性和抑制性突触传递变化存在显著差异。

https://cdn.ncbi.nlm.nih.gov/pmc/blobs/d8f1/9478413/1ed96ba57c4f/fnmol-15-961995-g001.jpg

文献AI研究员

20分钟写一篇综述,助力文献阅读效率提升50倍。

立即体验

用中文搜PubMed

大模型驱动的PubMed中文搜索引擎

马上搜索

文档翻译

学术文献翻译模型,支持多种主流文档格式。

立即体验