Suppr超能文献

肝细胞癌中mG RNA甲基化关键调节因子的表达模式及预后价值

The pattern of expression and prognostic value of key regulators for mG RNA methylation in hepatocellular carcinoma.

作者信息

Chen Jianxing, Yao Shibin, Sun Zhijuan, Wang Yanjun, Yue Jili, Cui Yongkang, Yu Chengping, Xu Haozhi, Li Linqiang

机构信息

College of Chemistry and Life Science, Chifeng University, Chifeng, China.

Department of General Surgery, The First Affiliated Hospital of Harbin Medical University, Harbin, China.

出版信息

Front Genet. 2022 Sep 2;13:894325. doi: 10.3389/fgene.2022.894325. eCollection 2022.

Abstract

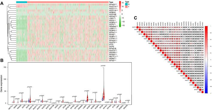
N7-methylguanosine (mG) modification on internal RNA positions plays a vital role in several biological processes. Recent research shows mG modification is associated with multiple cancers. However, in hepatocellular carcinoma (HCC), its implications remain to be determined. In this place, we need to interrogate the mRNA patterns for 29 key regulators of mG RNA modification and assess their prognostic value in HCC. Initial, the details from The Cancer Genome Atlas (TCGA) database concerning transcribed gene data and clinical information of HCC patients were inspected systematically. Second, according to the mRNA profiles of 29 mG RNA methylation regulators, two clusters (named 1 and 2, respectively) were identified by consensus clustering. Furthermore, robust risk signature for seven mG RNA modification regulators was constructed. Last, we used the Gene Expression Omnibus (GEO) dataset to validate the prognostic associations of the seven-gene risk signature. We figured out that 24/29 key regulators of mG RNA modification varied remarkably in their grades of expression between the HCC and the adjacent tumor control tissues. Cluster one compared with cluster two had a substandard prognosis and was also positively correlated with T classification (T), pathological stage, and vital status (fustat) significantly. Consensus clustering results suggested the expression pattern of mG RNA modification regulators was correlated with the malignancy of HCC strongly. In addition, cluster one was extensively enriched in metabolic-related pathways. Seven optimal genes (, , , , , , and ) were selected to establish the risk model for HCC. Indicating by further analyses and validation, the prognostic model has fine anticipating command and this probability signature might be a self supporting presage factor for HCC. Finally, a new prognostic nomogram based on age, gender, pathological stage, histological grade, and prospects were established to forecast the prognosis of HCC patients accurately. In essence, we detected association of HCC severity and expression levels of mG RNA modification regulators, and developed a risk score model for predicting prognosis of HCC patients' progression.

摘要

RNA内部位置的N7-甲基鸟苷(mG)修饰在多个生物学过程中起着至关重要的作用。最近的研究表明,mG修饰与多种癌症相关。然而,在肝细胞癌(HCC)中,其影响仍有待确定。在此,我们需要探究29个mG RNA修饰关键调节因子的mRNA模式,并评估它们在HCC中的预后价值。首先,系统检查了来自癌症基因组图谱(TCGA)数据库的有关HCC患者转录基因数据和临床信息的详细情况。其次,根据29个mG RNA甲基化调节因子的mRNA谱,通过一致性聚类鉴定出两个簇(分别命名为1和2)。此外,构建了7个mG RNA修饰调节因子的稳健风险特征。最后,我们使用基因表达综合数据库(GEO)数据集验证了七基因风险特征的预后相关性。我们发现,29个mG RNA修饰关键调节因子中的24个在HCC组织和相邻肿瘤对照组织之间的表达水平有显著差异。簇1与簇2相比预后较差,并且与T分期(T)、病理分期和生存状态(fustat)也显著正相关。一致性聚类结果表明,mG RNA修饰调节因子的表达模式与HCC的恶性程度密切相关。此外,簇1在代谢相关途径中广泛富集。选择7个最佳基因(、、、、、、和)建立HCC风险模型。通过进一步分析和验证表明,该预后模型具有良好的预测能力,这种概率特征可能是HCC的一个独立预后因素。最后,基于年龄、性别、病理分期、组织学分级和预后建立了一种新的预后列线图,以准确预测HCC患者的预后。本质上,我们检测到了HCC严重程度与mG RNA修饰调节因子表达水平之间的关联,并开发了一种风险评分模型来预测HCC患者病情进展的预后。

https://cdn.ncbi.nlm.nih.gov/pmc/blobs/9d0b/9478798/594c7bf73095/fgene-13-894325-g001.jpg

文献AI研究员

20分钟写一篇综述,助力文献阅读效率提升50倍。

立即体验

用中文搜PubMed

大模型驱动的PubMed中文搜索引擎

马上搜索

文档翻译

学术文献翻译模型,支持多种主流文档格式。

立即体验