Laboratory for Signal Transduction in Tumor Cells, Max Delbrück Center for Molecular Medicine in the Helmholtz Association (MDC), Berlin, Germany.
Leibniz-Forschungsinstitut for Molecular Pharmacology (FMP), Berlin, Germany.
EMBO J. 2022 Nov 2;41(21):e110372. doi: 10.15252/embj.2021110372. Epub 2022 Sep 20.
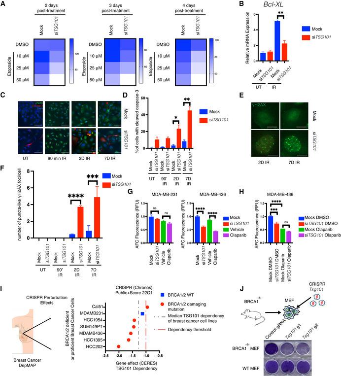
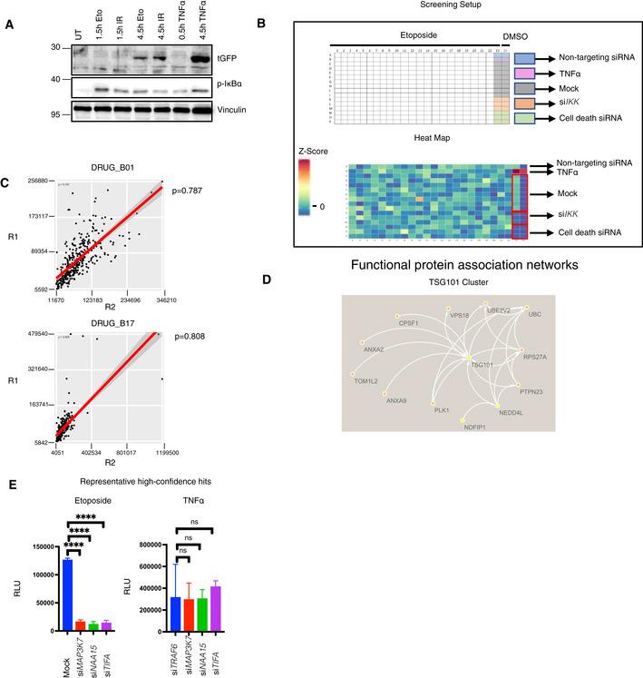
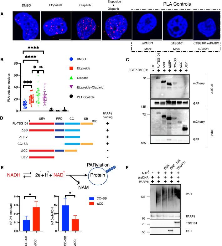
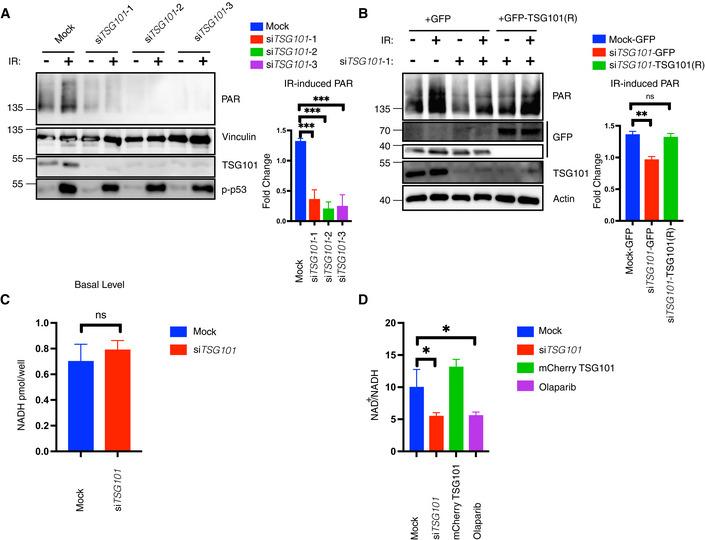
In a genome-wide screening for components of the dsDNA-break-induced IKK-NF-κB pathway, we identified scores of regulators, including tumor susceptibility gene TSG101. TSG101 is essential for DNA damage-induced formation of cellular poly(ADP-ribose) (PAR). TSG101 binds to PARP1 and is required for PARP1 activation. This function of TSG101 is independent of its role in the ESCRT-I endosomal sorting complex. In the absence of TSG101, the PAR-dependent formation of a nuclear PARP1-IKKγ signalosome, which triggers IKK activation, is impaired. According to its requirement for PARP1 and NF-κB activation, TSG101-deficient cells are defective in DNA repair and apoptosis protection. Loss of TSG101 results in PARP1 trapping at damage sites and mimics the effect of pharmacological PARP inhibition. We also show that the loss of TSG101 in connection with inactivated tumor suppressors BRCA1/2 in breast cancer cells is lethal. Our results imply TSG101 as a therapeutic target to achieve synthetic lethality in cancer treatment.
在一项针对 dsDNA 断裂诱导的 IKK-NF-κB 通路组分的全基因组筛选中,我们鉴定了数十种调节剂,包括肿瘤易感性基因 TSG101。TSG101 对于 DNA 损伤诱导的细胞多聚(ADP-核糖)(PAR)形成是必需的。TSG101 结合 PARP1 并需要 PARP1 激活。TSG101 的这一功能与其在 ESCRT-I 内体分拣复合物中的作用无关。在没有 TSG101 的情况下,PAR 依赖性核 PARP1-IKKγ 信号体的形成受损,从而触发 IKK 激活。根据其对 PARP1 和 NF-κB 激活的要求,缺乏 TSG101 的细胞在 DNA 修复和凋亡保护方面存在缺陷。TSG101 的缺失导致 PARP1 在损伤部位被捕获,并模拟药理学 PARP 抑制的作用。我们还表明,乳腺癌细胞中与失活的肿瘤抑制因子 BRCA1/2 相关的 TSG101 缺失是致命的。我们的结果暗示 TSG101 是一种治疗靶标,可在癌症治疗中实现合成致死性。