• 文献检索
  • 文档翻译
  • 深度研究
  • 学术资讯
  • Suppr Zotero 插件Zotero 插件
  • 邀请有礼
  • 套餐&价格
  • 历史记录
应用&插件
Suppr Zotero 插件Zotero 插件浏览器插件Mac 客户端Windows 客户端微信小程序
定价
高级版会员购买积分包购买API积分包
服务
文献检索文档翻译深度研究API 文档MCP 服务
关于我们
关于 Suppr公司介绍联系我们用户协议隐私条款
关注我们

Suppr 超能文献

核心技术专利:CN118964589B侵权必究
粤ICP备2023148730 号-1Suppr @ 2026

文献检索

告别复杂PubMed语法,用中文像聊天一样搜索,搜遍4000万医学文献。AI智能推荐,让科研检索更轻松。

立即免费搜索

文件翻译

保留排版,准确专业,支持PDF/Word/PPT等文件格式,支持 12+语言互译。

免费翻译文档

深度研究

AI帮你快速写综述,25分钟生成高质量综述,智能提取关键信息,辅助科研写作。

立即免费体验

原发肿瘤和转移瘤在依赖线粒体呼吸功能方面表现出系统水平的差异。

Primary and metastatic tumors exhibit systems-level differences in dependence on mitochondrial respiratory function.

机构信息

Gladstone Institute of Neurological Disease, Gladstone Institutes, San Francisco, California, United States of America.

Department of Radiation Oncology, University of California, San Francisco, San Francisco, California, United States of America.

出版信息

PLoS Biol. 2022 Sep 22;20(9):e3001753. doi: 10.1371/journal.pbio.3001753. eCollection 2022 Sep.

DOI:10.1371/journal.pbio.3001753
PMID:36137002
原文链接:https://pmc.ncbi.nlm.nih.gov/articles/PMC9498964/
Abstract

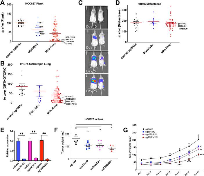
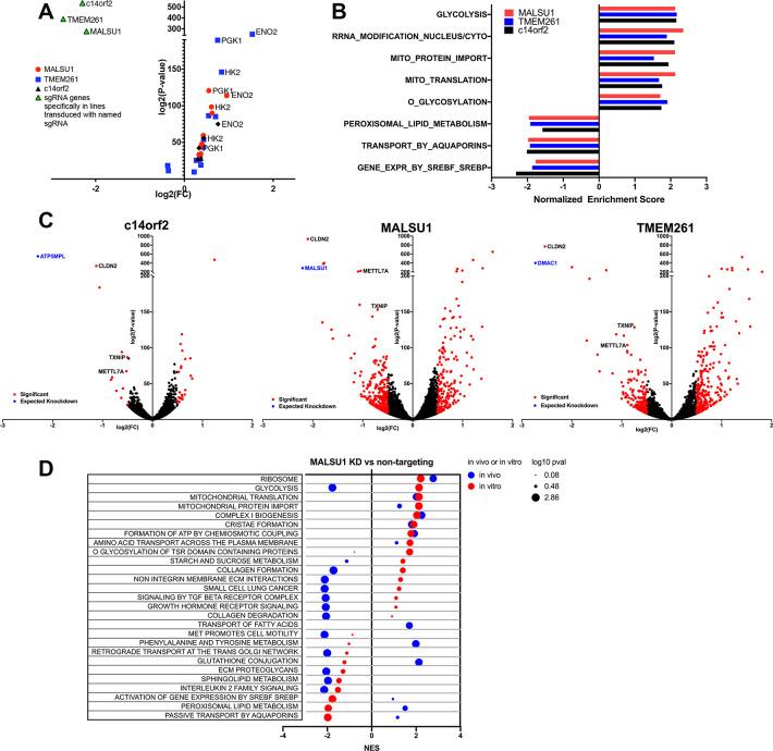
The Warburg effect, aerobic glycolysis, is a hallmark feature of cancer cells grown in culture. However, the relative roles of glycolysis and respiratory metabolism in supporting in vivo tumor growth and processes such as tumor dissemination and metastatic growth remain poorly understood, particularly on a systems level. Using a CRISPRi mini-library enriched for mitochondrial ribosomal protein and respiratory chain genes in multiple human lung cancer cell lines, we analyzed in vivo metabolic requirements in xenograft tumors grown in distinct anatomic contexts. While knockdown of mitochondrial ribosomal protein and respiratory chain genes (mito-respiratory genes) has little impact on growth in vitro, tumor cells depend heavily on these genes when grown in vivo as either flank or primary orthotopic lung tumor xenografts. In contrast, respiratory function is comparatively dispensable for metastatic tumor growth. RNA-Seq and metabolomics analysis of tumor cells expressing individual sgRNAs against mito-respiratory genes indicate overexpression of glycolytic genes and increased sensitivity of glycolytic inhibition compared to control when grown in vitro, but when grown in vivo as primary tumors these cells down-regulate glycolytic mechanisms. These studies demonstrate that discrete perturbations of mitochondrial respiratory chain function impact in vivo tumor growth in a context-specific manner with differential impacts on primary and metastatic tumors.

摘要

瓦博格效应(有氧糖酵解)是培养的癌细胞的一个显著特征。然而,糖酵解和呼吸代谢在支持体内肿瘤生长以及肿瘤扩散和转移性生长等过程中的相对作用在系统水平上仍了解甚少,特别是。使用在多种人肺癌细胞系中富集了线粒体核糖体蛋白和呼吸链基因的 CRISPRi 小型文库,我们分析了在不同解剖学背景下生长的异种移植肿瘤中的体内代谢需求。虽然敲低线粒体核糖体蛋白和呼吸链基因(线粒体呼吸基因)对体外生长几乎没有影响,但当作为侧翼或原发性原位肺肿瘤异种移植物在体内生长时,肿瘤细胞严重依赖这些基因。相比之下,呼吸功能对于转移性肿瘤生长相对可有可无。针对线粒体呼吸基因表达单个 sgRNA 的肿瘤细胞的 RNA-Seq 和代谢组学分析表明,与对照相比,这些细胞在体外生长时糖酵解基因过度表达且对糖酵解抑制更为敏感,但当在体内作为原发性肿瘤生长时,这些细胞下调糖酵解机制。这些研究表明,线粒体呼吸链功能的离散扰动以特定于上下文的方式影响体内肿瘤生长,并对原发性和转移性肿瘤产生不同的影响。

https://cdn.ncbi.nlm.nih.gov/pmc/blobs/d0a8/9498964/217496dfb999/pbio.3001753.g004.jpg
https://cdn.ncbi.nlm.nih.gov/pmc/blobs/d0a8/9498964/5e417b41cb0d/pbio.3001753.g001.jpg
https://cdn.ncbi.nlm.nih.gov/pmc/blobs/d0a8/9498964/93d3b71ecf6c/pbio.3001753.g002.jpg
https://cdn.ncbi.nlm.nih.gov/pmc/blobs/d0a8/9498964/b3210e1c1f80/pbio.3001753.g003.jpg
https://cdn.ncbi.nlm.nih.gov/pmc/blobs/d0a8/9498964/217496dfb999/pbio.3001753.g004.jpg
https://cdn.ncbi.nlm.nih.gov/pmc/blobs/d0a8/9498964/5e417b41cb0d/pbio.3001753.g001.jpg
https://cdn.ncbi.nlm.nih.gov/pmc/blobs/d0a8/9498964/93d3b71ecf6c/pbio.3001753.g002.jpg
https://cdn.ncbi.nlm.nih.gov/pmc/blobs/d0a8/9498964/b3210e1c1f80/pbio.3001753.g003.jpg
https://cdn.ncbi.nlm.nih.gov/pmc/blobs/d0a8/9498964/217496dfb999/pbio.3001753.g004.jpg

相似文献

1
Primary and metastatic tumors exhibit systems-level differences in dependence on mitochondrial respiratory function.原发肿瘤和转移瘤在依赖线粒体呼吸功能方面表现出系统水平的差异。
PLoS Biol. 2022 Sep 22;20(9):e3001753. doi: 10.1371/journal.pbio.3001753. eCollection 2022 Sep.
2
Oxygen consumption can regulate the growth of tumors, a new perspective on the Warburg effect.氧气消耗可以调节肿瘤的生长,这是对瓦博格效应的新视角。
PLoS One. 2009 Sep 15;4(9):e7033. doi: 10.1371/journal.pone.0007033.
3
Mitochondrial metabolism in cancer metastasis: visualizing tumor cell mitochondria and the "reverse Warburg effect" in positive lymph node tissue.癌症转移中的线粒体代谢:在阳性淋巴结组织中可视化肿瘤细胞线粒体和“反向瓦博格效应”。
Cell Cycle. 2012 Apr 1;11(7):1445-54. doi: 10.4161/cc.19841.
4
Mitochondrial oxidative stress in cancer-associated fibroblasts drives lactate production, promoting breast cancer tumor growth: understanding the aging and cancer connection.肿瘤相关成纤维细胞中的线粒体氧化应激驱动乳酸生成,促进乳腺癌肿瘤生长:了解衰老与癌症的联系。
Cell Cycle. 2011 Dec 1;10(23):4065-73. doi: 10.4161/cc.10.23.18254.
5
S100A4 alters metabolism and promotes invasion of lung cancer cells by up-regulating mitochondrial complex I protein NDUFS2.S100A4 通过上调线粒体复合物 I 蛋白 NDUFS2 改变肺癌细胞的代谢并促进其侵袭。
J Biol Chem. 2019 May 3;294(18):7516-7527. doi: 10.1074/jbc.RA118.004365. Epub 2019 Mar 18.
6
Tumor cell-derived angiopoietin-like protein 2 establishes a preference for glycolytic metabolism in lung cancer cells.肿瘤细胞衍生的血管生成素样蛋白 2 使肺癌细胞偏向于糖酵解代谢。
Cancer Sci. 2020 Apr;111(4):1241-1253. doi: 10.1111/cas.14337. Epub 2020 Feb 22.
7
Glycolytic cancer associated fibroblasts promote breast cancer tumor growth, without a measurable increase in angiogenesis: evidence for stromal-epithelial metabolic coupling.糖酵解相关成纤维细胞促进乳腺癌肿瘤生长,而血管生成无明显增加:基质-上皮代谢偶联的证据。
Cell Cycle. 2010 Jun 15;9(12):2412-22. doi: 10.4161/cc.9.12.11989.
8
The requirement for mitochondrial respiration in cancer varies with disease stage.癌症中线粒体呼吸的需求随疾病阶段而异。
PLoS Biol. 2022 Sep 23;20(9):e3001800. doi: 10.1371/journal.pbio.3001800. eCollection 2022 Sep.
9
Lactate-mediated mitoribosomal defects impair mitochondrial oxidative phosphorylation and promote hepatoma cell invasiveness.乳酸介导的线粒体核糖体缺陷损害线粒体氧化磷酸化并促进肝癌细胞侵袭。
J Biol Chem. 2017 Dec 8;292(49):20208-20217. doi: 10.1074/jbc.M117.809012. Epub 2017 Oct 4.
10
Decoding Warburg's hypothesis: tumor-related mutations in the mitochondrial respiratory chain.解读瓦尔堡假说:线粒体呼吸链中的肿瘤相关突变
Oncotarget. 2015 Dec 8;6(39):41582-99. doi: 10.18632/oncotarget.6057.

引用本文的文献

1
What's on the menu?: metabolic constraints in the pancreatic tumor microenvironment.菜单上有什么?:胰腺肿瘤微环境中的代谢限制
J Clin Invest. 2025 Jul 15;135(14). doi: 10.1172/JCI191940.
2
Mitochondrial Ribosomal Proteins and Cancer.线粒体核糖体蛋白与癌症
Medicina (Kaunas). 2025 Jan 9;61(1):96. doi: 10.3390/medicina61010096.
3
The oncogenic axis YAP/MYC/EZH2 impairs PTEN tumor suppression activity enhancing lung tumorigenicity.致癌轴YAP/MYC/EZH2损害PTEN的肿瘤抑制活性,增强肺肿瘤发生能力。

本文引用的文献

1
Human GTPBP5 is involved in the late stage of mitoribosome large subunit assembly.人 GTPBP5 参与线粒体核糖体大亚基组装的晚期阶段。
Nucleic Acids Res. 2021 Jan 11;49(1):354-370. doi: 10.1093/nar/gkaa1131.
2
NAD metabolism: pathophysiologic mechanisms and therapeutic potential.NAD 代谢:病理生理机制与治疗潜力。
Signal Transduct Target Ther. 2020 Oct 7;5(1):227. doi: 10.1038/s41392-020-00311-7.
3
Defining the ATPome reveals cross-optimization of metabolic pathways.定义 ATP 组揭示了代谢途径的交叉优化。
Cell Death Discov. 2024 Oct 25;10(1):452. doi: 10.1038/s41420-024-02216-8.
4
MALSU1-mediated regulation of mitochondrial function governs proliferation and doxorubicin resistance in triple-negative breast cancer cells.MALSU1介导的线粒体功能调节控制三阴性乳腺癌细胞的增殖和阿霉素耐药性。
Mol Cell Biochem. 2025 Feb;480(2):1197-1207. doi: 10.1007/s11010-024-05053-6. Epub 2024 Jun 19.
5
Energy metabolism as the hub of advanced non-small cell lung cancer management: a comprehensive view in the framework of predictive, preventive, and personalized medicine.能量代谢作为晚期非小细胞肺癌治疗的核心:预测、预防和个性化医学框架下的全面视角
EPMA J. 2024 Apr 8;15(2):289-319. doi: 10.1007/s13167-024-00357-5. eCollection 2024 Jun.
6
The requirement for mitochondrial respiration in cancer varies with disease stage.癌症中线粒体呼吸的需求随疾病阶段而异。
PLoS Biol. 2022 Sep 23;20(9):e3001800. doi: 10.1371/journal.pbio.3001800. eCollection 2022 Sep.
Nat Commun. 2020 Aug 28;11(1):4319. doi: 10.1038/s41467-020-18084-6.
4
-Mutant Tumors Undergo Transcriptome and Kinome Remodeling after Inhibition of either mTOR or MEK.- 无论是抑制 mTOR 还是 MEK,突变型肿瘤都会经历转录组和激酶组重构。
Mol Cancer Ther. 2020 Nov;19(11):2382-2395. doi: 10.1158/1535-7163.MCT-19-1017. Epub 2020 Aug 26.
5
Lymph protects metastasizing melanoma cells from ferroptosis.淋巴保护转移黑色素瘤细胞免受铁死亡。
Nature. 2020 Sep;585(7823):113-118. doi: 10.1038/s41586-020-2623-z. Epub 2020 Aug 19.
6
Deacetylation of HSD17B10 by SIRT3 regulates cell growth and cell resistance under oxidative and starvation stresses.SIRT3 通过去乙酰化 HSD17B10 调节氧化和饥饿应激下的细胞生长和细胞耐药性。
Cell Death Dis. 2020 Jul 23;11(7):563. doi: 10.1038/s41419-020-02763-9.
7
Metabolic Modulation of Immunity: A New Concept in Cancer Immunotherapy.代谢免疫调节:癌症免疫治疗的新概念。
Cell Rep. 2020 Jul 7;32(1):107848. doi: 10.1016/j.celrep.2020.107848.
8
Genomic characterization of human brain metastases identifies drivers of metastatic lung adenocarcinoma.人类脑转移瘤的基因组特征分析确定了转移性肺腺癌的驱动因素。
Nat Genet. 2020 Apr;52(4):371-377. doi: 10.1038/s41588-020-0592-7. Epub 2020 Mar 23.
9
Transcriptional diversity and bioenergetic shift in human breast cancer metastasis revealed by single-cell RNA sequencing.单细胞 RNA 测序揭示人类乳腺癌转移中的转录多样性和生物能量转变。
Nat Cell Biol. 2020 Mar;22(3):310-320. doi: 10.1038/s41556-020-0477-0. Epub 2020 Mar 6.
10
Metabolic heterogeneity confers differences in melanoma metastatic potential.代谢异质性赋予黑色素瘤转移潜能的差异。
Nature. 2020 Jan;577(7788):115-120. doi: 10.1038/s41586-019-1847-2. Epub 2019 Dec 18.