• 文献检索
  • 文档翻译
  • 深度研究
  • 学术资讯
  • Suppr Zotero 插件Zotero 插件
  • 邀请有礼
  • 套餐&价格
  • 历史记录
应用&插件
Suppr Zotero 插件Zotero 插件浏览器插件Mac 客户端Windows 客户端微信小程序
定价
高级版会员购买积分包购买API积分包
服务
文献检索文档翻译深度研究API 文档MCP 服务
关于我们
关于 Suppr公司介绍联系我们用户协议隐私条款
关注我们

Suppr 超能文献

核心技术专利:CN118964589B侵权必究
粤ICP备2023148730 号-1Suppr @ 2026

文献检索

告别复杂PubMed语法,用中文像聊天一样搜索,搜遍4000万医学文献。AI智能推荐,让科研检索更轻松。

立即免费搜索

文件翻译

保留排版,准确专业,支持PDF/Word/PPT等文件格式,支持 12+语言互译。

免费翻译文档

深度研究

AI帮你快速写综述,25分钟生成高质量综述,智能提取关键信息,辅助科研写作。

立即免费体验

致癌轴YAP/MYC/EZH2损害PTEN的肿瘤抑制活性,增强肺肿瘤发生能力。

The oncogenic axis YAP/MYC/EZH2 impairs PTEN tumor suppression activity enhancing lung tumorigenicity.

作者信息

Lo Sardo Federica, Turco Chiara, Messina Beatrice, Sacconi Andrea, Auciello Francesca Romana, Pulito Claudio, Strano Sabrina, Lev Sima, Blandino Giovanni

机构信息

Translational Oncology Research Unit, Department of Research, Diagnosis and Innovative Technologies, IRCCS Regina Elena National Cancer Institute, Rome, Italy.

Clinical Trial Center, Biostatistics and Bioinformatics Unit, Department of Research, Diagnosis and Innovative Technologies, IRCCS Regina Elena National Cancer Institute, Rome, Italy.

出版信息

Cell Death Discov. 2024 Oct 25;10(1):452. doi: 10.1038/s41420-024-02216-8.

DOI:10.1038/s41420-024-02216-8
PMID:39455556
原文链接:https://pmc.ncbi.nlm.nih.gov/articles/PMC11511861/
Abstract

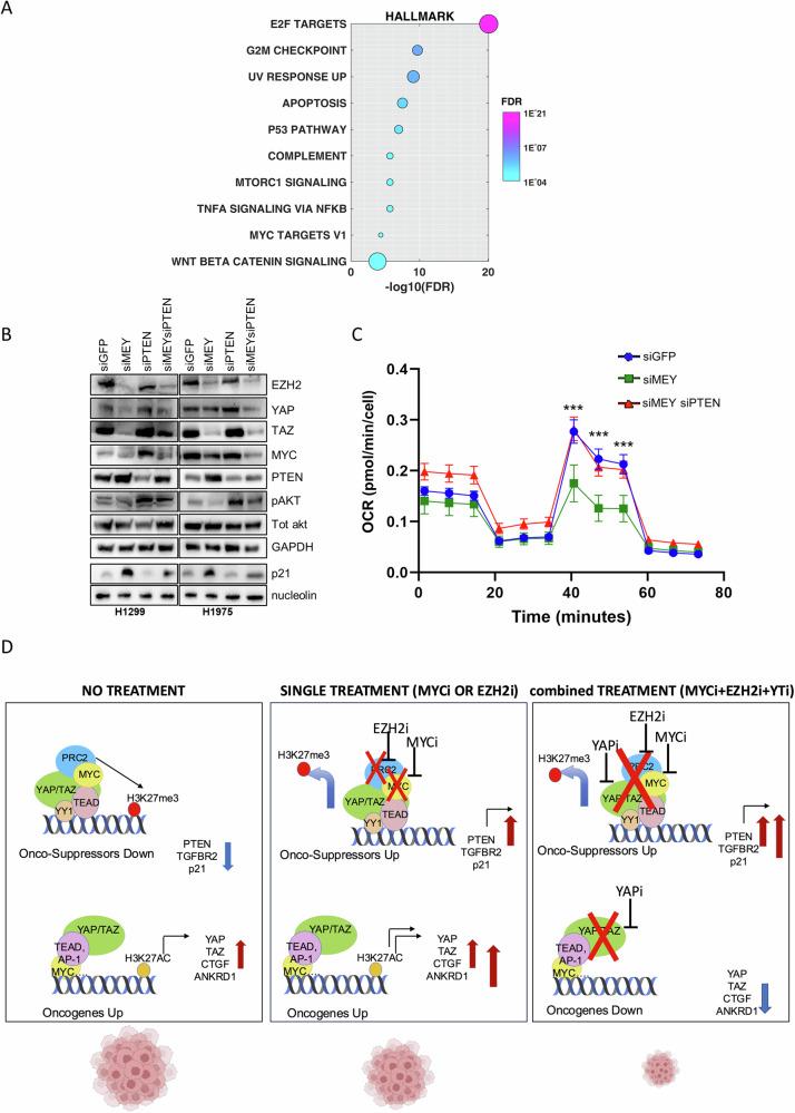
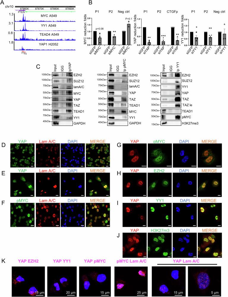
The tumor suppressor PTEN (phosphatase and tensin homolog deleted in chromosome 10) is genetically deleted or downregulated in many cancer types. Loss of PTEN protein expression is frequently found in lung cancer while genetic alterations are less abundant. PTEN expression is regulated at multiple genetic and epigenetic levels and even partial reduction of its expression increases cancer occurrence. We show that YAP and TAZ cooperate with EZH2, and MYC to transcriptionally repress onco-suppressor genes, including PTEN, in non-small cell lung cancer (NSCLC) cells. YAP/TAZ-EZH2-MYC transcriptional regulators form a nuclear complex that represses PTEN transcription, while their combinatorial targeting restores PTEN expression, attenuates NSCLC cell growth, and prevents compensatory responses induced by single treatments. Datasets analysis of NSCLC patients revealed that PTEN expression is negatively correlated to YAP/TAZ, EZH2 and MYC and that low expression of PTEN is predictive of poor prognosis, especially at earlier stages of the disease. These findings highlight the repressive role of the YAP/TAZ-EZH2-MYC axis on tumor-suppressor genes and offer a potential therapeutic strategy for lung cancer patients with low PTEN levels.

摘要

肿瘤抑制因子PTEN(第10号染色体缺失的磷酸酶和张力蛋白同源物)在多种癌症类型中发生基因缺失或表达下调。PTEN蛋白表达缺失在肺癌中很常见,而基因改变则较少见。PTEN的表达在多个基因和表观遗传水平上受到调控,即使其表达出现部分降低也会增加癌症的发生。我们发现,在非小细胞肺癌(NSCLC)细胞中,YAP和TAZ与EZH2以及MYC协同作用,转录抑制包括PTEN在内的肿瘤抑制基因。YAP/TAZ-EZH2-MYC转录调节因子形成一个核复合物,抑制PTEN转录,而它们的联合靶向作用可恢复PTEN表达,减弱NSCLC细胞生长,并防止单一治疗诱导的代偿反应。对NSCLC患者的数据集分析显示,PTEN表达与YAP/TAZ、EZH2和MYC呈负相关,且PTEN低表达预示着预后不良,尤其是在疾病的早期阶段。这些发现突出了YAP/TAZ-EZH2-MYC轴对肿瘤抑制基因的抑制作用,并为PTEN水平低的肺癌患者提供了一种潜在的治疗策略。

https://cdn.ncbi.nlm.nih.gov/pmc/blobs/00dc/11511861/9367d4a5a612/41420_2024_2216_Fig5_HTML.jpg
https://cdn.ncbi.nlm.nih.gov/pmc/blobs/00dc/11511861/3088b3546647/41420_2024_2216_Fig1_HTML.jpg
https://cdn.ncbi.nlm.nih.gov/pmc/blobs/00dc/11511861/fb190a236362/41420_2024_2216_Fig2_HTML.jpg
https://cdn.ncbi.nlm.nih.gov/pmc/blobs/00dc/11511861/f8bd6bebd78f/41420_2024_2216_Fig3_HTML.jpg
https://cdn.ncbi.nlm.nih.gov/pmc/blobs/00dc/11511861/306b47008ffd/41420_2024_2216_Fig4_HTML.jpg
https://cdn.ncbi.nlm.nih.gov/pmc/blobs/00dc/11511861/9367d4a5a612/41420_2024_2216_Fig5_HTML.jpg
https://cdn.ncbi.nlm.nih.gov/pmc/blobs/00dc/11511861/3088b3546647/41420_2024_2216_Fig1_HTML.jpg
https://cdn.ncbi.nlm.nih.gov/pmc/blobs/00dc/11511861/fb190a236362/41420_2024_2216_Fig2_HTML.jpg
https://cdn.ncbi.nlm.nih.gov/pmc/blobs/00dc/11511861/f8bd6bebd78f/41420_2024_2216_Fig3_HTML.jpg
https://cdn.ncbi.nlm.nih.gov/pmc/blobs/00dc/11511861/306b47008ffd/41420_2024_2216_Fig4_HTML.jpg
https://cdn.ncbi.nlm.nih.gov/pmc/blobs/00dc/11511861/9367d4a5a612/41420_2024_2216_Fig5_HTML.jpg

相似文献

1
The oncogenic axis YAP/MYC/EZH2 impairs PTEN tumor suppression activity enhancing lung tumorigenicity.致癌轴YAP/MYC/EZH2损害PTEN的肿瘤抑制活性,增强肺肿瘤发生能力。
Cell Death Discov. 2024 Oct 25;10(1):452. doi: 10.1038/s41420-024-02216-8.
2
YAP/TAZ and EZH2 synergize to impair tumor suppressor activity of TGFBR2 in non-small cell lung cancer.YAP/TAZ 和 EZH2 协同作用,破坏非小细胞肺癌中 TGFBR2 的肿瘤抑制活性。
Cancer Lett. 2021 Mar 1;500:51-63. doi: 10.1016/j.canlet.2020.11.037. Epub 2020 Dec 6.
3
Yes-Associated Protein Nuclear Translocation Is Regulated by Epidermal Growth Factor Receptor Activation Through Phosphatase and Tensin Homolog/AKT Axis in Glioblastomas.Yes 相关蛋白核易位受表皮生长因子受体激活调控通过磷酸酶和张力蛋白同系物/AKT 轴在神经胶质瘤中。
Lab Invest. 2023 May;103(5):100053. doi: 10.1016/j.labinv.2022.100053. Epub 2023 Jan 10.
4
MYC acts via the PTEN tumor suppressor to elicit autoregulation and genome-wide gene repression by activation of the Ezh2 methyltransferase.MYC 通过 PTEN 肿瘤抑制因子发挥作用,通过激活 Ezh2 甲基转移酶引发自身调控和全基因组基因抑制。
Cancer Res. 2013 Jan 15;73(2):695-705. doi: 10.1158/0008-5472.CAN-12-2522. Epub 2012 Nov 7.
5
miR-582-5p Is a Tumor Suppressor microRNA Targeting the Hippo-YAP/TAZ Signaling Pathway in Non-Small Cell Lung Cancer.miR-582-5p是一种靶向非小细胞肺癌中Hippo-YAP/TAZ信号通路的肿瘤抑制性微小RNA。
Cancers (Basel). 2021 Feb 11;13(4):756. doi: 10.3390/cancers13040756.
6
YAP-Mediated Recruitment of YY1 and EZH2 Represses Transcription of Key Cell-Cycle Regulators.YAP 介导的 YY1 和 EZH2 的募集抑制关键细胞周期调节剂的转录。
Cancer Res. 2020 Jun 15;80(12):2512-2522. doi: 10.1158/0008-5472.CAN-19-2415. Epub 2020 May 14.
7
PTEN in Lung Cancer: Dealing with the Problem, Building on New Knowledge and Turning the Game Around.肺癌中的PTEN:解决问题、基于新知识并扭转局面。
Cancers (Basel). 2019 Aug 9;11(8):1141. doi: 10.3390/cancers11081141.
8
YAP/TAZ Initiates Gastric Tumorigenesis via Upregulation of MYC.YAP/TAZ 通过上调 MYC 引发胃肿瘤发生。
Cancer Res. 2018 Jun 15;78(12):3306-3320. doi: 10.1158/0008-5472.CAN-17-3487. Epub 2018 Apr 18.
9
A novel PTEN/mutant p53/c-Myc/Bcl-XL axis mediates context-dependent oncogenic effects of PTEN with implications for cancer prognosis and therapy.一种新型的 PTEN/突变型 p53/c-Myc/Bcl-XL 轴介导了 PTEN 依赖于上下文的致癌效应,这对癌症的预后和治疗具有重要意义。
Neoplasia. 2013 Aug;15(8):952-65. doi: 10.1593/neo.13376.
10
Overcoming EZH2 Inhibitor Resistance by Taxane in PTEN-Mutated Cancer.通过紫杉醇克服 PTEN 突变型癌症中的 EZH2 抑制剂耐药性。
Theranostics. 2019 Jul 9;9(17):5020-5034. doi: 10.7150/thno.34700. eCollection 2019.

引用本文的文献

1
6-Methoxydihydrosanguinarine Suppresses the Proliferation of Non-small Cell Lung Cancer Cells through Elevation of ROS and Activation of IRE1/JNK Signaling.6-甲氧基二氢血根碱通过提高活性氧水平和激活IRE1/JNK信号通路抑制非小细胞肺癌细胞的增殖。
Cell Biochem Biophys. 2025 Aug 29. doi: 10.1007/s12013-025-01850-y.
2
MED12 mutation induces RTK inhibitor resistance in NSCLC via MEK/ERK pathway activation by inflammatory cytokines.MED12突变通过炎性细胞因子激活MEK/ERK途径诱导非小细胞肺癌对RTK抑制剂产生耐药性。
Cell Mol Life Sci. 2025 Aug 20;82(1):314. doi: 10.1007/s00018-025-05791-w.
3
Unraveling the Hippo pathway: YAP/TAZ as central players in cancer metastasis and drug resistance.

本文引用的文献

1
YAP represses intestinal inflammation through epigenetic silencing of JMJD3.YAP 通过表观遗传沉默 JMJD3 抑制肠道炎症。
Clin Epigenetics. 2024 Jan 20;16(1):14. doi: 10.1186/s13148-024-01626-w.
2
The global burden of lung cancer: current status and future trends.全球肺癌负担:现状与未来趋势。
Nat Rev Clin Oncol. 2023 Sep;20(9):624-639. doi: 10.1038/s41571-023-00798-3. Epub 2023 Jul 21.
3
PTEN Loss Confers Resistance to Anti-PD-1 Therapy in Non-Small Cell Lung Cancer by Increasing Tumor Infiltration of Regulatory T Cells.
解析河马通路:YAP/TAZ在癌症转移和耐药性中扮演核心角色。
EXCLI J. 2025 Jun 6;24:612-637. doi: 10.17179/excli2025-8351. eCollection 2025.
4
The hippo pathway: a molecular bridge between environmental cues and pace of life.河马通路:环境线索与生活节奏之间的分子桥梁。
BMC Ecol Evol. 2025 Apr 24;25(1):35. doi: 10.1186/s12862-025-02378-8.
5
Highlighting recent achievements to advance more effective cancer immunotherapy.突出近期成就以推进更有效的癌症免疫疗法。
J Exp Clin Cancer Res. 2025 Feb 18;44(1):57. doi: 10.1186/s13046-025-03316-8.
6
The correlation between miR-21 single nucleotide polymorphisms and the susceptibility of non-small cell lung cancer.微小RNA-21单核苷酸多态性与非小细胞肺癌易感性的相关性
J Cardiothorac Surg. 2025 Jan 20;20(1):76. doi: 10.1186/s13019-024-03322-5.
PTEN 缺失通过增加调节性 T 细胞浸润肿瘤而赋予非小细胞肺癌对抗 PD-1 治疗的耐药性。
Cancer Res. 2023 Aug 1;83(15):2513-2526. doi: 10.1158/0008-5472.CAN-22-3023.
4
Co-Immunoprecipitation (Co-Ip) in Mammalian Cells.哺乳动物细胞中的共免疫沉淀(Co-Ip)。
Methods Mol Biol. 2023;2655:67-77. doi: 10.1007/978-1-0716-3143-0_6.
5
Progress in targeting PTEN/PI3K/Akt axis in glioblastoma therapy: Revisiting molecular interactions.在胶质母细胞瘤治疗中靶向 PTEN/PI3K/Akt 轴的进展:重新审视分子相互作用。
Biomed Pharmacother. 2023 Feb;158:114204. doi: 10.1016/j.biopha.2022.114204. Epub 2023 Jan 4.
6
Primary and metastatic tumors exhibit systems-level differences in dependence on mitochondrial respiratory function.原发肿瘤和转移瘤在依赖线粒体呼吸功能方面表现出系统水平的差异。
PLoS Biol. 2022 Sep 22;20(9):e3001753. doi: 10.1371/journal.pbio.3001753. eCollection 2022 Sep.
7
The BRD4 inhibitor JQ1 suppresses tumor growth by reducing c-Myc expression in endometrial cancer.BRD4 抑制剂 JQ1 通过降低子宫内膜癌中 c-Myc 的表达来抑制肿瘤生长。
J Transl Med. 2022 Jul 28;20(1):336. doi: 10.1186/s12967-022-03545-x.
8
YAP and TAZ: Monocorial and bicorial transcriptional co-activators in human cancers.YAP 和 TAZ:人类癌症中单绒毛膜和双绒毛膜的转录共激活因子。
Biochim Biophys Acta Rev Cancer. 2022 Jul;1877(4):188756. doi: 10.1016/j.bbcan.2022.188756. Epub 2022 Jun 28.
9
EZH2 endorses cell plasticity to non-small cell lung cancer cells facilitating mesenchymal to epithelial transition and tumour colonization.EZH2 促进非小细胞肺癌细胞的细胞可塑性,促进间质到上皮的转变和肿瘤定植。
Oncogene. 2022 Jul;41(28):3611-3624. doi: 10.1038/s41388-022-02375-x. Epub 2022 Jun 9.
10
PTEN mutant non-small cell lung cancer require ATM to suppress pro-apoptotic signalling and evade radiotherapy.PTEN 突变型非小细胞肺癌需要 ATM 来抑制促凋亡信号并逃避放疗。
Cell Biosci. 2022 Apr 27;12(1):50. doi: 10.1186/s13578-022-00778-7.