Suppr超能文献

一个废弃铜矿场地(英国帕里斯山)的微生物多样性,以密集的真核丝状生长为主导。

Microbial Diversity of a Disused Copper Mine Site (Parys Mountain, UK), Dominated by Intensive Eukaryotic Filamentous Growth.

作者信息

Distaso Marco A, Bargiela Rafael, Johnson Bethan, McIntosh Owen A, Williams Gwion B, Jones Davey L, Golyshin Peter N, Golyshina Olga V

机构信息

Centre for Environmental Biotechnology, School of Natural Sciences, Bangor University, Deiniol Road, Bangor LL57 2UW, UK.

Food Futures Institute, Murdoch University, 90 South Street, Perth, WA 6150, Australia.

出版信息

Microorganisms. 2022 Aug 24;10(9):1694. doi: 10.3390/microorganisms10091694.

Abstract

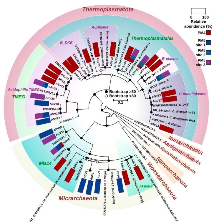
The Parys Mountain copper mine (Wales, UK) contains a wide range of discrete environmental microniches with various physicochemical conditions that shape microbial community composition. Our aim was to assess the microbial community in the sediments and overlying water column in an acidic mine drainage (AMD) site containing abundant filamentous biogenic growth via application of a combination of chemical analysis and taxonomic profiling using 16S rRNA gene amplicon sequencing. Our results were then compared to previously studied sites at Parys Mt. Overall, the sediment microbiome showed a dominance of bacteria over archaea, particularly those belonging to Proteobacteria (genera and ), Acidobacteriota (subgroup 1), Chloroflexota (AD3 cluster), Nitrospirota () and the uncultured Planctomycetota/CPIa-3 termite group. Archaea were only present in the sediment in small quantities, being represented by the Terrestrial Miscellaneous Euryarchaeota Group (TMEG), Thermoplasmatales and . Micrarchaeota (. Micracaldota). Bacteria, mostly of the genera and , also dominated within the filamentous streamers while archaea were largely absent. This study found pH and dissolved solutes to be the most important parameters correlating with relative proportions of bacteria to archaea in an AMD environment and revealed the abundance patterns of native acidophilic prokaryotes inhabiting Parys Mt sites and their niche specificities.

摘要

帕里斯山铜矿(英国威尔士)包含一系列具有不同物理化学条件的离散环境微生境,这些条件塑造了微生物群落组成。我们的目标是通过结合化学分析和使用16S rRNA基因扩增子测序的分类分析,评估一个含有丰富丝状生物生长的酸性矿山排水(AMD)场地沉积物和上覆水柱中的微生物群落。然后将我们的结果与之前在帕里斯山研究过的场地进行比较。总体而言,沉积物微生物组显示细菌比古菌占优势,特别是那些属于变形菌门(属 和 )、酸杆菌门(亚群1)、绿弯菌门(AD3簇)、硝化螺旋菌门( )以及未培养的浮霉菌门/CPIa-3白蚁组的细菌。古菌仅少量存在于沉积物中,以陆地杂项广古菌组(TMEG)、嗜热栖热菌目和 为代表。微小古菌(. 微小热酸菌)。细菌,主要是 属和 属,在丝状飘带中也占主导地位,而古菌基本不存在。本研究发现pH值和溶解溶质是与AMD环境中细菌与古菌相对比例相关的最重要参数,并揭示了栖息在帕里斯山场地的原生嗜酸原核生物的丰度模式及其生态位特异性。

https://cdn.ncbi.nlm.nih.gov/pmc/blobs/c2fb/9504087/bcbe40afabb5/microorganisms-10-01694-g001.jpg

文献AI研究员

20分钟写一篇综述,助力文献阅读效率提升50倍。

立即体验

用中文搜PubMed

大模型驱动的PubMed中文搜索引擎

马上搜索

文档翻译

学术文献翻译模型,支持多种主流文档格式。

立即体验