Suppr超能文献

多糖对 2 型糖尿病小鼠肠道微生物组成的影响。

Effects of Polysaccharides on Gut Microbiota Composition in Type 2 Diabetic Mice.

机构信息

College of Chemistry and Materials Science, Weinan Normal University, Weinan 714099, China.

School of Food and Biological Engineering, Shaanxi University of Science and Technology, Xi'an 710021, China.

出版信息

Molecules. 2022 Sep 16;27(18):6061. doi: 10.3390/molecules27186061.

Abstract

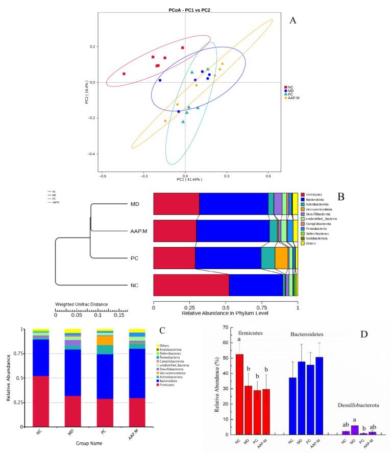
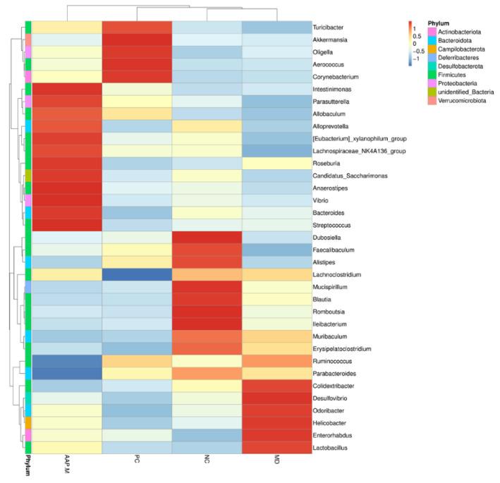
In previous studies, polysaccharides (AAP) has been found to improve type 2 diabetes mellitus, but its mechanism remains unclear. In this study, we sought to demonstrate that AAP achieves remission by altering the gut microbiota in mice with type 2 diabetes. We successfully constructed a type 2 diabetes mellitus (T2DM) model induced by a high-fat diet (HFD) combined with streptozotocin (STZ), following which fasting blood glucose (FBG) levels and oral glucose tolerance test (OTGG) were observed to decrease significantly after 5 weeks of AAP intervention. Furthermore, AAP enhanced the activities of total superoxide dismutase (T-SOD), catalase (CAT), and glutathione peroxidase (GSH-Px), and reduced the content of malondialdehyde (MDA) to alleviate the oxidative stress injury. AAP-M (200 mg/kg/d) displayed the best improvement effect. Moreover, 16S rRNA results showed that AAP decreased the abundance of Firmicutes and increased that of Bacteroidetes. The abundance of beneficial genera such as , those belonging to the family was increased due to the intake of AAP. AAP could reduced the abundance of , and . In all, these results suggest that AAP can improve the disorders of glucose and lipid metabolism by regulating the structure of the gut microbiota.

摘要

在之前的研究中,发现多糖(AAP)可以改善 2 型糖尿病,但具体机制尚不清楚。本研究旨在探讨 AAP 是否通过改变 2 型糖尿病小鼠的肠道微生物群来实现缓解。我们成功构建了高脂饮食(HFD)联合链脲佐菌素(STZ)诱导的 2 型糖尿病(T2DM)模型,经过 5 周的 AAP 干预后,空腹血糖(FBG)水平和口服糖耐量试验(OGTT)明显下降。此外,AAP 增强了总超氧化物歧化酶(T-SOD)、过氧化氢酶(CAT)和谷胱甘肽过氧化物酶(GSH-Px)的活性,降低了丙二醛(MDA)的含量,从而减轻氧化应激损伤。AAP-M(200mg/kg/d)显示出最佳的改善效果。此外,16S rRNA 结果表明,AAP 降低了厚壁菌门的丰度,增加了拟杆菌门的丰度。由于摄入 AAP,属于家族的有益属的丰度增加。AAP 可以减少的丰度,和。总之,这些结果表明 AAP 通过调节肠道微生物群的结构可以改善糖脂代谢紊乱。

https://cdn.ncbi.nlm.nih.gov/pmc/blobs/e446/9502302/60c259d003db/molecules-27-06061-g001.jpg

文献AI研究员

20分钟写一篇综述,助力文献阅读效率提升50倍。

立即体验

用中文搜PubMed

大模型驱动的PubMed中文搜索引擎

马上搜索

文档翻译

学术文献翻译模型,支持多种主流文档格式。

立即体验