Suppr超能文献

戊四氮诱导的雄性和雌性大鼠惊厥期间对外源性大麻素的行为和分子反应

Behavioral and Molecular Responses to Exogenous Cannabinoids During Pentylenetetrazol-Induced Convulsions in Male and Female Rats.

作者信息

Zirotti Rosenberg Antonella, Méndez-Ruette Maxs, Gorziglia Mario, Alzerreca Benjamín, Cabello Javiera, Kaufmann Sofía, Rambousek Lukas, Iturriaga Jofré Andrés, Wyneken Ursula, Lafourcade Carlos A

机构信息

Escuela de Biotecnología, Facultad de Ciencias, Universidad Mayor, Santiago, Chile.

Centro de investigación e innovación Biomédica (CiiB), Laboratorio de Neurociencias, Universidad de Los Andes, Santiago, Chile.

出版信息

Front Mol Neurosci. 2022 Aug 9;15:868583. doi: 10.3389/fnmol.2022.868583. eCollection 2022.

Abstract

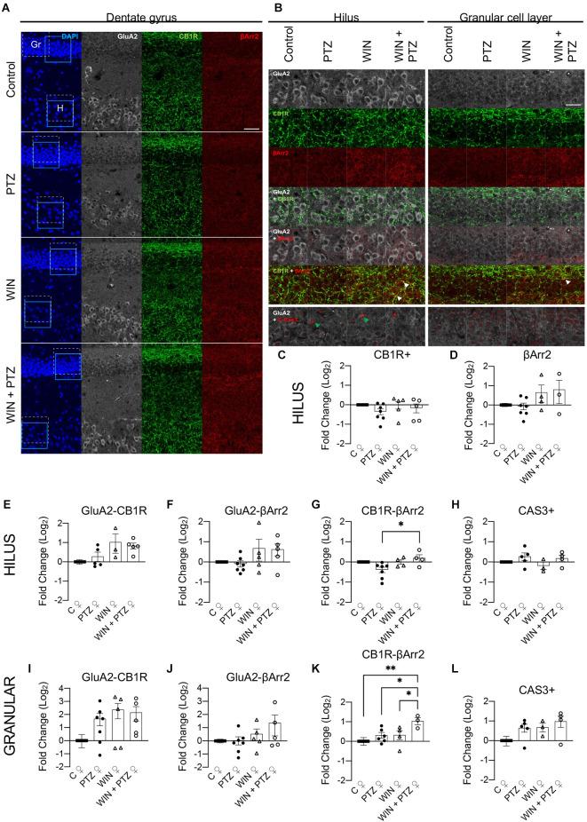
Epilepsy is a disabling, chronic brain disease,affecting ~1% of the World's population, characterized by recurrent seizures (sudden, uncontrolled brain activity), which may manifest with motor symptoms (e.g., convulsions) or non-motor symptoms. Temporal lobe epilepsies (TLE) compromising the hippocampus are the most common form of focal epilepsies. Resistance in ~1/3 of epileptic patients to the first line of treatment, i.e., antiepileptic drugs (AEDs), has been an important motivation to seek alternative treatments. Among these, the plant (commonly known as marihuana) or compounds extracted from it (cannabinoids) have gained widespread popularity. Moreover, sex differences have been proposed in epilepsy syndromes and in cannabinoid action. In the hippocampus, cannabinoids interact with the CB1R receptor whose membrane levels are regulated by β-Arrestin2, a protein that promotes its endocytosis and causes its downregulation. In this article, we evaluate the modulatory role of WIN 55,212-2 (WIN), a synthetic exogenous cannabinoid on behavioral convulsions and on the levels of CB1R and β-Arrestin2 in female and male adolescent rats after a single injection of the proconvulsant pentylenetetrazol (PTZ). As epilepsies can have a considerable impact on synaptic proteins that regulate neuronal toxicity, plasticity, and cognition, we also measured the levels of key proteins markers of excitatory synapses, in order to examine whether exogenous cannabinoids may prevent such pathologic changes after acute seizures. We found that the exogenous administration of WIN prevented convulsions of medium severity in females and males and increased the levels of phosphorylated CaMKII in the hippocampus. Furthermore, we observed a higher degree of colocalization between CB1R and β-Arrestin2 in the granule cell layer.

摘要

癫痫是一种致残性慢性脑部疾病,影响着全球约1%的人口,其特征为反复发作的癫痫发作(突然的、不受控制的脑部活动),可表现为运动症状(如抽搐)或非运动症状。累及海马体的颞叶癫痫(TLE)是局灶性癫痫最常见的形式。约三分之一的癫痫患者对一线治疗药物即抗癫痫药物(AEDs)产生耐药性,这成为寻求替代治疗方法的一个重要推动因素。其中,大麻(俗称)或从大麻中提取的化合物(大麻素)已广受欢迎。此外,癫痫综合征和大麻素作用方面也存在性别差异。在海马体中,大麻素与CB1R受体相互作用,其膜水平受β - Arrestin2调节,β - Arrestin2是一种促进其内化并导致其下调的蛋白质。在本文中,我们评估了合成外源性大麻素WIN 55,212 - 2(WIN)在单次注射惊厥剂戊四氮(PTZ)后对雌性和雄性青春期大鼠行为性惊厥以及CB1R和β - Arrestin2水平的调节作用。由于癫痫可对调节神经元毒性、可塑性和认知的突触蛋白产生相当大的影响,我们还测量了兴奋性突触关键蛋白标志物的水平,以检查外源性大麻素是否可预防急性癫痫发作后的此类病理变化。我们发现,外源性给予WIN可预防雌性和雄性大鼠中度严重程度的惊厥,并增加海马体中磷酸化CaMKII的水平。此外,我们观察到颗粒细胞层中CB1R和β - Arrestin2之间的共定位程度更高。

https://cdn.ncbi.nlm.nih.gov/pmc/blobs/c3aa/9488559/d377933b59e6/fnmol-15-868583-g0001.jpg

文献AI研究员

20分钟写一篇综述,助力文献阅读效率提升50倍。

立即体验

用中文搜PubMed

大模型驱动的PubMed中文搜索引擎

马上搜索

文档翻译

学术文献翻译模型,支持多种主流文档格式。

立即体验