• 文献检索
  • 文档翻译
  • 深度研究
  • 学术资讯
  • Suppr Zotero 插件Zotero 插件
  • 邀请有礼
  • 套餐&价格
  • 历史记录
应用&插件
Suppr Zotero 插件Zotero 插件浏览器插件Mac 客户端Windows 客户端微信小程序
定价
高级版会员购买积分包购买API积分包
服务
文献检索文档翻译深度研究API 文档MCP 服务
关于我们
关于 Suppr公司介绍联系我们用户协议隐私条款
关注我们

Suppr 超能文献

核心技术专利:CN118964589B侵权必究
粤ICP备2023148730 号-1Suppr @ 2026

文献检索

告别复杂PubMed语法,用中文像聊天一样搜索,搜遍4000万医学文献。AI智能推荐,让科研检索更轻松。

立即免费搜索

文件翻译

保留排版,准确专业,支持PDF/Word/PPT等文件格式,支持 12+语言互译。

免费翻译文档

深度研究

AI帮你快速写综述,25分钟生成高质量综述,智能提取关键信息,辅助科研写作。

立即免费体验

微小RNA-145-5p通过调节上皮-间质转化抑制前列腺癌骨转移。

microRNA-145-5p inhibits prostate cancer bone metastatic by modulating the epithelial-mesenchymal transition.

作者信息

Luo Bingfeng, Yuan Yuan, Zhu Yifei, Liang Songwu, Dong Runan, Hou Jian, Li Ping, Xing Yaping, Lu Zhenquan, Lo Richard, Kuang Guan-Ming

机构信息

Division of Urology, Department of Surgery, The University of Hong Kong-Shenzhen Hospital, Shenzhen, China.

Department of Pathology, The University of Hong Kong-Shenzhen Hospital, Shenzhen, China.

出版信息

Front Oncol. 2022 Sep 6;12:988794. doi: 10.3389/fonc.2022.988794. eCollection 2022.

DOI:10.3389/fonc.2022.988794
PMID:36147907
原文链接:https://pmc.ncbi.nlm.nih.gov/articles/PMC9486105/
Abstract

OBJECTIVE

To investigate the effects of miRNA-145-5p on the tumor development and progression of prostate cancer (Pca) bone metastasis.

METHODS

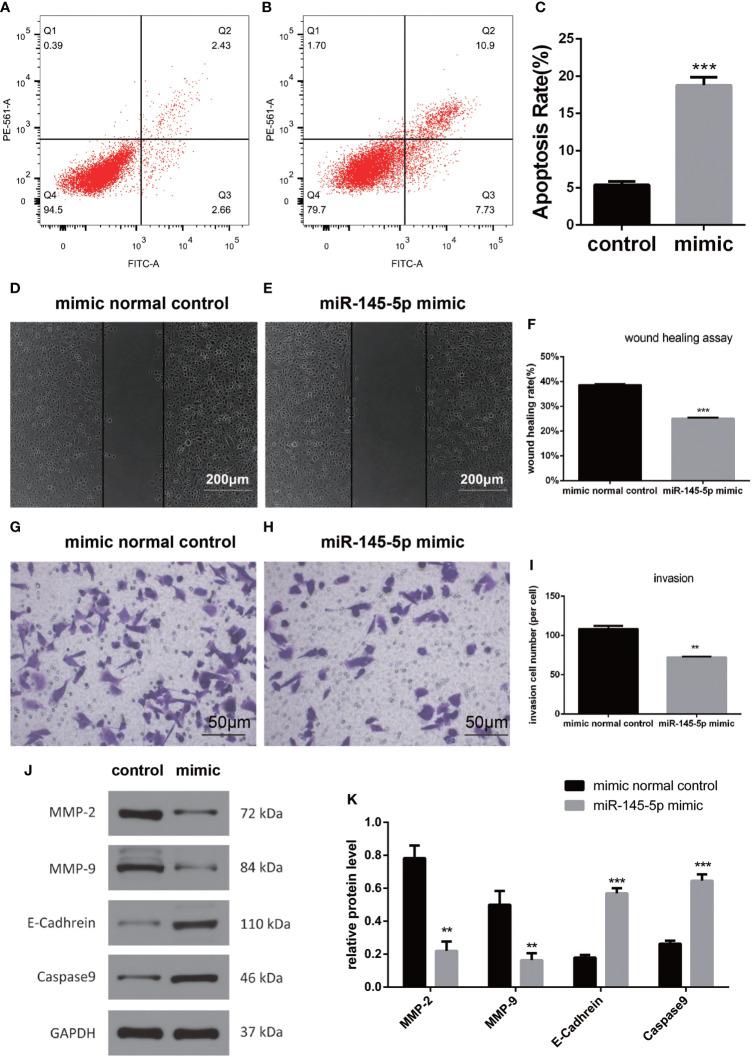
Levels of miRNA-145-5p were assessed by real-time quantitative PCR in PC3 (bone metastatic Pca cells), 22RV1 (non-metastatic Pca cells), RWPE-1 (non-cancerous prostate epithelial cells) and Pca tissues collected from patients with and without bone metastases. The impact of miRNA-145-5p on cell proliferation was tested by CCK8 assay, colony formation assay and flow cytometric cell cycle analysis. Effects on invasion and migration of PC3 cells were determined by Transwell and wound healing assays. Western blotting, enzyme-linked immunosorbent assay, and flow cytometry apoptosis analyses were also performed to assess roles in metastasis.

RESULTS

Levels of miRNA-145-5p were decreased in Pca bone metastases and miRNA-145-5p inhibited cell proliferation, migration and invasion. miRNA-145-5p inhibited the expression of basic fibroblast growth factor (bFGF), insulin-like growth factor (IGF) and transforming growth factor-β (TGF-β) in PC3 cells. miR-145-5p increased the expression of the epithelial marker E-cadherin and reduced the expression of matrix metalloproteinase 2 and 9 (MMP-2 and MMP-9). It was found that miRNA-145-5p mediated the epithelial-mesenchymal transition (EMT) and induced apoptosis.

CONCLUSIONS

miRNA-145-5p negatively regulated the EMT, inhibited Pca bone metastasis and promoted apoptosis in Pca bone metastasis. Mimicry of miRNA-145-5p action raises the possibility of a novel target for treating Pca with bone metastases.

摘要

目的

探讨微小RNA-145-5p(miRNA-145-5p)对前列腺癌(Pca)骨转移肿瘤发生发展及进程的影响。

方法

采用实时定量聚合酶链反应检测PC3(骨转移性Pca细胞)、22RV1(非转移性Pca细胞)、RWPE-1(非癌性前列腺上皮细胞)以及来自有或无骨转移患者的Pca组织中miRNA-145-5p的水平。通过细胞计数试剂盒8法、集落形成试验和流式细胞术细胞周期分析检测miRNA-145-5p对细胞增殖的影响。采用Transwell试验和伤口愈合试验确定其对PC3细胞侵袭和迁移的影响。还进行了蛋白质免疫印迹法、酶联免疫吸附测定和流式细胞术凋亡分析以评估其在转移中的作用。

结果

Pca骨转移中miRNA-145-5p水平降低,且miRNA-145-5p抑制细胞增殖、迁移和侵袭。miRNA-145-5p抑制PC3细胞中碱性成纤维细胞生长因子(bFGF)、胰岛素样生长因子(IGF)和转化生长因子-β(TGF-β)的表达。miR-145-5p增加上皮标志物E-钙黏蛋白的表达并降低基质金属蛋白酶2和9(MMP-2和MMP-9)的表达。发现miRNA-145-5p介导上皮-间质转化(EMT)并诱导凋亡。

结论

miRNA-145-5p对EMT起负向调节作用,抑制Pca骨转移并促进Pca骨转移中的细胞凋亡。模拟miRNA-145-5p的作用为治疗骨转移性Pca提供了新靶点的可能性。

https://cdn.ncbi.nlm.nih.gov/pmc/blobs/42a7/9486105/cc26fa13bbee/fonc-12-988794-g005.jpg
https://cdn.ncbi.nlm.nih.gov/pmc/blobs/42a7/9486105/57eae8cc4a16/fonc-12-988794-g001.jpg
https://cdn.ncbi.nlm.nih.gov/pmc/blobs/42a7/9486105/3834648f0a2c/fonc-12-988794-g002.jpg
https://cdn.ncbi.nlm.nih.gov/pmc/blobs/42a7/9486105/3ffc7f257b8f/fonc-12-988794-g003.jpg
https://cdn.ncbi.nlm.nih.gov/pmc/blobs/42a7/9486105/71be2d38c8d9/fonc-12-988794-g004.jpg
https://cdn.ncbi.nlm.nih.gov/pmc/blobs/42a7/9486105/cc26fa13bbee/fonc-12-988794-g005.jpg
https://cdn.ncbi.nlm.nih.gov/pmc/blobs/42a7/9486105/57eae8cc4a16/fonc-12-988794-g001.jpg
https://cdn.ncbi.nlm.nih.gov/pmc/blobs/42a7/9486105/3834648f0a2c/fonc-12-988794-g002.jpg
https://cdn.ncbi.nlm.nih.gov/pmc/blobs/42a7/9486105/3ffc7f257b8f/fonc-12-988794-g003.jpg
https://cdn.ncbi.nlm.nih.gov/pmc/blobs/42a7/9486105/71be2d38c8d9/fonc-12-988794-g004.jpg
https://cdn.ncbi.nlm.nih.gov/pmc/blobs/42a7/9486105/cc26fa13bbee/fonc-12-988794-g005.jpg

相似文献

1
microRNA-145-5p inhibits prostate cancer bone metastatic by modulating the epithelial-mesenchymal transition.微小RNA-145-5p通过调节上皮-间质转化抑制前列腺癌骨转移。
Front Oncol. 2022 Sep 6;12:988794. doi: 10.3389/fonc.2022.988794. eCollection 2022.
2
Copy number gain of ZEB1 mediates a double-negative feedback loop with miR-33a-5p that regulates EMT and bone metastasis of prostate cancer dependent on TGF-β signaling.ZEB1的拷贝数增加介导了与miR-33a-5p的双负反馈环,该反馈环依赖于TGF-β信号传导调节前列腺癌的上皮-间质转化和骨转移。
Theranostics. 2019 Aug 14;9(21):6063-6079. doi: 10.7150/thno.36735. eCollection 2019.
3
Micro-RNA-186-5p inhibition attenuates proliferation, anchorage independent growth and invasion in metastatic prostate cancer cells.Micro-RNA-186-5p 抑制可减弱转移性前列腺癌细胞的增殖、锚定非依赖性生长和侵袭。
BMC Cancer. 2018 Apr 13;18(1):421. doi: 10.1186/s12885-018-4258-0.
4
CircLRP6 contributes to prostate cancer growth and metastasis by binding to miR-330-5p to up-regulate NRBP1.环状 RNA LRP6 通过与 miR-330-5p 结合来上调 NRBP1 促进前列腺癌的生长和转移。
World J Surg Oncol. 2021 Jun 22;19(1):184. doi: 10.1186/s12957-021-02287-2.
5
The miRNA125a-5p and miRNA125b-1-5p cluster induces cell invasion by down-regulating DDB2-reduced epithelial-to-mesenchymal transition (EMT) in colorectal cancer.miRNA125a - 5p和miRNA125b - 1 - 5p簇通过下调DDB2减少结直肠癌中的上皮 - 间质转化(EMT)来诱导细胞侵袭。
J Gastrointest Oncol. 2022 Dec;13(6):3112-3122. doi: 10.21037/jgo-22-1222.
6
MicroRNA-296-5p inhibits cell metastasis and invasion in nasopharyngeal carcinoma by reversing transforming growth factor-β-induced epithelial-mesenchymal transition.微小 RNA-296-5p 通过逆转转化生长因子-β诱导的上皮-间充质转化抑制鼻咽癌细胞转移和侵袭。
Cell Mol Biol Lett. 2020 Nov 3;25(1):49. doi: 10.1186/s11658-020-00240-x.
7
MiR-219-5p inhibits prostate cancer cell growth and metastasis by targeting HMGA2.miR-219-5p 通过靶向 HMGA2 抑制前列腺癌细胞生长和转移。
Eur Rev Med Pharmacol Sci. 2020 May;24(9):4710-4718. doi: 10.26355/eurrev_202005_21159.
8
Human bone marrow mesenchymal stem cells-derived exosomes attenuated prostate cancer progression via the miR-99b-5p/IGF1R axis.人骨髓间充质干细胞来源的外泌体通过 miR-99b-5p/IGF1R 轴减轻前列腺癌进展。
Bioengineered. 2022 Feb;13(2):2004-2016. doi: 10.1080/21655979.2021.2009416.
9
miR-199b-5p-DDR1-ERK signalling axis suppresses prostate cancer metastasis via inhibiting epithelial-mesenchymal transition.miR-199b-5p-DDR1-ERK 信号轴通过抑制上皮-间充质转化抑制前列腺癌转移。
Br J Cancer. 2021 Mar;124(5):982-994. doi: 10.1038/s41416-020-01187-8. Epub 2020 Nov 26.
10
miR-20b-5p, TGFBR2, and E2F1 Form a Regulatory Loop to Participate in Epithelial to Mesenchymal Transition in Prostate Cancer.miR-20b-5p、TGFBR2和E2F1形成一个调控环路,参与前列腺癌的上皮-间质转化。
Front Oncol. 2020 Jan 15;9:1535. doi: 10.3389/fonc.2019.01535. eCollection 2019.

引用本文的文献

1
MicroRNA-145 in urologic tumors: biological roles, regulatory networks, and clinical translation.泌尿系统肿瘤中的MicroRNA-145:生物学作用、调控网络及临床转化
Front Pharmacol. 2025 Jul 4;16:1609646. doi: 10.3389/fphar.2025.1609646. eCollection 2025.
2
Role of circulating MicroRNAs in prostate cancer diagnosis and risk stratification in the MCC Spain study.循环微小RNA在MCC西班牙研究中前列腺癌诊断及风险分层中的作用
Sci Rep. 2025 May 20;15(1):17517. doi: 10.1038/s41598-025-01373-9.
3
LncRNA RP11-297P16.4 Promotes the Invasion and Metastasis of Non-Small-Cell Lung Carcinoma by Targeting the miR-145-5p/MMP-2/9 Axis.

本文引用的文献

1
Current Advances in RNA Therapeutics for Human Diseases.当前人类疾病 RNA 治疗学的进展。
Int J Mol Sci. 2022 Mar 1;23(5):2736. doi: 10.3390/ijms23052736.
2
Prostate cancer.前列腺癌。
Lancet. 2021 Sep 18;398(10305):1075-1090. doi: 10.1016/S0140-6736(21)00950-8. Epub 2021 Aug 6.
3
m6A RNA methylation and beyond - The epigenetic machinery and potential treatment options.m6A RNA 甲基化及其以外的研究 - 表观遗传机制和潜在的治疗选择。
长链非编码RNA RP11-297P16.4通过靶向miR-145-5p/MMP-2/9轴促进非小细胞肺癌的侵袭和转移。
Biomedicines. 2025 Mar 3;13(3):617. doi: 10.3390/biomedicines13030617.
4
Bone metastases of prostate cancer: Molecular mechanisms, targeted diagnosis and targeted therapy (Review).前列腺癌骨转移:分子机制、靶向诊断与靶向治疗(综述)
Oncol Rep. 2025 Apr;53(4). doi: 10.3892/or.2025.8879. Epub 2025 Feb 21.
5
Trillin inhibits MAP3K11/NF-κB/COX-2 signaling pathways through upregulation of miR-145-5p in castration-resistant prostate cancer.在去势抵抗性前列腺癌中,曲林通过上调miR-145-5p抑制MAP3K11/NF-κB/COX-2信号通路。
iScience. 2024 Dec 2;28(2):111505. doi: 10.1016/j.isci.2024.111505. eCollection 2025 Feb 21.
6
Dr. Jekyll or Mr. Hyde: The multifaceted roles of miR-145-5p in human health and disease.杰基尔博士还是海德先生:miR-145-5p在人类健康与疾病中的多面角色。
Noncoding RNA Res. 2024 Nov 10;11:22-37. doi: 10.1016/j.ncrna.2024.11.001. eCollection 2025 Apr.
7
MicroRNA in prostate cancer: from biogenesis to applicative potential.微小 RNA 在前列腺癌中的作用:从生物发生到应用潜力。
BMC Urol. 2024 Nov 6;24(1):244. doi: 10.1186/s12894-024-01634-1.
8
MiR-145-5p regulates granulosa cell proliferation by targeting the gene in KGN cells.MiR-145-5p通过靶向KGN细胞中的 基因来调节颗粒细胞增殖。 (原文中“the gene”部分缺失具体基因名称)
J Reprod Dev. 2024 Dec 13;70(6):372-378. doi: 10.1262/jrd.2024-053. Epub 2024 Sep 22.
9
Transcriptional Regulation of De Novo Lipogenesis by SIX1 in Liver Cancer Cells.肝癌细胞中 SIX1 对从头合成脂肪的转录调控
Adv Sci (Weinh). 2024 Nov;11(41):e2404229. doi: 10.1002/advs.202404229. Epub 2024 Sep 11.
10
The Roles of Cytoplasmic Polyadenylation Element Binding Protein 1 in Tumorigenesis.细胞质多聚腺苷酸化元件结合蛋白 1 在肿瘤发生中的作用。
Mini Rev Med Chem. 2024;24(22):2008-2018. doi: 10.2174/0113895575293544240605112838.
Drug Discov Today. 2021 Nov;26(11):2559-2574. doi: 10.1016/j.drudis.2021.06.004. Epub 2021 Jun 12.
4
The Limitless Future of RNA Therapeutics.RNA疗法的无限未来。
Front Bioeng Biotechnol. 2021 Mar 18;9:628137. doi: 10.3389/fbioe.2021.628137. eCollection 2021.
5
Epithelial to mesenchymal transition and microRNA expression are associated with spindle and apocrine cell morphology in triple-negative breast cancer.上皮间质转化和 microRNA 表达与三阴性乳腺癌中梭形和大汗腺细胞形态相关。
Sci Rep. 2021 Mar 4;11(1):5145. doi: 10.1038/s41598-021-84350-2.
6
Safety and Efficacy of the BNT162b2 mRNA Covid-19 Vaccine.BNT162b2 mRNA 新冠病毒疫苗的安全性和有效性。
N Engl J Med. 2020 Dec 31;383(27):2603-2615. doi: 10.1056/NEJMoa2034577. Epub 2020 Dec 10.
7
MicroRNA‑145‑5p inhibits osteosarcoma cell proliferation by targeting E2F transcription factor 3.miR-145-5p 通过靶向 E2F 转录因子 3 抑制骨肉瘤细胞增殖。
Int J Mol Med. 2020 May;45(5):1317-1326. doi: 10.3892/ijmm.2020.4504. Epub 2020 Feb 17.
8
The functional activity of E-cadherin controls tumor cell metastasis at multiple steps.E-钙黏蛋白的功能活性控制着肿瘤细胞在多个步骤中的转移。
Proc Natl Acad Sci U S A. 2020 Mar 17;117(11):5931-5937. doi: 10.1073/pnas.1918167117. Epub 2020 Mar 3.
9
The Bone Microenvironment in Prostate Cancer Metastasis.前列腺癌转移中的骨微环境。
Adv Exp Med Biol. 2019;1210:171-184. doi: 10.1007/978-3-030-32656-2_9.
10
The Role of Matrix Metalloproteinases in the Epithelial-Mesenchymal Transition of Hepatocellular Carcinoma.基质金属蛋白酶在肝癌上皮-间质转化中的作用。
Anal Cell Pathol (Amst). 2019 Nov 26;2019:9423907. doi: 10.1155/2019/9423907. eCollection 2019.