Suppr超能文献

SZN-413,一种 FZD4 激动剂,有望成为治疗糖尿病视网膜病变的新型治疗药物。

SZN-413, a FZD4 Agonist, as a Potential Novel Therapeutic for the Treatment of Diabetic Retinopathy.

机构信息

Surrozen Operating, Inc., South San Francisco, CA, USA.

出版信息

Transl Vis Sci Technol. 2022 Sep 1;11(9):19. doi: 10.1167/tvst.11.9.19.

Abstract

PURPOSE

There remains a high unmet need for therapies with new mechanisms of action to achieve reperfusion of ischemic retina in diabetic retinopathy. We examined whether a novel frizzled class receptor 4 (FZD4) agonist could promote regeneration of functional blood vessels in animal models of retinopathy.

METHODS

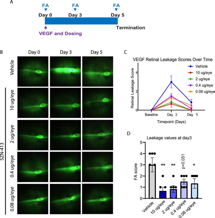
We developed a novel Norrin mimetic (SZN-413-p) targeting FZD4 and low-density lipoprotein receptor-related protein 5 (LRP5) and examined its effect on retinal and brain endothelial cells in vitro. SZN-413-p was subsequently humanized, resulting in the therapeutic candidate SZN-413, and was examined in animal models of retinopathy. In an oxygen-induced retinopathy mouse model, avascular and neovascularization areas were measured. Furthermore, in a vascular endothelial growth factor (VEGF)-induced retinal vascular leakage rabbit model, the impact on vascular leakage by SZN-413 was examined by measuring fluorescein leakage.

RESULTS

SZN-413-p induced Wnt/β-catenin signaling and upregulated blood-brain barrier/blood-retina barrier gene expressions in endothelial cells. In the oxygen-induced retinopathy mouse model, SZN-413-p and SZN-413 significantly reduced the neovascularization area size (P < 0.001) to a level comparable to, or better than the positive control aflibercept. Both agonists also showed a reduction in avascular area size compared to vehicle (P < 0.001) and aflibercept groups (P < 0.05 and P < 0.01 for SZN-413-p and SZN-413, respectively). In the VEGF-induced retinal vascular leakage rabbit model, SZN-413 reduced retinal vascular leakage by ∼80%, compared to the vehicle-treated group (P < 0.01).

CONCLUSIONS

Reduction of neovascular tufts and avascular areas and of VEGF-driven retinal vascular leakage suggests that SZN-413 can simultaneously address retinal non-perfusion and vascular leakage.

TRANSLATIONAL RELEVANCE

FZD4 signaling modulation by SZN-413 is a novel mechanism of action that can offer a new therapeutic strategy for diabetic retinopathy.

摘要

目的

目前仍迫切需要具有新作用机制的疗法来实现糖尿病性视网膜病变中缺血性视网膜的再灌注。我们研究了新型卷曲受体 4(FZD4)激动剂是否可以促进视网膜病变动物模型中功能性血管的再生。

方法

我们开发了一种针对 FZD4 和低密度脂蛋白受体相关蛋白 5(LRP5)的新型诺林模拟物(SZN-413-p),并在体外研究了其对视网膜和脑内皮细胞的作用。SZN-413-p 随后被人源化,产生治疗候选物 SZN-413,并在视网膜病变动物模型中进行了研究。在氧诱导的视网膜病变小鼠模型中,测量无血管区和新生血管化区。此外,在血管内皮生长因子(VEGF)诱导的视网膜血管渗漏兔模型中,通过测量荧光素渗漏来研究 SZN-413 对血管渗漏的影响。

结果

SZN-413-p 诱导内皮细胞中的 Wnt/β-连环蛋白信号转导,并上调血脑屏障/血视网膜屏障基因表达。在氧诱导的视网膜病变小鼠模型中,SZN-413-p 和 SZN-413 显著降低新生血管化面积(P < 0.001),达到与阳性对照药阿柏西普相当或更好的水平。与载体相比,两种激动剂也显示出无血管面积的减小(SZN-413-p 和 SZN-413 分别为 P < 0.001 和 P < 0.01)和阿柏西普组(SZN-413-p 和 SZN-413 分别为 P < 0.05 和 P < 0.01)。在 VEGF 诱导的视网膜血管渗漏兔模型中,与载体处理组相比,SZN-413 降低了约 80%的视网膜血管渗漏(P < 0.01)。

结论

新生血管化簇和无血管区的减少以及 VEGF 驱动的视网膜血管渗漏表明,SZN-413 可同时解决视网膜无灌注和血管渗漏问题。

翻译

常笑健康

https://cdn.ncbi.nlm.nih.gov/pmc/blobs/d51c/9520515/29c95c032d09/tvst-11-9-19-f001.jpg

文献检索

告别复杂PubMed语法,用中文像聊天一样搜索,搜遍4000万医学文献。AI智能推荐,让科研检索更轻松。

立即免费搜索

文件翻译

保留排版,准确专业,支持PDF/Word/PPT等文件格式,支持 12+语言互译。

免费翻译文档

深度研究

AI帮你快速写综述,25分钟生成高质量综述,智能提取关键信息,辅助科研写作。

立即免费体验