Tang Weijie, Lin Jing, Wang Yanping, An Hongzhou, Chen Haiyuan, Pan Gen, Zhang Suobing, Guo Baowei, Yu Kun, Li Huayong, Fang Xianwen, Zhang Yunhui
Provincial Key Laboratory of Agrobiology, Institute of Germplasm Resources and Biotechnology, Jiangsu Academy of Agricultural Sciences, Nanjing, People's Republic of China.
The Key Laboratory of Crop Genetics and Breeding of Hebei Province, Institute of Cereal and Oil Crops, Hebei Academy of Agriculture and Forestry Sciences, Shijiazhuang, People's Republic of China.
Rice (N Y). 2022 Sep 24;15(1):48. doi: 10.1186/s12284-022-00594-0.
Breeding of conventional and hybrid rice (Oryza sativa L.) have solved hunger problems and increased farmers' income in the world. Molecular markers have been widely used in marker-assisted breeding and identification of larger numbers of different bred varieties in the past decades. The recently developed SNP markers are applied for more stable and detectable compared with other markers. But the cost of genotyping lots SNPs is high. So, it is essential to select less representative SNPs and inexpensive detecting methods to lower the cost and accelerate variety identification and breeding process. KASP (Kompetitive Allele-Specific PCR) is a flexible method to detect the SNPs, and large number of KASP markers have been widely used in variety identification and breeding. However, the ability of less KASP markers on massive variety identification and breeding remains unknown.
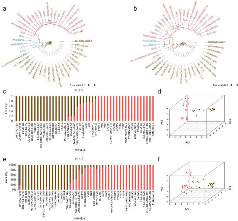
Here, 48 KASP markers were selected from 378 markers to classify and analyze 518 varieties including conventional and hybrid rice. Through analyzing the population structure, the 48 markers could almost represent the 378 markers. In terms of variety identification, the 48 KASP markers had a 100% discrimination rate in 53 conventional indica varieties and 193 hybrid varieties, while they could distinguish 89.1% conventional japonica rice from different breeding institutes. Two more markers added would increase the ratio from 68.38 to 77.94%. Additionally, the 48 markers could be used for classification of subpopulations in the bred variety. Also, 8 markers had almost completely different genotypes between japonica and indica, and 3 markers were found to be very important for japonica hybrid rice. In hybrid varieties, the heterozygosity of chromosomes 3, 6 and 11 was relatively higher than others.
Our results showed that 48 KASP markers could be used to identify rice varieties, and the panel we tested could provide a database for breeders to identify new breeding lines. Also, the specific markers we found were useful for marker-assisted breeding in rice, including conventional and hybrid.
常规水稻和杂交水稻(Oryza sativa L.)的培育解决了全球的饥饿问题并增加了农民收入。在过去几十年中,分子标记已广泛应用于标记辅助育种以及大量不同培育品种的鉴定。与其他标记相比,最近开发的单核苷酸多态性(SNP)标记应用起来更稳定且可检测性更强。但是对大量SNP进行基因分型的成本很高。因此,选择代表性较低的SNP和廉价的检测方法以降低成本并加速品种鉴定和育种进程至关重要。竞争性等位基因特异性PCR(KASP)是一种灵活的SNP检测方法,大量的KASP标记已广泛应用于品种鉴定和育种。然而,较少数量的KASP标记在大规模品种鉴定和育种中的能力尚不清楚。
在此,从378个标记中选择了48个KASP标记,对包括常规水稻和杂交水稻在内的518个品种进行分类和分析。通过分析群体结构,这48个标记几乎可以代表378个标记。在品种鉴定方面,这48个KASP标记对53个常规籼稻品种和193个杂交品种的鉴别率为100%,而它们能区分89.1%来自不同育种机构的常规粳稻品种。再增加两个标记可使该比例从68.38%提高到77.94%。此外,这48个标记可用于培育品种中亚群体的分类。另外,8个标记在粳稻和籼稻之间几乎具有完全不同的基因型,并且发现3个标记对粳型杂交水稻非常重要。在杂交品种中,第3、6和11号染色体的杂合度相对高于其他染色体。
我们的结果表明,48个KASP标记可用于鉴定水稻品种,我们测试的标记组合可为育种者鉴定新的育种系提供一个数据库。此外,我们发现的特定标记对水稻(包括常规水稻和杂交水稻)的标记辅助育种很有用。