Suppr超能文献

对SET结合蛋白1发生突变的患者进行全基因组测序联合RNA测序分析。

Whole-genome sequencing combined RNA-sequencing analysis of patients with mutations in SET binding protein 1.

作者信息

Liu Li, Feng Xiaoshu, Liu Sihan, Zhou Yanqiu, Dong Xiaojing, Yao Hong, Tan Bo

机构信息

Department of Gynecology and Obstetrics, The Second Affiliated Hospital of Chongqing Medical University, Chongqing, China.

Institute of Rare Diseases, West China Hospital of Sichuan University, Chengdu, China.

出版信息

Front Neurosci. 2022 Sep 7;16:980000. doi: 10.3389/fnins.2022.980000. eCollection 2022.

Abstract

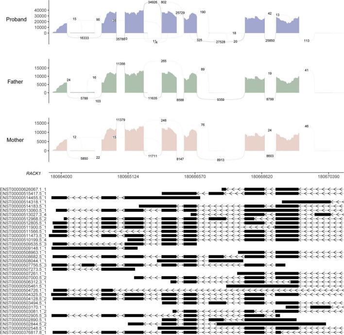
SET binding protein 1 (SETBP1) is essential for human development, and pathogenic germline variants in lead to a recognizable developmental syndrome and variable clinical features. In this study, we assessed a patient with facial dysmorphism, intellectual disability and delayed motor development. Whole genome sequencing identified a novel variation of the (c.2631C > A; p. S877R) gene, which is located in the SKI domain, as a likely pathogenic variant for the proband's phenotype. RNA sequencing was performed to investigate the potential molecular mechanism of the novel variation in . In total, 77 and 38 genes were identified with aberrant expression and splicing, respectively. Moreover, the biological functions of these genes were involved in DNA/protein binding, expression regulation, and the cell cycle, which may advance our understanding of the pathogenesis of .

摘要

SET结合蛋白1(SETBP1)对人类发育至关重要,其致病种系变异会导致一种可识别的发育综合征和多样的临床特征。在本研究中,我们评估了一名患有面部畸形、智力残疾和运动发育迟缓的患者。全基因组测序确定了位于SKI结构域的SETBP1基因的一种新变异(c.2631C > A;p.S877R),这可能是先证者表型的致病变异。进行RNA测序以研究SETBP1基因新变异的潜在分子机制。总共分别鉴定出77个和38个表达异常和剪接异常的基因。此外,这些基因的生物学功能涉及DNA/蛋白质结合、表达调控和细胞周期,这可能增进我们对SETBP1发病机制的理解。

https://cdn.ncbi.nlm.nih.gov/pmc/blobs/982a/9490002/5dcb3f630b22/fnins-16-980000-g001.jpg

文献AI研究员

20分钟写一篇综述,助力文献阅读效率提升50倍。

立即体验

用中文搜PubMed

大模型驱动的PubMed中文搜索引擎

马上搜索

文档翻译

学术文献翻译模型,支持多种主流文档格式。

立即体验