Department of Thoracic Surgery, National Cancer Center/National Clinical Research Center for Cancer/Cancer Hospital, Chinese Academy of Medical Sciences and Peking Union Medical College, Beijing, China; Key Laboratory of Minimally Invasive Therapy Research for Lung Cancer, Chinese Academy of Medical Sciences, Beijing, China.
Department of Thoracic Surgery, National Cancer Center/National Clinical Research Center for Cancer/Cancer Hospital, Chinese Academy of Medical Sciences and Peking Union Medical College, Beijing, China.
EBioMedicine. 2022 Oct;84:104281. doi: 10.1016/j.ebiom.2022.104281. Epub 2022 Sep 23.
The tumor microenvironment (TME) serves as an important factor in tumorigenesis and metastasis. Although distinct cell subsets can be identified via single-cell RNA sequencing (scRNA-seq), the spatial composition of cells within the TME is difficult to characterise.
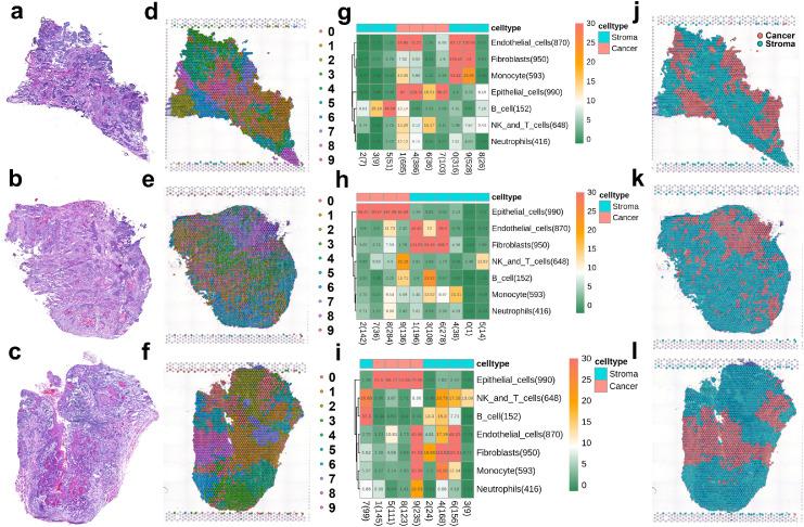
Tissue samples were collected from three patients with esophageal squamous cell carcinoma (ESCC), and scRNA-seq was performed to identify distinct cell subsets. In addition, a microarray-based spatial transcriptomics (ST) method was used to characterise the spatial landscape of expression data via an array of spots. Using multimodal intersection analysis (MIA) to integrate scRNA-seq and ST, the exact cellular components of the tumor and stromal regions were annotated.
The subpopulations of seven stromal cells were identified within the TME of ESCC, and the architecture of scRNA-seq-determined subsets was mapped in cancer and stromal regions. The distribution of various stromal cells and their subpopulations was heterogeneous. Compared with immune cells, non-immune stromal cells were significantly enriched in the TME. Most subsets of epithelial cells were enriched in the cancer regions, whereas inflammatory cancer-associated fibroblasts were correlated with the stromal regions. Furthermore, TME features were different between metastatic and non-metastatic samples and between the primary and metastatic sites of the metastatic sample.
This study revealed the spatial landscape of various cell subsets within the TME and the potential cross-talk among diverse cells, which provides novel insights into cancer intervention.
A full list of funding bodies that contributed to this study can be found in the Acknowledgements section.
肿瘤微环境(TME)是肿瘤发生和转移的重要因素。尽管通过单细胞 RNA 测序(scRNA-seq)可以鉴定出不同的细胞亚群,但 TME 内细胞的空间组成难以描述。
从三名食管鳞状细胞癌(ESCC)患者中采集组织样本,并进行 scRNA-seq 以鉴定不同的细胞亚群。此外,使用基于微阵列的空间转录组学(ST)方法,通过一系列斑点来描述表达数据的空间景观。通过多模态交叉分析(MIA)整合 scRNA-seq 和 ST,精确注释肿瘤和基质区域的细胞成分。
在 ESCC 的 TME 中鉴定出七种基质细胞的亚群,并将 scRNA-seq 确定的亚群的结构映射到癌症和基质区域。各种基质细胞及其亚群的分布不均匀。与免疫细胞相比,非免疫基质细胞在 TME 中明显富集。大多数上皮细胞亚群在癌症区域富集,而炎症性癌相关成纤维细胞与基质区域相关。此外,TME 特征在转移性和非转移性样本之间以及转移性样本的原发和转移部位之间存在差异。
本研究揭示了 TME 中各种细胞亚群的空间景观以及不同细胞之间的潜在相互作用,为癌症干预提供了新的见解。
对本研究做出贡献的资助机构的完整列表可在致谢部分找到。