Suppr超能文献

中等静磁场通过细胞色素 P450 促进秀丽隐杆线虫寿命延长。

A moderate static magnetic field promotes C. elegans longevity through cytochrome P450s.

机构信息

State Key Laboratory of Cell Biology, Innovation Center for Cell Signaling Network, CAS Center for Excellence in Molecular Cell Science, Shanghai Institute of Biochemistry and Cell Biology, University of Chinese Academy of Sciences, Chinese Academy of Sciences, 320 Yueyang Rd., Shanghai, 200031, China.

High Magnetic Field Laboratory, Hefei Institutes of Physical Science, Chinese Academy of Sciences, Hefei, China.

出版信息

Sci Rep. 2022 Sep 27;12(1):16108. doi: 10.1038/s41598-022-20647-0.

Abstract

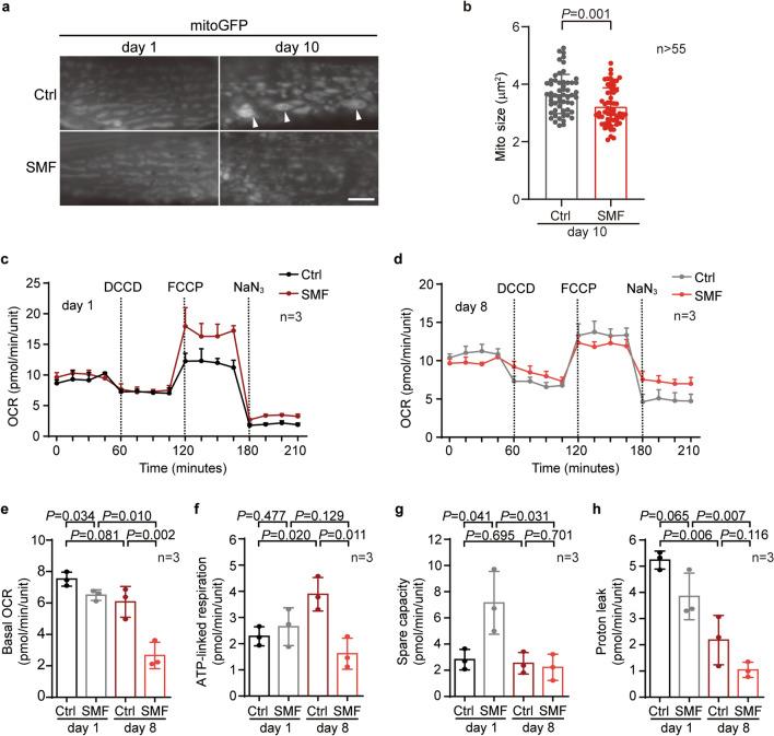
Ageing is co-regulated by genetic and environmental factors. Life on earth lives and evolves in a mild geomagnetic field. Yet, the biological effects of a moderate magnetic field on ageing and the underlying genetic mechanisms remain barely unknown. Here, we report that a moderate static magnetic field (SMF) extends the lifespan of Caenorhabditis elegans, a well-established model organism in ageing research. Consistently, the SMF-treated worms show improved motility and mitochondrial function when aged. We identified from the transcriptomic changes upon SMF treatment that the upregulation of three cytochrome P450 genes are required for SMF-induced longevity. Our findings thus reveal that proper SMF treatment could promote longevity through the well-conserved cytochrome P450 enzymes.

摘要

衰老是由遗传和环境因素共同调控的。地球上的生命生活在一个温和的地磁场中,并在其中进化。然而,中等强度磁场对衰老的生物学影响及其潜在的遗传机制仍知之甚少。在这里,我们报告说,中等静磁场(SMF)延长了秀丽隐杆线虫的寿命,秀丽隐杆线虫是衰老研究中一种成熟的模式生物。一致地,SMF 处理的蠕虫在衰老时表现出更好的运动性和线粒体功能。我们从 SMF 处理后的转录组变化中鉴定出,三种细胞色素 P450 基因的上调是 SMF 诱导长寿所必需的。因此,我们的研究结果表明,适当的 SMF 处理可以通过保守的细胞色素 P450 酶来促进长寿。

https://cdn.ncbi.nlm.nih.gov/pmc/blobs/2d8e/9515093/e3f9582cf821/41598_2022_20647_Fig1_HTML.jpg

文献AI研究员

20分钟写一篇综述,助力文献阅读效率提升50倍。

立即体验

用中文搜PubMed

大模型驱动的PubMed中文搜索引擎

马上搜索

文档翻译

学术文献翻译模型,支持多种主流文档格式。

立即体验