Department of Radiology, Ruijin Hospital, Shanghai Jiao Tong University School of Medicine, Shanghai, China.
Department of Pediatrics, Ruijin Hospital, Shanghai Jiao Tong University School of Medicine, Shanghai, China.
Front Immunol. 2022 Sep 12;13:961350. doi: 10.3389/fimmu.2022.961350. eCollection 2022.
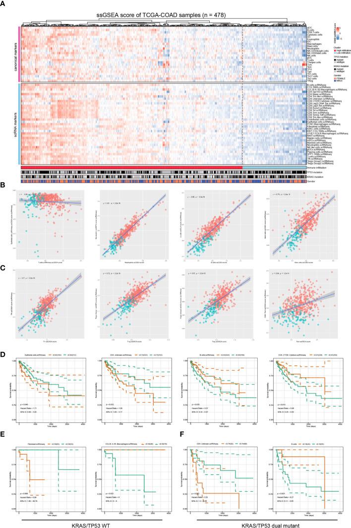
The main objective of this study was to analyze the effects of KRAS/TP53 mutation status and tumor sideness on the immune microenvironment of colorectal cancer using integrated scRNA-seq data.
A total of 78 scRNA-seq datasets, comprising 42 treatment-naive colorectal tumors, 13 tumor adjacent tissues and 23 normal mucosa tissues were included. Standardized Seurat procedures were applied to identify cellular components with canonical cell marks. The batch-effect was assessed and corrected using harmony algorithm. The scMetabolism algorithm was used for single-cell metabolic analysis. The results and clinical significance were further validated using immunofluorescent-staining and TCGA-COAD datasets. Immune-infiltration scores of bulk-RNA-seq data were estimated using ssGSEA. The presto-wilcoxauc algorithm was used to identify differentially enriched genes or pathways across different subgroups. Two-sided p-value less than 0.05 was considered statistically significant.
We refined the landscape of functional immune cell subtypes, especially T cells and myeloid cells, across normal mucosa, tumor adjacent and tumor tissue. The existence and function of two states of exhausted CD8 T (Tex) subtypes in colorectal cancer, and FOLR2 LYVE1 macrophages indicating unfavorable prognosis in colorectal cancer were identified and validated. The diverse tumor mutation status reshaped the immune cell function and immune checkpoint ligands/receptors (ICLs/ICRs) expression pattern. Importantly, the KRAS/TP53 dual mutations significantly reduced the major energy metabolic functions in immune cells, and promoted the cell-to-cell communications towards immunosuppression in colorectal cancers. The results revealed LAG3, CD24-SIGLEC10 and HBEGF-CD9 pathways as potential therapeutic targets for dual mutant colorectal cancers.
We revealed that the immune microenvironment underwent a gradual remodeling with an enrichment of immunosuppressive myeloid cells from normal mucosa to tumor regions in colorectal cancers. Moreover, we revealed the metabolic heterogeneity of tumor-infiltrating immune cells and suggested that the KRAS/TP53 dual mutation may impair antitumor immunity by reducing T and myeloid cell energy metabolism and reshaping cellular interactions toward immunosuppression.
本研究的主要目的是使用整合的 scRNA-seq 数据分析 KRAS/TP53 突变状态和肿瘤侧对结直肠癌免疫微环境的影响。
共纳入 78 个 scRNA-seq 数据集,包括 42 个未经治疗的结直肠肿瘤、13 个肿瘤旁组织和 23 个正常黏膜组织。应用标准化 Seurat 程序鉴定具有典型细胞标记的细胞成分。使用 harmony 算法评估和校正批次效应。使用 scMetabolism 算法进行单细胞代谢分析。使用免疫荧光染色和 TCGA-COAD 数据集进一步验证结果和临床意义。使用 ssGSEA 估计批量 RNA-seq 数据的免疫浸润评分。使用 presto-wilcoxauc 算法识别不同亚组之间差异富集的基因或通路。双侧 p 值小于 0.05 被认为具有统计学意义。
我们细化了正常黏膜、肿瘤旁和肿瘤组织中功能免疫细胞亚型(特别是 T 细胞和髓样细胞)的景观。鉴定并验证了结直肠癌中存在两种耗尽的 CD8 T(Tex)亚型状态和 FOLR2+LYVE1+巨噬细胞的功能,它们提示结直肠癌预后不良。不同的肿瘤突变状态重塑了免疫细胞的功能和免疫检查点配体/受体(ICLs/ICRs)表达模式。重要的是,KRAS/TP53 双重突变显著降低了免疫细胞的主要能量代谢功能,并促进了结直肠癌中细胞间的免疫抑制通讯。结果揭示了 LAG3、CD24-SIGLEC10 和 HBEGF-CD9 通路作为 KRAS/TP53 双重突变结直肠癌潜在的治疗靶点。
我们揭示了结直肠癌的免疫微环境逐渐重塑,从正常黏膜到肿瘤区域,免疫抑制性髓样细胞逐渐增多。此外,我们揭示了肿瘤浸润免疫细胞的代谢异质性,并表明 KRAS/TP53 双重突变可能通过降低 T 细胞和髓样细胞的能量代谢并重塑细胞间相互作用以抑制免疫来损害抗肿瘤免疫。