Suppr超能文献

弓形虫感染期间宿主与寄生虫相互作用的基因组研究进展

Genomic insights into host and parasite interactions during intracellular infection by Toxoplasma gondii.

机构信息

Department of Genetics, Albert Einstein College of Medicine, Bronx, NY, United States of America.

Department of Microbiology and Immunology, Albert Einstein College of Medicine, Bronx, NY, United States of America.

出版信息

PLoS One. 2022 Sep 30;17(9):e0275226. doi: 10.1371/journal.pone.0275226. eCollection 2022.

Abstract

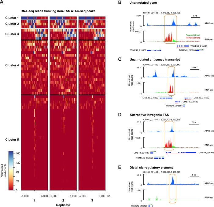
To gain insights into the molecular interactions of an intracellular pathogen and its host cell, we studied the gene expression and chromatin states of human fibroblasts infected with the Apicomplexan parasite Toxoplasma gondii. We show a striking activation of host cell genes that regulate a number of cellular processes, some of which are protective of the host cell, others likely to be advantageous to the pathogen. The simultaneous capture of host and parasite genomic information allowed us to gain insights into the regulation of the T. gondii genome. We show how chromatin accessibility and transcriptional profiling together permit novel annotation of the parasite's genome, including more accurate mapping of known genes and the identification of new genes and cis-regulatory elements. Motif analysis reveals not only the known T. gondii AP2 transcription factor-binding site but also a previously-undiscovered candidate TATA box-containing motif at one-quarter of promoters. By inferring the transcription factor and upstream cell signaling responses involved in the host cell, we can use genomic information to gain insights into T. gondii's perturbation of host cell physiology. Our resulting model builds on previously-described human host cell signalling responses to T. gondii infection, linked to induction of specific transcription factors, some of which appear to be solely protective of the host cell, others of which appear to be co-opted by the pathogen to enhance its own survival.

摘要

为了深入了解细胞内病原体与其宿主细胞的分子相互作用,我们研究了感染顶复门寄生虫弓形虫的人成纤维细胞的基因表达和染色质状态。我们发现宿主细胞基因的显著激活,这些基因调控着许多细胞过程,其中一些对宿主细胞有保护作用,而另一些可能对病原体有利。同时捕获宿主和寄生虫的基因组信息使我们能够深入了解弓形虫基因组的调控。我们展示了染色质可及性和转录谱如何共同允许对寄生虫基因组进行新的注释,包括更准确地映射已知基因和识别新基因和顺式调控元件。 motif 分析不仅揭示了已知的 T. gondii AP2 转录因子结合位点,还揭示了在四分之一启动子中存在以前未发现的候选 TATA 盒结合 motif。通过推断参与宿主细胞的转录因子和上游细胞信号转导反应,我们可以利用基因组信息深入了解弓形虫对宿主细胞生理学的干扰。我们的模型建立在先前描述的人类宿主细胞对弓形虫感染的信号转导反应基础上,这些反应与特定转录因子的诱导有关,其中一些似乎仅对宿主细胞具有保护作用,而另一些则似乎被病原体利用来增强自身的生存能力。

https://cdn.ncbi.nlm.nih.gov/pmc/blobs/b0e8/9524707/eb23a8a95b12/pone.0275226.g001.jpg

文献AI研究员

20分钟写一篇综述,助力文献阅读效率提升50倍。

立即体验

用中文搜PubMed

大模型驱动的PubMed中文搜索引擎

马上搜索

文档翻译

学术文献翻译模型,支持多种主流文档格式。

立即体验