Suppr超能文献

高度可定制的结冷胶纳米颗粒作为T细胞激活剂系统开发的平台。

Highly tailorable gellan gum nanoparticles as a platform for the development of T cell activator systems.

作者信息

Rodrigues Daniel B, Moreira Helena R, Cerqueira Mariana T, Marques Alexandra P, Castro António G, Reis Rui L, Pirraco Rogério P

机构信息

3B's Research Group, I3Bs - Research Institute on Biomaterials, Biodegradables and Biomimetics, University of Minho, Headquarters of the European Institute of Excellence on Tissue Engineering and Regenerative Medicine, AvePark, Parque de Ciência e Tecnologia, Zona Industrial da Gandra, Barco, 4805-017, Guimarães, Portugal.

ICVS/3B's - PT Government Associate Laboratory, 4805-017, Braga/Guimarães, Portugal.

出版信息

Biomater Res. 2022 Sep 30;26(1):48. doi: 10.1186/s40824-022-00297-z.

Abstract

BACKGROUND

T cell priming has been shown to be a powerful immunotherapeutic approach for cancer treatment in terms of efficacy and relatively weak side effects. Systems that optimize the stimulation of T cells to improve therapeutic efficacy are therefore in constant demand. A way to achieve this is through artificial antigen presenting cells that are complexes between vehicles and key molecules that target relevant T cell subpopulations, eliciting antigen-specific T cell priming. In such T cell activator systems, the vehicles chosen to deliver and present the key molecules to the targeted cell populations are of extreme importance. In this work, a new platform for the creation of T cell activator systems based on highly tailorable nanoparticles made from the natural polymer gellan gum (GG) was developed and validated.

METHODS

GG nanoparticles were produced by a water in oil emulsion procedure, and characterized by dynamic light scattering, high resolution scanning electronic microscopy and water uptake. Their biocompatibility with cultured cells was assessed by a metabolic activity assay. Surface functionalization was performed with anti-CD3/CD28 antibodies via EDC/NHS or NeutrAvidin/Biotin linkage. Functionalized particles were tested for their capacity to stimulate CD4 T cells and trigger T cell cytotoxic responses.

RESULTS

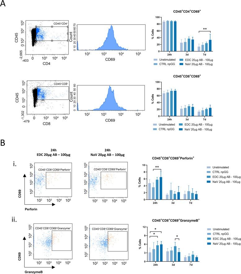
Nanoparticles were approximately 150 nm in size, with a stable structure and no detectable cytotoxicity. Water uptake originated a weight gain of up to 3200%. The functional antibodies did efficiently bind to the nanoparticles, as confirmed by SDS-PAGE, which then targeted the desired CD4 populations, as confirmed by confocal microscopy. The developed system presented a more sustained T cell activation over time when compared to commercial alternatives. Concurrently, the expression of higher levels of key cytotoxic pathway molecules granzyme B/perforin was induced, suggesting a greater cytotoxic potential for future application in adoptive cancer therapy.

CONCLUSIONS

Our results show that GG nanoparticles were successfully used as a highly tailorable T cell activator system platform capable of T cell expansion and re-education.

摘要

背景

就疗效和相对较弱的副作用而言,T细胞启动已被证明是一种强大的癌症免疫治疗方法。因此,人们一直需要能够优化T细胞刺激以提高治疗效果的系统。实现这一目标的一种方法是通过人工抗原呈递细胞,它是载体与靶向相关T细胞亚群的关键分子之间的复合物,可引发抗原特异性T细胞启动。在这种T细胞激活剂系统中,选择用于将关键分子递送至目标细胞群体并呈递这些分子的载体至关重要。在这项工作中,开发并验证了一个基于由天然聚合物结冷胶(GG)制成的高度可定制纳米颗粒创建T细胞激活剂系统的新平台。

方法

通过油包水乳液法制备GG纳米颗粒,并通过动态光散射、高分辨率扫描电子显微镜和吸水性对其进行表征。通过代谢活性测定评估它们与培养细胞的生物相容性。通过EDC/NHS或中性抗生物素蛋白/生物素连接用抗CD3/CD28抗体进行表面功能化。测试功能化颗粒刺激CD4 T细胞和触发T细胞细胞毒性反应的能力。

结果

纳米颗粒尺寸约为150nm,结构稳定,未检测到细胞毒性。吸水导致重量增加高达3200%。如SDS-PAGE所证实,功能抗体确实有效地与纳米颗粒结合,然后如共聚焦显微镜所证实,靶向所需的CD4群体。与市售替代品相比,开发的系统随着时间的推移呈现出更持续的T细胞激活。同时,诱导了关键细胞毒性途径分子颗粒酶B/穿孔素更高水平的表达,这表明在过继性癌症治疗中未来应用具有更大的细胞毒性潜力。

结论

我们的结果表明,GG纳米颗粒成功用作能够进行T细胞扩增和重编程的高度可定制T细胞激活剂系统平台。

https://cdn.ncbi.nlm.nih.gov/pmc/blobs/a3ff/9523970/94ca4ef30f10/40824_2022_297_Fig1_HTML.jpg

文献检索

告别复杂PubMed语法,用中文像聊天一样搜索,搜遍4000万医学文献。AI智能推荐,让科研检索更轻松。

立即免费搜索

文件翻译

保留排版,准确专业,支持PDF/Word/PPT等文件格式,支持 12+语言互译。

免费翻译文档

深度研究

AI帮你快速写综述,25分钟生成高质量综述,智能提取关键信息,辅助科研写作。

立即免费体验