Suppr超能文献

微型海洋无脊椎动物是隐匿和多样的原生生物和真菌的宿主。

Microscopic marine invertebrates are reservoirs for cryptic and diverse protists and fungi.

机构信息

Department of Botany, University of British Columbia, Vancouver, Canada.

Hakai Institute, Heriot Bay, Canada.

出版信息

Microbiome. 2022 Sep 30;10(1):161. doi: 10.1186/s40168-022-01363-3.

Abstract

BACKGROUND

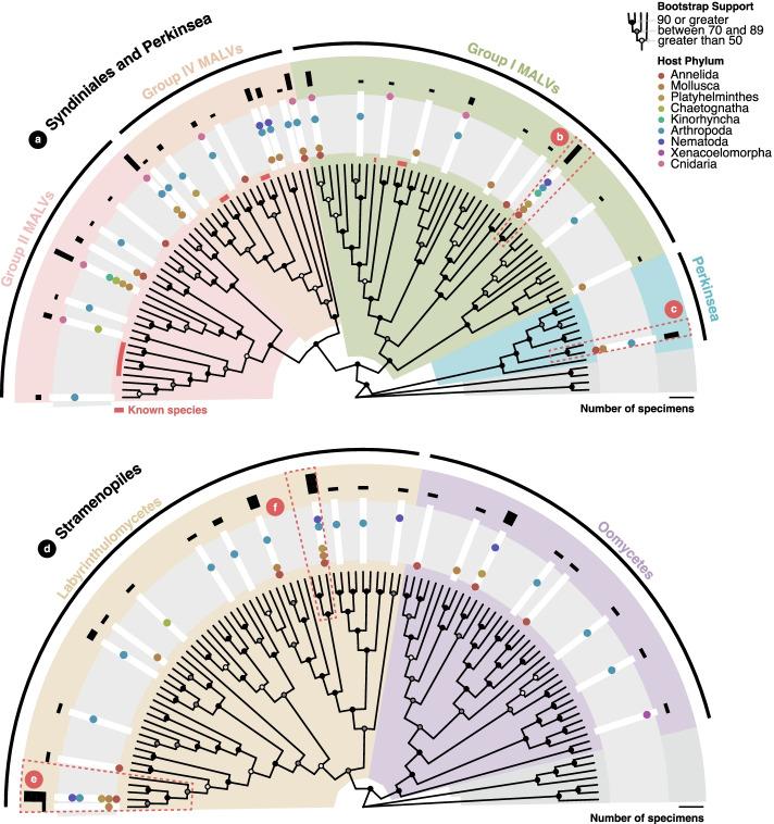
Microbial symbioses in marine invertebrates are commonplace. However, characterizations of invertebrate microbiomes are vastly outnumbered by those of vertebrates. Protists and fungi run the gamut of symbiosis, yet eukaryotic microbiome sequencing is rarely undertaken, with much of the focus on bacteria. To explore the importance of microscopic marine invertebrates as potential symbiont reservoirs, we used a phylogenetic-focused approach to analyze the host-associated eukaryotic microbiomes of 220 animal specimens spanning nine different animal phyla.

RESULTS

Our data expanded the traditional host range of several microbial taxa and identified numerous undescribed lineages. A lack of comparable reference sequences resulted in several cryptic clades within the Apicomplexa and Ciliophora and emphasized the potential for microbial invertebrates to harbor novel protistan and fungal diversity.

CONCLUSIONS

Microscopic marine invertebrates, spanning a wide range of animal phyla, host various protist and fungal sequences and may therefore serve as a useful resource in the detection and characterization of undescribed symbioses. Video Abstract.

摘要

背景

海洋无脊椎动物中的微生物共生现象很常见。然而,无脊椎动物微生物组的描述远远超过了脊椎动物。原生动物和真菌在共生关系中无处不在,但真核微生物组测序很少进行,而大部分研究集中在细菌上。为了探索微观海洋无脊椎动物作为潜在共生体库的重要性,我们采用了以系统发育为重点的方法,分析了跨越九个不同动物门的 220 个动物样本的宿主相关真核微生物组。

结果

我们的数据扩展了几个微生物类群的传统宿主范围,并鉴定出了许多未描述的谱系。由于缺乏可比的参考序列,在顶复门和纤毛门内出现了几个隐生类群,这强调了微生物无脊椎动物可能拥有新型原生动物和真菌多样性的潜力。

结论

微观海洋无脊椎动物,涵盖了广泛的动物门,宿主各种原生动物和真菌序列,因此可能成为检测和描述未描述共生关系的有用资源。视频摘要。

https://cdn.ncbi.nlm.nih.gov/pmc/blobs/798a/9523941/604c29c286d9/40168_2022_1363_Fig1_HTML.jpg

文献检索

告别复杂PubMed语法,用中文像聊天一样搜索,搜遍4000万医学文献。AI智能推荐,让科研检索更轻松。

立即免费搜索

文件翻译

保留排版,准确专业,支持PDF/Word/PPT等文件格式,支持 12+语言互译。

免费翻译文档

深度研究

AI帮你快速写综述,25分钟生成高质量综述,智能提取关键信息,辅助科研写作。

立即免费体验