Suppr超能文献

TIP60 对 Nup62 的乙酰化作用确保了有丝分裂中染色体的准确分离。

Acetylation of Nup62 by TIP60 ensures accurate chromosome segregation in mitosis.

机构信息

MOE Key Laboratory for Cellular Dynamics and School of Life Sciences, University of Science and Technology of China, Hefei 230027, China.

CAS Center for Excellence in Molecular and Cell Sciences, Anhui Key Laboratory for Cellular Dynamics and Chemical Biology, Hefei 230027, China.

出版信息

J Mol Cell Biol. 2022 Dec 26;14(8). doi: 10.1093/jmcb/mjac056.

Abstract

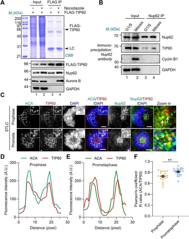
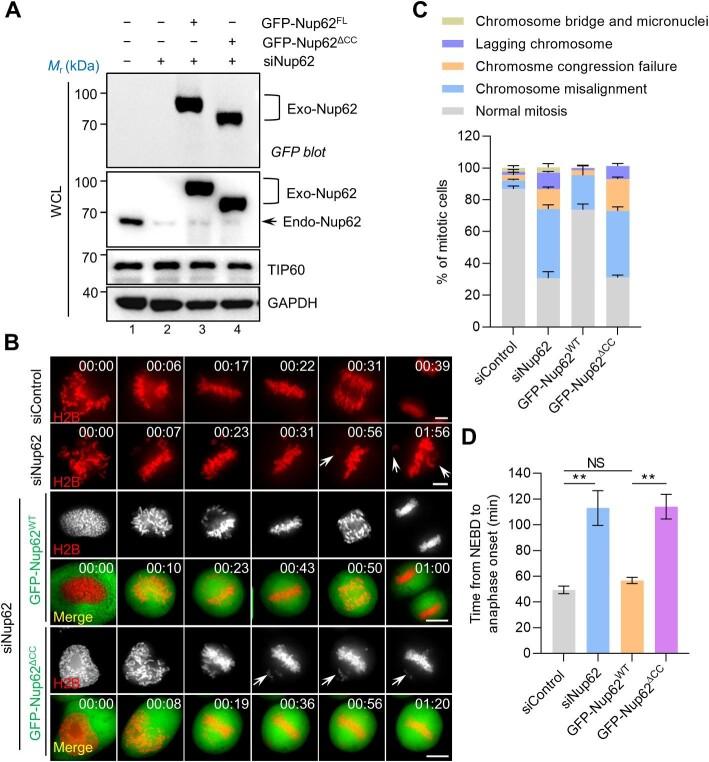
Stable transmission of genetic information during cell division requires faithful mitotic spindle assembly and chromosome segregation. In eukaryotic cells, nuclear envelope breakdown (NEBD) is required for proper chromosome segregation. Although a list of mitotic kinases has been implicated in NEBD, how they coordinate their activity to dissolve the nuclear envelope and protein machinery such as nuclear pore complexes was unclear. Here, we identified a regulatory mechanism in which Nup62 is acetylated by TIP60 in human cell division. Nup62 is a novel substrate of TIP60, and the acetylation of Lys432 by TIP60 dissolves nucleoporin Nup62-Nup58-Nup54 complex during entry into mitosis. Importantly, this acetylation-elicited remodeling of nucleoporin complex promotes the distribution of Nup62 to the mitotic spindle, which is indispensable for orchestrating correct spindle orientation. Moreover, suppression of Nup62 perturbs accurate chromosome segregation during mitosis. These results establish a previously uncharacterized regulatory mechanism in which TIP60-elicited nucleoporin dynamics promotes chromosome segregation in mitosis.

摘要

在细胞分裂过程中,遗传信息的稳定传递需要有丝分裂纺锤体的正确组装和染色体的正确分离。在真核细胞中,核膜破裂(NEBD)是染色体正确分离所必需的。虽然已经有一系列有丝分裂激酶被认为与 NEBD 有关,但它们如何协调其活性来溶解核膜和核孔复合物等蛋白质机器尚不清楚。在这里,我们鉴定了一个调控机制,即 TIP60 在人类细胞分裂过程中使 Nup62 发生乙酰化。Nup62 是 TIP60 的一个新的底物,TIP60 对 Lys432 的乙酰化在进入有丝分裂时溶解核孔蛋白 Nup62-Nup58-Nup54 复合物。重要的是,这种核孔蛋白复合物的乙酰化引发的重塑促进了 Nup62 向有丝分裂纺锤体的分布,这对于协调正确的纺锤体定向是必不可少的。此外,抑制 Nup62 会扰乱有丝分裂过程中染色体的正确分离。这些结果建立了一个以前未被描述的调控机制,即 TIP60 引发的核孔蛋白动力学促进了有丝分裂中的染色体分离。

https://cdn.ncbi.nlm.nih.gov/pmc/blobs/53cb/9926331/70d744d5e0f0/mjac056fig1.jpg

文献AI研究员

20分钟写一篇综述,助力文献阅读效率提升50倍。

立即体验

用中文搜PubMed

大模型驱动的PubMed中文搜索引擎

马上搜索

文档翻译

学术文献翻译模型,支持多种主流文档格式。

立即体验