Suppr超能文献

缺氧通过 Hif-1α 进行精细调节,并通过 Wnt/β-Catenin 通路调节中胚层和内胚层的分化。

Hypoxia is fine-tuned by Hif-1α and regulates mesendoderm differentiation through the Wnt/β-Catenin pathway.

机构信息

Anhui Provincial Key Laboratory of Molecular Enzymology and Mechanism of Major Diseases, College of Life Sciences, Anhui Normal University, Wuhu, 241000, Anhui, China.

Anhui Provincial Key Laboratory of the Conservation and Exploitation of Biological Resources, College of Life Sciences, Anhui Normal University, Wuhu, 241000, Anhui, China.

出版信息

BMC Biol. 2022 Oct 5;20(1):219. doi: 10.1186/s12915-022-01423-y.

Abstract

BACKGROUND

Hypoxia naturally happens in embryogenesis and thus serves as an important environmental factor affecting embryo development. Hif-1α, an essential hypoxia response factor, was mostly considered to mediate or synergistically regulate the effect of hypoxia on stem cells. However, the function and relationship of hypoxia and Hif-1α in regulating mesendoderm differentiation remains controversial.

RESULTS

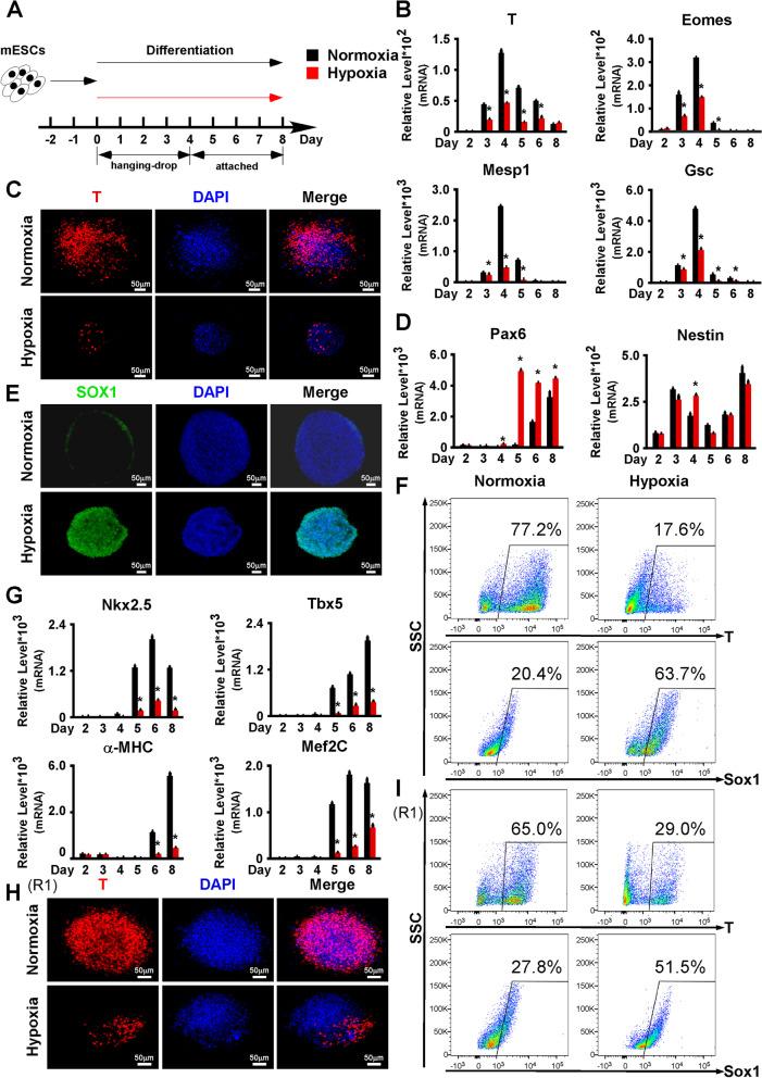
We here discovered that hypoxia dramatically suppressed the mesendoderm differentiation and promoted the ectoderm differentiation of mouse embryonic stem cells (mESCs). However, hypoxia treatment after mesendoderm was established promoted the downstream differentiation of mesendoderm-derived lineages. These effects of hypoxia were mediated by the repression of the Wnt/β-Catenin pathway and the Wnt/β-Catenin pathway was at least partially regulated by the Akt/Gsk3β axis. Blocking the Wnt/β-Catenin pathway under normoxia using IWP2 mimicked the effects of hypoxia while activating the Wnt/β-Catenin pathway with CHIR99021 fully rescued the mesendoderm differentiation suppression caused by hypoxia. Unexpectedly, Hif-1α overexpression, in contrast to hypoxia, promoted mesendoderm differentiation and suppressed ectoderm differentiation. Knockdown of Hif-1α under normoxia and hypoxia both inhibited the mesendoderm differentiation. Moreover, hypoxia even suppressed the mesendoderm differentiation of Hif-1α knockdown mESCs, further implying that the effects of hypoxia on the mesendoderm differentiation were Hif-1α independent. Consistently, the Wnt/β-Catenin pathway was enhanced by Hif-1α overexpression and inhibited by Hif-1α knockdown. As shown by RNA-seq, unlike hypoxia, the effect of Hif-1α was relatively mild and selectively regulated part of hypoxia response genes, which fine-tuned the effect of hypoxia on mESC differentiation.

CONCLUSIONS

This study revealed that hypoxia is fine-tuned by Hif-1α and regulates the mesendoderm and ectoderm differentiation by manipulating the Wnt/β-Catenin pathway, which contributed to the understanding of hypoxia-mediated regulation of development.

摘要

背景

缺氧在胚胎发生过程中自然发生,因此是影响胚胎发育的重要环境因素。Hif-1α是一种重要的缺氧反应因子,主要被认为介导或协同调节缺氧对干细胞的作用。然而,缺氧和 Hif-1α在调节中胚层分化中的作用和关系仍存在争议。

结果

我们发现,缺氧显著抑制中胚层分化,促进小鼠胚胎干细胞(mESCs)的外胚层分化。然而,在建立中胚层后进行缺氧处理促进了中胚层衍生谱系的下游分化。这些缺氧作用是通过抑制 Wnt/β-Catenin 途径介导的,而 Wnt/β-Catenin 途径至少部分受 Akt/Gsk3β 轴调节。在常氧条件下使用 IWP2 阻断 Wnt/β-Catenin 途径模拟了缺氧的作用,而用 CHIR99021 激活 Wnt/β-Catenin 途径则完全挽救了缺氧引起的中胚层分化抑制。出乎意料的是,与缺氧相反,Hif-1α过表达促进中胚层分化并抑制外胚层分化。常氧和缺氧条件下的 Hif-1α 敲低均抑制中胚层分化。此外,缺氧甚至抑制 Hif-1α 敲低 mESC 的中胚层分化,进一步表明缺氧对中胚层分化的影响与 Hif-1α 无关。一致地,Wnt/β-Catenin 途径被 Hif-1α 过表达增强,被 Hif-1α 敲低抑制。正如 RNA-seq 所示,与缺氧不同,Hif-1α 的作用相对温和,选择性调节部分缺氧反应基因,微调缺氧对 mESC 分化的影响。

结论

本研究揭示了 Hif-1α 对缺氧的精细调节,并通过操纵 Wnt/β-Catenin 途径调节中胚层和外胚层分化,有助于理解缺氧对发育的调节作用。

https://cdn.ncbi.nlm.nih.gov/pmc/blobs/84a1/9536055/7dacb2b868d4/12915_2022_1423_Fig1_HTML.jpg

文献检索

告别复杂PubMed语法,用中文像聊天一样搜索,搜遍4000万医学文献。AI智能推荐,让科研检索更轻松。

立即免费搜索

文件翻译

保留排版,准确专业,支持PDF/Word/PPT等文件格式,支持 12+语言互译。

免费翻译文档

深度研究

AI帮你快速写综述,25分钟生成高质量综述,智能提取关键信息,辅助科研写作。

立即免费体验