• 文献检索
  • 文档翻译
  • 深度研究
  • 学术资讯
  • Suppr Zotero 插件Zotero 插件
  • 邀请有礼
  • 套餐&价格
  • 历史记录
应用&插件
Suppr Zotero 插件Zotero 插件浏览器插件Mac 客户端Windows 客户端微信小程序
定价
高级版会员购买积分包购买API积分包
服务
文献检索文档翻译深度研究API 文档MCP 服务
关于我们
关于 Suppr公司介绍联系我们用户协议隐私条款
关注我们

Suppr 超能文献

核心技术专利:CN118964589B侵权必究
粤ICP备2023148730 号-1Suppr @ 2026

文献检索

告别复杂PubMed语法,用中文像聊天一样搜索,搜遍4000万医学文献。AI智能推荐,让科研检索更轻松。

立即免费搜索

文件翻译

保留排版,准确专业,支持PDF/Word/PPT等文件格式,支持 12+语言互译。

免费翻译文档

深度研究

AI帮你快速写综述,25分钟生成高质量综述,智能提取关键信息,辅助科研写作。

立即免费体验

基于RNA测序的复发性膀胱癌中微小RNA编辑事件的鉴定与分析:微小RNA编辑水平是一种潜在的新型生物标志物。

Identification and analysis of microRNA editing events in recurrent bladder cancer based on RNA sequencing: MicroRNA editing level is a potential novel biomarker.

作者信息

Qin Jia-Xin, Liu Xing, Wang Xin-Lei, Wang Guang-Yue, Liang Qing, Dong Yang, Pang Kun, Hao Lin, Xue Liang, Zhao Yan, Hu Zheng-Xiang, Li Rui, Lv Qian, Chao Liu, Meng Fan-Lai, Shi Zhen-Duo, Han Cong-Hui

机构信息

Department of Urology, Xuzhou Clinical College of Xuzhou Medical University, Xuzhou, China.

Department of Urology, Xuzhou Central Hospital, Xuzhou, China.

出版信息

Front Genet. 2022 Sep 19;13:984279. doi: 10.3389/fgene.2022.984279. eCollection 2022.

DOI:10.3389/fgene.2022.984279
PMID:36199571
原文链接:https://pmc.ncbi.nlm.nih.gov/articles/PMC9527279/
Abstract

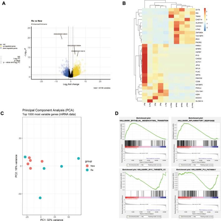
With the continued advancement of RNA-seq (RNA-sequencing), microRNA (miRNA) editing events have been demonstrated to play an important role in different malignancies. However, there is yet no description of the miRNA editing events in recurrent bladder cancer. To identify and compare miRNA editing events in primary and recurrent bladder cancer, as well as to investigate the potential molecular mechanism and its impact on patient prognosis. We examined the mRNA and miRNA transcriptomes of 12 recurrent bladder cancer cases and 13 primary bladder cancer cases. The differentially expressed mRNA sequences were analyzed. Furthermore, we identified the differentially expressed genes (DEGs) in recurrent bladder cancer. The Gene Ontology (GO) functional enrichment analyses on DEGs and gene set enrichment analysis were performed. The consensus molecular subtype (CMS) classification of bladder cancer was identified using the Consensus MIBC package in R (4.1.0); miRNA sequences were then further subjected to differentially expressed analysis and pathway enrichment analysis. MiRNA editing events were identified using miRge3.0. miRDB and TargetScanHuman were used to predict the downstream targets of specific differentially edited or expressed miRNAs. The expression levels of miR-154-5p and ADAR were validated by RT-qPCR. Finally, survival and co-expression studies were performed on the TCGA-BLCA cohort. First, the mRNA expression levels in recurrent bladder cancer changed significantly, supporting progression via related molecular signal pathways. Second, significantly altered miRNAs in recurrent bladder cancer were identified, with miR-154-5p showing the highest level of editing in recurrent bladder cancer and may up-regulate the expression levels of downstream targets HS3ST3A1, AQP9, MYLK, and RAB23. The survival analysis results of TCGA data revealed that highly expressed HS3ST3A1 and RAB23 exhibited poor prognosis. In addition, miR-154 editing events were found to be significant to CMS classification. MiRNA editing in recurrent bladder cancer was detected and linked with poor patient prognosis, providing a reference for further uncovering the intricate molecular mechanism in recurrent bladder cancer. Therefore, inhibiting A-to-I editing of miRNA may be a viable target for bladder cancer treatment, allowing current treatment choices to be expanded and individualized.

摘要

随着RNA测序(RNA-seq)技术的不断进步,微小RNA(miRNA)编辑事件已被证明在不同恶性肿瘤中发挥重要作用。然而,目前尚无关于复发性膀胱癌中miRNA编辑事件的描述。为了识别和比较原发性和复发性膀胱癌中的miRNA编辑事件,并研究其潜在的分子机制及其对患者预后的影响。我们检测了12例复发性膀胱癌病例和13例原发性膀胱癌病例的mRNA和miRNA转录组。对差异表达的mRNA序列进行了分析。此外,我们鉴定了复发性膀胱癌中差异表达的基因(DEG)。对DEG进行了基因本体(GO)功能富集分析和基因集富集分析。使用R(4.1.0)中的Consensus MIBC软件包对膀胱癌进行共识分子亚型(CMS)分类;然后对miRNA序列进一步进行差异表达分析和通路富集分析。使用miRge3.0鉴定miRNA编辑事件。使用miRDB和TargetScanHuman预测特定差异编辑或表达的miRNA的下游靶标。通过RT-qPCR验证miR-154-5p和ADAR的表达水平。最后,对TCGA-BLCA队列进行了生存和共表达研究。首先,复发性膀胱癌中的mRNA表达水平发生了显著变化,支持通过相关分子信号通路进展。其次,鉴定出复发性膀胱癌中显著改变的miRNA,其中miR-154-5p在复发性膀胱癌中显示出最高水平的编辑,并且可能上调下游靶标HS3ST3A1、AQP9、MYLK和RAB23的表达水平。TCGA数据的生存分析结果显示,高表达的HS3ST3A1和RAB23预后较差。此外,发现miR-154编辑事件对CMS分类具有重要意义。检测到复发性膀胱癌中的miRNA编辑,并与患者预后不良相关,为进一步揭示复发性膀胱癌复杂的分子机制提供了参考。因此,抑制miRNA的A到I编辑可能是膀胱癌治疗的一个可行靶点,从而扩大当前的治疗选择并实现个体化。

https://cdn.ncbi.nlm.nih.gov/pmc/blobs/da78/9527279/2dc2016befbd/fgene-13-984279-g006.jpg
https://cdn.ncbi.nlm.nih.gov/pmc/blobs/da78/9527279/0a9b482fdb1a/fgene-13-984279-g001.jpg
https://cdn.ncbi.nlm.nih.gov/pmc/blobs/da78/9527279/4795627dd633/fgene-13-984279-g002.jpg
https://cdn.ncbi.nlm.nih.gov/pmc/blobs/da78/9527279/0a4839d9939e/fgene-13-984279-g003.jpg
https://cdn.ncbi.nlm.nih.gov/pmc/blobs/da78/9527279/212a3003191e/fgene-13-984279-g004.jpg
https://cdn.ncbi.nlm.nih.gov/pmc/blobs/da78/9527279/1c8a23eafad6/fgene-13-984279-g005.jpg
https://cdn.ncbi.nlm.nih.gov/pmc/blobs/da78/9527279/2dc2016befbd/fgene-13-984279-g006.jpg
https://cdn.ncbi.nlm.nih.gov/pmc/blobs/da78/9527279/0a9b482fdb1a/fgene-13-984279-g001.jpg
https://cdn.ncbi.nlm.nih.gov/pmc/blobs/da78/9527279/4795627dd633/fgene-13-984279-g002.jpg
https://cdn.ncbi.nlm.nih.gov/pmc/blobs/da78/9527279/0a4839d9939e/fgene-13-984279-g003.jpg
https://cdn.ncbi.nlm.nih.gov/pmc/blobs/da78/9527279/212a3003191e/fgene-13-984279-g004.jpg
https://cdn.ncbi.nlm.nih.gov/pmc/blobs/da78/9527279/1c8a23eafad6/fgene-13-984279-g005.jpg
https://cdn.ncbi.nlm.nih.gov/pmc/blobs/da78/9527279/2dc2016befbd/fgene-13-984279-g006.jpg

相似文献

1
Identification and analysis of microRNA editing events in recurrent bladder cancer based on RNA sequencing: MicroRNA editing level is a potential novel biomarker.基于RNA测序的复发性膀胱癌中微小RNA编辑事件的鉴定与分析:微小RNA编辑水平是一种潜在的新型生物标志物。
Front Genet. 2022 Sep 19;13:984279. doi: 10.3389/fgene.2022.984279. eCollection 2022.
2
ADAR Mediated RNA Editing Modulates MicroRNA Targeting in Human Breast Cancer.ADAR介导的RNA编辑调节人类乳腺癌中的微小RNA靶向作用。
Processes (Basel). 2018 May;6(5). doi: 10.3390/pr6050042. Epub 2018 Apr 25.
3
Global analysis of miRNA-mRNA regulation pair in bladder cancer.膀胱癌中 miRNA-mRNA 调控对的全局分析。
World J Surg Oncol. 2022 Mar 3;20(1):66. doi: 10.1186/s12957-022-02538-w.
4
Integrating microRNA expression, miRNA-mRNA regulation network and signal pathway: a novel strategy for lung cancer biomarker discovery.整合微小RNA表达、miRNA- mRNA调控网络和信号通路:一种发现肺癌生物标志物的新策略。
PeerJ. 2021 Oct 25;9:e12369. doi: 10.7717/peerj.12369. eCollection 2021.
5
Identification of Key Prognostic-Related miRNA-mRNA Pairs in the Progression of Endometrial Carcinoma.子宫内膜癌进展中关键预后相关miRNA-mRNA对的鉴定
Gynecol Obstet Invest. 2022;87(1):12-21. doi: 10.1159/000520339. Epub 2022 Jan 26.
6
The analysis of a ceRNA network and the correlation between lncRNA, miRNA, and mRNA in bladder cancer.膀胱癌中ceRNA网络及lncRNA、miRNA与mRNA之间的相关性分析。
Transl Cancer Res. 2020 Feb;9(2):869-881. doi: 10.21037/tcr.2019.12.27.
7
[Construction and analysis of competitive endogenous RNA regulatory network related to gastric cancer].[与胃癌相关的竞争性内源性RNA调控网络的构建与分析]
Zhonghua Zhong Liu Za Zhi. 2020 Feb 23;42(2):115-121. doi: 10.3760/cma.j.issn.0253-3766.2020.02.006.
8
miRNA-seq analysis of human vertebrae provides insight into the mechanism underlying GIOP.对人类椎骨的 miRNA-seq 分析为 GIOP 的发病机制提供了新的见解。
Bone. 2019 Mar;120:371-386. doi: 10.1016/j.bone.2018.11.013. Epub 2018 Nov 29.
9
TEAD4 functions as a prognostic biomarker and triggers EMT via PI3K/AKT pathway in bladder cancer.TEAD4 在膀胱癌中作为预后生物标志物,通过 PI3K/AKT 通路触发 EMT。
J Exp Clin Cancer Res. 2022 May 17;41(1):175. doi: 10.1186/s13046-022-02377-3.
10
Comprehensive analysis of lncRNA-miRNA-mRNA networks during osteogenic differentiation of bone marrow mesenchymal stem cells.骨髓间充质干细胞成骨分化过程中 lncRNA-miRNA-mRNA 网络的综合分析。
BMC Genomics. 2022 Jun 7;23(1):425. doi: 10.1186/s12864-022-08646-x.

引用本文的文献

1
Liquid Biopsy Based Bladder Cancer Diagnostic by Machine Learning.基于液体活检的机器学习膀胱癌诊断
Diagnostics (Basel). 2025 Feb 18;15(4):492. doi: 10.3390/diagnostics15040492.
2
Advances in A-to-I RNA editing in cancer.癌症中A到I RNA编辑的进展。
Mol Cancer. 2024 Dec 27;23(1):280. doi: 10.1186/s12943-024-02194-6.
3
A-to-I edited miR-154-p13-5p inhibited cell proliferation and migration and induced apoptosis by targeting LIX1L in the bladder cancer.A到I编辑的miR-154-p13-5p通过靶向膀胱癌中的LIX1L抑制细胞增殖和迁移并诱导细胞凋亡。

本文引用的文献

1
expedites bladder cancer progression, regulated by miR-31-5p.促进膀胱癌进展,受 miR-31-5p 调控。
Cell Cycle. 2022 Jul;21(14):1479-1490. doi: 10.1080/15384101.2022.2054095. Epub 2022 Mar 20.
2
Expression of proto-oncogene c-Myc in patients with urinary bladder transitional cell carcinoma.原癌基因c-Myc在膀胱移行细胞癌患者中的表达。
Curr Urol. 2021 Dec;15(4):231-233. doi: 10.1097/CU9.0000000000000053. Epub 2021 Oct 21.
3
AQP9 Is a Prognostic Factor for Kidney Cancer and a Promising Indicator for M2 TAM Polarization and CD8+ T-Cell Recruitment.
J Cancer. 2024 May 13;15(12):3708-3723. doi: 10.7150/jca.93388. eCollection 2024.
4
A-to-I RNA editing shows dramatic up-regulation in osteosarcoma and broadly regulates tumor-related genes by altering microRNA target regions.A-to-I RNA 编辑在骨肉瘤中显示出显著的上调,并通过改变 microRNA 靶区广泛调节肿瘤相关基因。
J Appl Genet. 2023 Sep;64(3):493-505. doi: 10.1007/s13353-023-00777-5. Epub 2023 Aug 5.
水通道蛋白9是肾癌的一个预后因素,也是M2型肿瘤相关巨噬细胞极化和CD8 + T细胞招募的一个有前景的指标。
Front Oncol. 2021 Nov 5;11:770565. doi: 10.3389/fonc.2021.770565. eCollection 2021.
4
WNT7B represses epithelial-mesenchymal transition and stem-like properties in bladder urothelial carcinoma.WNT7B 抑制膀胱尿路上皮癌中的上皮-间充质转化和干细胞样特性。
Biochim Biophys Acta Mol Basis Dis. 2022 Jan 1;1868(1):166271. doi: 10.1016/j.bbadis.2021.166271. Epub 2021 Sep 22.
5
Single-Cell Analyses Reveal Mechanisms of Cancer Stem Cell Maintenance and Epithelial-Mesenchymal Transition in Recurrent Bladder Cancer.单细胞分析揭示复发性膀胱癌中癌症干细胞维持和上皮-间充质转化的机制。
Clin Cancer Res. 2021 Nov 15;27(22):6265-6278. doi: 10.1158/1078-0432.CCR-20-4796. Epub 2021 Sep 15.
6
Novel Mouse Models of Bladder Cancer Identify a Prognostic Signature Associated with Risk of Disease Progression.新型膀胱癌小鼠模型确定了与疾病进展风险相关的预后特征。
Cancer Res. 2021 Oct 15;81(20):5161-5175. doi: 10.1158/0008-5472.CAN-21-1254. Epub 2021 Sep 1.
7
Quantification of microRNA editing using two-tailed RT-qPCR for improved biomarker discovery.使用双尾 RT-qPCR 对 microRNA 编辑进行定量分析,以提高生物标志物的发现。
RNA. 2021 Nov;27(11):1412-1424. doi: 10.1261/rna.078867.121. Epub 2021 Aug 25.
8
An I for an A: Dynamic Regulation of Adenosine Deamination-Mediated RNA Editing.A 换为 I:腺苷脱氨酶介导的 RNA 编辑的动态调控。
Genes (Basel). 2021 Jul 1;12(7):1026. doi: 10.3390/genes12071026.
9
miRge3.0: a comprehensive microRNA and tRF sequencing analysis pipeline.miRge3.0:一个全面的微小RNA和tRF测序分析流程。
NAR Genom Bioinform. 2021 Jul 21;3(3):lqab068. doi: 10.1093/nargab/lqab068. eCollection 2021 Sep.
10
Heterogeneity in Expression Across Molecular Subtypes of Urothelial Cancer Mediates Sensitivity to Enfortumab Vedotin.尿路上皮癌分子亚型间表达的异质性介导了对恩福妥单抗的敏感性。
Clin Cancer Res. 2021 Sep 15;27(18):5123-5130. doi: 10.1158/1078-0432.CCR-20-4175. Epub 2021 Jun 9.