Suppr超能文献

circ_0008812和circ_0001583的上调预示着预后不良并促进乳腺癌增殖。

Upregulation of circ_0008812 and circ_0001583 predicts poor prognosis and promotes breast cancer proliferation.

作者信息

Lin Hong, Long Fangyi, Zhang Xiqian, Wang Pinghan, Wang Ting

机构信息

Department of Clinical Research, Sichuan Cancer Hospital and Institution, Sichuan Cancer Center, School of Medicine, University of Electronic Science and Technology of China, Chengdu, China.

Laboratory Medicine Center, Sichuan Provincial Maternity and Child Health Care Hospital, Affiliated Women's and Children's Hospital of Chengdu Medical College, Chengdu Medical College, Chengdu, China.

出版信息

Front Mol Biosci. 2022 Sep 19;9:1017036. doi: 10.3389/fmolb.2022.1017036. eCollection 2022.

Abstract

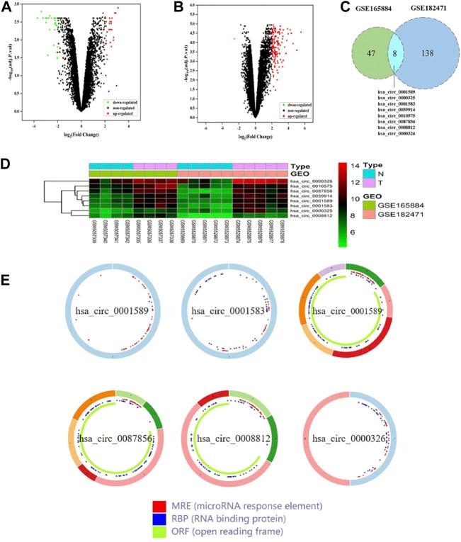
Accumulating evidence suggests that circular RNAs (circRNAs) are highly correlated with tumor progression and pathogenesis in breast cancer. Whereas, their regulatory roles and corresponding mechanisms in breast cancer are still not exhaustive. Thus, we intended to establish circRNA-mediated competive endogenous RNA (ceRNA) network to uncover the possible roles and clinical implications of circRNAs in breast cancer. Microarray and RNA-sequencing (RNA-seq) data were download from GEO and TCGA database to screen for differentially expressed RNAs (DEcircRNAs, DEmiRNAs, DEmRNAs) in breast cancer. By implementing online databases, we established ceRNA networks, performed gene set enrichment analysis, constructed protein-protein interaction (PPI) networks, and assessed the expression levels and prognostic significance of hub genes. Subsequently, we explored the functions of prognosis-related genes and constructed gene-drug interaction networks. Finally, the functional roles of DEcircRNAs in breast cancer were revealed MTT and colony formation assay. Based on the identified 8 DEcircRNAs, 25 miRNAs and 216 mRNAs, a ceRNA regulatory network was established. Further analysis revealed that prominent enrichments were transcription factor binding, transforming growth factor-beta (TGF-β) and Apelin signaling pathway etc. PPI network and survival curves analysis showed that elevated levels of hub genes (RACGAP1 and KPNA2) were associated with poorer prognosis. They were found to be positively relevant to cell cycle and proliferation. Then a prognostic sub-network of ceRNA was constructed, consisting of 2 circRNAs, 4 miRNAs and 2 mRNAs. The gene-drug interaction network showed that numerous drugs could regulate the expression of these two prognosis-related genes. Functional experiments showed that depletion of circ_0008812 and circ_0001583 could significantly inhibit the proliferation of MCF-7 cells. Our study constructed 4 prognostic regulatory axes that are significantly correlated with tumor prognosis in breast cancer patients, and uncover the roles of circ_0008812 and circ_0001583 in breast cancer, providing a new perspective into the molecular mechanisms of breast cancer pathogenesis.

摘要

越来越多的证据表明,环状RNA(circRNA)与乳腺癌的肿瘤进展和发病机制高度相关。然而,它们在乳腺癌中的调控作用及相应机制仍未完全明确。因此,我们旨在建立circRNA介导的竞争性内源RNA(ceRNA)网络,以揭示circRNA在乳腺癌中的潜在作用和临床意义。从基因表达综合数据库(GEO)和癌症基因组图谱(TCGA)数据库下载微阵列和RNA测序(RNA-seq)数据,以筛选乳腺癌中差异表达的RNA(DEcircRNA、DEmiRNA、DEmRNA)。通过使用在线数据库,我们建立了ceRNA网络,进行基因集富集分析,构建蛋白质-蛋白质相互作用(PPI)网络,并评估枢纽基因的表达水平和预后意义。随后,我们探究了预后相关基因的功能并构建了基因-药物相互作用网络。最后,通过MTT和集落形成实验揭示了DEcircRNA在乳腺癌中的功能作用。基于鉴定出的8个DEcircRNA、25个miRNA和216个mRNA,建立了ceRNA调控网络。进一步分析显示,显著富集的有转录因子结合、转化生长因子-β(TGF-β)和Apelin信号通路等。PPI网络和生存曲线分析表明,枢纽基因(RACGAP1和KPNA2)水平升高与较差的预后相关。发现它们与细胞周期和增殖呈正相关。然后构建了一个由2个circRNA、4个miRNA和2个mRNA组成的ceRNA预后子网。基因-药物相互作用网络显示,许多药物可调节这两个预后相关基因的表达。功能实验表明,敲低circ_0008812和circ_0001583可显著抑制MCF-7细胞的增殖。我们的研究构建了4个与乳腺癌患者肿瘤预后显著相关的预后调控轴,揭示了circ_0008812和circ_0001583在乳腺癌中的作用,为乳腺癌发病机制分子机制提供了新视角。

https://cdn.ncbi.nlm.nih.gov/pmc/blobs/ea10/9527282/5642290bb962/fmolb-09-1017036-g001.jpg

文献检索

告别复杂PubMed语法,用中文像聊天一样搜索,搜遍4000万医学文献。AI智能推荐,让科研检索更轻松。

立即免费搜索

文件翻译

保留排版,准确专业,支持PDF/Word/PPT等文件格式,支持 12+语言互译。

免费翻译文档

深度研究

AI帮你快速写综述,25分钟生成高质量综述,智能提取关键信息,辅助科研写作。

立即免费体验