Suppr超能文献

外泌体 DNAJB11 通过调节 EGFR/MAPK 通路促进胰腺癌的发展。

Exosomal DNAJB11 promotes the development of pancreatic cancer by modulating the EGFR/MAPK pathway.

机构信息

Department of General Surgery, Shengjing Hospital of China Medical University, Shenyang, 110004, China.

Diagnostic and Therapeutic Center of Pancreatic Diseases of Liaoning Province, Shenyang, 110004, China.

出版信息

Cell Mol Biol Lett. 2022 Oct 8;27(1):87. doi: 10.1186/s11658-022-00390-0.

Abstract

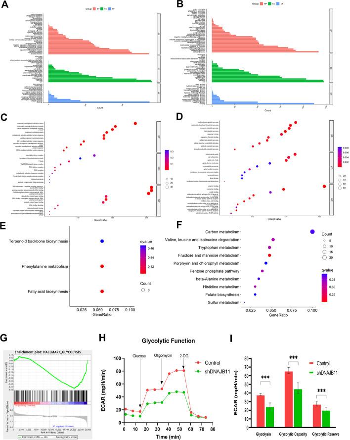
Pancreatic ductal adenocarcinoma (PDAC) is a malignant tumor with invasive and metastatic characteristics and poor prognosis. Intracellular protein homeostasis is associated with invasion and metastasis of pancreatic cancer, but the specific molecular mechanism remains unclear. Our previous studies have revealed that DNAJB11, a key protein in protein homeostasis, is secreted by exosomes in the supernatant of dissociated pancreatic cancer cells with high metastasis. The results from transcriptome sequencing and co-immunoprecipitation (Co-IP)-based liquid chromatography with tandem mass spectrometry (LC-MS/MS) showed that depletion of DNAJB11 levels could increase HSPA5 expression and induce endoplasmic reticulum stress through the PRKR-like endoplasmic reticulum kinase signaling pathway in pancreatic cancer cells. Furthermore, exosomal DNAJB11 promoted cell development of PC cells in vitro and in vivo. In addition, exosomal DNAJB11 could regulate the expression of EGFR and activate the downstream MAPK signaling pathway. Clinical blood samples were collected to evaluate the potential of exosome DNAJB11 as a diagnostic biomarker and therapeutic target for the treatment of pancreatic cancer. This study could provide a new theoretical basis and potential molecular targets for the treatment of pancreatic cancer.

摘要

胰腺导管腺癌 (PDAC) 是一种具有侵袭性和转移性特征且预后不良的恶性肿瘤。细胞内蛋白质稳态与胰腺癌的侵袭和转移有关,但具体的分子机制尚不清楚。我们之前的研究表明,DNAJB11 是蛋白质稳态的关键蛋白,在高转移的分离胰腺癌细胞的上清液中通过外泌体分泌。转录组测序和基于共免疫沉淀 (Co-IP) 的液相色谱-串联质谱 (LC-MS/MS) 的结果表明,在胰腺癌细胞中,DNAJB11 水平的耗竭可以通过 PRKR 样内质网激酶信号通路增加 HSP A5 的表达并诱导内质网应激。此外,外泌体 DNAJB11 促进了 PC 细胞在体外和体内的发育。此外,外泌体 DNAJB11 可以调节 EGFR 的表达并激活下游 MAPK 信号通路。收集临床血液样本以评估外泌体 DNAJB11 作为诊断生物标志物和治疗胰腺癌的治疗靶点的潜力。这项研究可为胰腺癌的治疗提供新的理论基础和潜在的分子靶点。

https://cdn.ncbi.nlm.nih.gov/pmc/blobs/8551/9548179/fd239076fbcc/11658_2022_390_Fig1_HTML.jpg

文献检索

告别复杂PubMed语法,用中文像聊天一样搜索,搜遍4000万医学文献。AI智能推荐,让科研检索更轻松。

立即免费搜索

文件翻译

保留排版,准确专业,支持PDF/Word/PPT等文件格式,支持 12+语言互译。

免费翻译文档

深度研究

AI帮你快速写综述,25分钟生成高质量综述,智能提取关键信息,辅助科研写作。

立即免费体验