Research Institute of Molecular Pathology (IMP), Vienna BioCenter (VBC), Vienna, Austria.
Vienna BioCenter PhD Program, Doctoral School of the University at Vienna and Medical University of Vienna, Vienna BioCenter (VBC), Vienna, Austria.
Cancer Discov. 2023 Jan 9;13(1):70-84. doi: 10.1158/2159-8290.CD-22-0489.
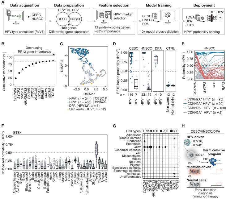
The skin is exposed to viral pathogens, but whether they contribute to the oncogenesis of skin cancers has not been systematically explored. Here we investigated 19 skin tumor types by analyzing off-target reads from commonly available next-generation sequencing data for viral pathogens. We identified human papillomavirus 42 (HPV42) in 96% (n = 45/47) of digital papillary adenocarcinoma (DPA), an aggressive cancer occurring on the fingers and toes. We show that HPV42, so far considered a nononcogenic, "low-risk" HPV, recapitulates the molecular hallmarks of oncogenic, "high-risk" HPVs. Using machine learning, we find that HPV-driven transformation elicits a germ cell-like transcriptional program conserved throughout all HPV-driven cancers (DPA, cervical carcinoma, and head and neck cancer). We further show that this germ cell-like transcriptional program, even when reduced to the top two genes (CDKN2A and SYCP2), serves as a fingerprint of oncogenic HPVs with implications for early detection, diagnosis, and therapy of all HPV-driven cancers.
We identify HPV42 as a uniform driver of DPA and add a new member to the short list of tumorigenic viruses in humans. We discover that all oncogenic HPVs evoke a germ cell-like transcriptional program with important implications for detecting, diagnosing, and treating all HPV-driven cancers. See related commentary by Starrett et al., p. 17. This article is highlighted in the In This Issue feature, p. 1.
皮肤暴露于病毒病原体,但它们是否促成皮肤癌的发生尚未得到系统探索。在这里,我们通过分析常见的下一代测序病毒病原体的靶向外读数,研究了 19 种皮肤肿瘤类型。我们在 96%(n = 45/47)的数字乳头状腺癌(DPA)中发现了人乳头瘤病毒 42(HPV42),这是一种发生在手指和脚趾上的侵袭性癌症。我们表明,迄今为止被认为是非致癌的“低风险”HPV42 重现了致癌的“高风险”HPV 的分子特征。使用机器学习,我们发现 HPV 驱动的转化引发了一个在所有 HPV 驱动的癌症(DPA、宫颈癌和头颈部癌症)中保守的生殖细胞样转录程序。我们进一步表明,这种生殖细胞样转录程序,即使减少到前两个基因(CDKN2A 和 SYCP2),也可以作为致癌 HPV 的指纹,对所有 HPV 驱动的癌症的早期检测、诊断和治疗具有重要意义。
我们确定 HPV42 是 DPA 的统一驱动因素,并在人类致癌病毒的简短清单中增加了一个新成员。我们发现所有致癌 HPV 都会引发一种生殖细胞样的转录程序,这对检测、诊断和治疗所有 HPV 驱动的癌症具有重要意义。见 Starrett 等人的相关评论,第 17 页。本文在本期特色文章中重点介绍,第 1 页。