• 文献检索
  • 文档翻译
  • 深度研究
  • 学术资讯
  • Suppr Zotero 插件Zotero 插件
  • 邀请有礼
  • 套餐&价格
  • 历史记录
应用&插件
Suppr Zotero 插件Zotero 插件浏览器插件Mac 客户端Windows 客户端微信小程序
定价
高级版会员购买积分包购买API积分包
服务
文献检索文档翻译深度研究API 文档MCP 服务
关于我们
关于 Suppr公司介绍联系我们用户协议隐私条款
关注我们

Suppr 超能文献

核心技术专利:CN118964589B侵权必究
粤ICP备2023148730 号-1Suppr @ 2026

文献检索

告别复杂PubMed语法,用中文像聊天一样搜索,搜遍4000万医学文献。AI智能推荐,让科研检索更轻松。

立即免费搜索

文件翻译

保留排版,准确专业,支持PDF/Word/PPT等文件格式,支持 12+语言互译。

免费翻译文档

深度研究

AI帮你快速写综述,25分钟生成高质量综述,智能提取关键信息,辅助科研写作。

立即免费体验

长读测序揭示了宫颈癌中 HPV 整合的高分辨率及其致癌进展。

Long-read sequencing unveils high-resolution HPV integration and its oncogenic progression in cervical cancer.

机构信息

Key Laboratory of Precision Medicine in Diagnosis and Monitoring Research of Zhejiang Province, Sir Run Run Shaw Hospital, Zhejiang University School of Medicine, Hangzhou, China.

Zhejiang Provincial Key Laboratory of Precision Diagnosis and Therapy for Major Gynecological Diseases, Women's Hospital, Zhejiang University School of Medicine, Hangzhou, China.

出版信息

Nat Commun. 2022 May 10;13(1):2563. doi: 10.1038/s41467-022-30190-1.

DOI:10.1038/s41467-022-30190-1
PMID:35538075
原文链接:https://pmc.ncbi.nlm.nih.gov/articles/PMC9091225/
Abstract

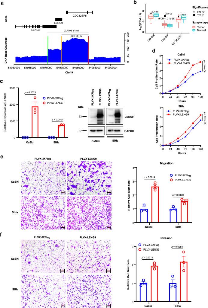
Integration of human papillomavirus (HPV) DNA into the human genome is considered as a key event in cervical carcinogenesis. Here, we perform comprehensive characterization of large-range virus-human integration events in 16 HPV16-positive cervical tumors using the Nanopore long-read sequencing technology. Four distinct integration types characterized by the integrated HPV DNA segments are identified with Type B being particularly notable as lacking E6/E7 genes. We further demonstrate that multiple clonal integration events are involved in the use of shared breakpoints, the induction of inter-chromosomal translocations and the formation of extrachromosomal circular virus-human hybrid structures. Combined with the corresponding RNA-seq data, we highlight LINC00290, LINC02500 and LENG9 as potential driver genes in cervical cancer. Finally, we reveal the spatial relationship of HPV integration and its various structural variations as well as their functional consequences in cervical cancer. These findings provide insight into HPV integration and its oncogenic progression in cervical cancer.

摘要

人乳头瘤病毒(HPV)DNA 整合到人类基因组中被认为是宫颈癌发生的关键事件。在这里,我们使用 Nanopore 长读测序技术对 16 例 HPV16 阳性宫颈癌肿瘤中的大范围病毒-人整合事件进行了全面表征。通过整合 HPV DNA 片段,确定了四种不同的整合类型,其中 B 型尤为突出,因为它缺乏 E6/E7 基因。我们进一步证明,多个克隆整合事件涉及共享断点的使用、染色体间易位的诱导和染色体外环状病毒-人杂交结构的形成。结合相应的 RNA-seq 数据,我们强调 LINC00290、LINC02500 和 LENG9 作为宫颈癌的潜在驱动基因。最后,我们揭示了 HPV 整合及其各种结构变异及其在宫颈癌中的功能后果的空间关系。这些发现为我们深入了解 HPV 整合及其在宫颈癌中的致癌进展提供了线索。

https://cdn.ncbi.nlm.nih.gov/pmc/blobs/7230/9091225/7ad48b6936d8/41467_2022_30190_Fig7_HTML.jpg
https://cdn.ncbi.nlm.nih.gov/pmc/blobs/7230/9091225/26110819ce65/41467_2022_30190_Fig1_HTML.jpg
https://cdn.ncbi.nlm.nih.gov/pmc/blobs/7230/9091225/5461551a1152/41467_2022_30190_Fig2_HTML.jpg
https://cdn.ncbi.nlm.nih.gov/pmc/blobs/7230/9091225/cb77ae71ab5d/41467_2022_30190_Fig3_HTML.jpg
https://cdn.ncbi.nlm.nih.gov/pmc/blobs/7230/9091225/c2d38943cddb/41467_2022_30190_Fig4_HTML.jpg
https://cdn.ncbi.nlm.nih.gov/pmc/blobs/7230/9091225/b5ddf9b5626d/41467_2022_30190_Fig5_HTML.jpg
https://cdn.ncbi.nlm.nih.gov/pmc/blobs/7230/9091225/d8f33ba0a320/41467_2022_30190_Fig6_HTML.jpg
https://cdn.ncbi.nlm.nih.gov/pmc/blobs/7230/9091225/7ad48b6936d8/41467_2022_30190_Fig7_HTML.jpg
https://cdn.ncbi.nlm.nih.gov/pmc/blobs/7230/9091225/26110819ce65/41467_2022_30190_Fig1_HTML.jpg
https://cdn.ncbi.nlm.nih.gov/pmc/blobs/7230/9091225/5461551a1152/41467_2022_30190_Fig2_HTML.jpg
https://cdn.ncbi.nlm.nih.gov/pmc/blobs/7230/9091225/cb77ae71ab5d/41467_2022_30190_Fig3_HTML.jpg
https://cdn.ncbi.nlm.nih.gov/pmc/blobs/7230/9091225/c2d38943cddb/41467_2022_30190_Fig4_HTML.jpg
https://cdn.ncbi.nlm.nih.gov/pmc/blobs/7230/9091225/b5ddf9b5626d/41467_2022_30190_Fig5_HTML.jpg
https://cdn.ncbi.nlm.nih.gov/pmc/blobs/7230/9091225/d8f33ba0a320/41467_2022_30190_Fig6_HTML.jpg
https://cdn.ncbi.nlm.nih.gov/pmc/blobs/7230/9091225/7ad48b6936d8/41467_2022_30190_Fig7_HTML.jpg

相似文献

1
Long-read sequencing unveils high-resolution HPV integration and its oncogenic progression in cervical cancer.长读测序揭示了宫颈癌中 HPV 整合的高分辨率及其致癌进展。
Nat Commun. 2022 May 10;13(1):2563. doi: 10.1038/s41467-022-30190-1.
2
HPV oncogenes expressed from only one of multiple integrated HPV DNA copies drive clonal cell expansion in cervical cancer.HPV 癌基因仅从多个整合的 HPV DNA 拷贝中的一个表达,驱动宫颈癌中的克隆细胞扩增。
mBio. 2024 May 8;15(5):e0072924. doi: 10.1128/mbio.00729-24. Epub 2024 Apr 16.
3
Virus transcript levels and cell growth rates after naturally occurring HPV16 integration events in basal cervical keratinocytes.基底宫颈角质形成细胞中自然发生的人乳头瘤病毒16型(HPV16)整合事件后的病毒转录水平和细胞生长速率。
J Pathol. 2014 Jul;233(3):281-93. doi: 10.1002/path.4358. Epub 2014 May 21.
4
Multi-omics data reveals novel impacts of human papillomavirus integration on the epigenomic and transcriptomic signatures of cervical tumorigenesis.多组学数据揭示了人乳头瘤病毒整合对宫颈癌发生的表观基因组和转录组特征的新影响。
J Med Virol. 2023 May;95(5):e28789. doi: 10.1002/jmv.28789.
5
Comprehensive mapping of the human papillomavirus (HPV) DNA integration sites in cervical carcinomas by HPV capture technology.利用人乳头瘤病毒(HPV)捕获技术对宫颈癌中人乳头瘤病毒(HPV)DNA整合位点进行全面定位。
Oncotarget. 2016 Feb 2;7(5):5852-64. doi: 10.18632/oncotarget.6809.
6
Long-read sequencing reveals the structural complexity of genomic integration of HPV DNA in cervical cancer cell lines.长读测序揭示了 HPV DNA 在宫颈癌细胞系中基因组整合的结构复杂性。
BMC Genomics. 2024 Feb 20;25(1):198. doi: 10.1186/s12864-024-10101-y.
7
Long-read sequencing reveals oncogenic mechanism of HPV-human fusion transcripts in cervical cancer.长读长测序揭示宫颈癌中HPV-人融合转录本的致癌机制。
Transl Res. 2023 Mar;253:80-94. doi: 10.1016/j.trsl.2022.09.004. Epub 2022 Oct 9.
8
Identification of transcriptionally-active human papillomavirus integrants through nanopore sequencing reveals viable targets for gene therapy against cervical cancer.通过纳米孔测序鉴定转录活性的人乳头瘤病毒整合子,为宫颈癌的基因治疗提供可行的靶点。
J Med Virol. 2024 Jun;96(6):e29769. doi: 10.1002/jmv.29769.
9
Integration of human papillomavirus type 16 into the human genome correlates with a selective growth advantage of cells.人乳头瘤病毒16型整合入人类基因组与细胞的选择性生长优势相关。
J Virol. 1995 May;69(5):2989-97. doi: 10.1128/JVI.69.5.2989-2997.1995.
10
Physical status and expression of HPV genes in cervical cancers.宫颈癌中HPV基因的物理状态与表达
Gynecol Oncol. 1997 Apr;65(1):121-9. doi: 10.1006/gyno.1996.4596.

引用本文的文献

1
Precise identification of viral-host integration events in HPV-positive cervical cancers by targeted long-read sequencing.通过靶向长读长测序精确鉴定人乳头瘤病毒(HPV)阳性宫颈癌中的病毒-宿主整合事件
Tumour Virus Res. 2025 Jul 17;20:200325. doi: 10.1016/j.tvr.2025.200325.
2
Generation of a spontaneous murine HPV + oral cancer model with site-specific oncogene insertion using CRISPR-SONIC.利用CRISPR-SONIC构建具有位点特异性癌基因插入的自发性小鼠HPV阳性口腔癌模型。
Cell Biosci. 2025 Jun 18;15(1):84. doi: 10.1186/s13578-025-01427-5.
3
Lymphatic dissemination of HPV-positive oropharyngeal squamous cell carcinoma: underlying mechanisms and treatment innovations.

本文引用的文献

1
Integrated analysis of virus and host transcriptomes in cervical cancer in Asian and Western populations.亚洲和西方人群宫颈癌中病毒与宿主转录组的综合分析。
Genomics. 2021 May;113(3):1554-1564. doi: 10.1016/j.ygeno.2021.03.029. Epub 2021 Mar 27.
2
Global Cancer Statistics 2020: GLOBOCAN Estimates of Incidence and Mortality Worldwide for 36 Cancers in 185 Countries.《全球癌症统计数据 2020:全球 185 个国家和地区 36 种癌症的发病率和死亡率估计》。
CA Cancer J Clin. 2021 May;71(3):209-249. doi: 10.3322/caac.21660. Epub 2021 Feb 4.
3
Human papilloma virus (HPV) integration signature in Cervical Cancer: identification of MACROD2 gene as HPV hot spot integration site.
人乳头瘤病毒阳性口咽鳞状细胞癌的淋巴道播散:潜在机制与治疗创新
Front Immunol. 2025 Jun 2;16:1601572. doi: 10.3389/fimmu.2025.1601572. eCollection 2025.
4
Novel Avenues for the Detection of Cancer-Associated Viral Genome Integrations Using Long-Read Sequencing Technologies.利用长读长测序技术检测癌症相关病毒基因组整合的新途径
Cancers (Basel). 2025 May 22;17(11):1740. doi: 10.3390/cancers17111740.
5
Human papillomavirus infection and screening strategies.人乳头瘤病毒感染与筛查策略
World J Clin Oncol. 2025 May 24;16(5):105055. doi: 10.5306/wjco.v16.i5.105055.
6
Severus detects somatic structural variation and complex rearrangements in cancer genomes using long-read sequencing.西弗勒斯使用长读长测序技术检测癌症基因组中的体细胞结构变异和复杂重排。
Nat Biotechnol. 2025 Apr 4. doi: 10.1038/s41587-025-02618-8.
7
RNApysoforms: fast rendering interactive visualization of RNA isoform structure and expression in Python.RNA异构体:在Python中快速呈现RNA异构体结构和表达的交互式可视化。
Bioinform Adv. 2025 Mar 14;5(1):vbaf057. doi: 10.1093/bioadv/vbaf057. eCollection 2025.
8
Deep Learning-Enhanced Hand-Driven Microfluidic Chip for Multiplexed Nucleic Acid Detection Based on RPA/CRISPR.基于RPA/CRISPR的深度学习增强型手动驱动微流控芯片用于多重核酸检测
Adv Sci (Weinh). 2025 Jun;12(21):e2414918. doi: 10.1002/advs.202414918. Epub 2025 Mar 31.
9
Viral Appropriation of Specificity Protein 1 (Sp1): The Role of Sp1 in Human Retro- and DNA Viruses in Promoter Activation and Beyond.病毒对特异性蛋白1(Sp1)的利用:Sp1在人类逆转录病毒和DNA病毒启动子激活及其他方面的作用
Viruses. 2025 Feb 20;17(3):295. doi: 10.3390/v17030295.
10
Unraveling the hidden complexity of cancer through long-read sequencing.通过长读长测序揭示癌症隐藏的复杂性。
Genome Res. 2025 Apr 14;35(4):599-620. doi: 10.1101/gr.280041.124.
人乳头瘤病毒(HPV)在宫颈癌中的整合特征:MACROD2 基因作为 HPV 热点整合位点的鉴定。
Br J Cancer. 2021 Feb;124(4):777-785. doi: 10.1038/s41416-020-01153-4. Epub 2020 Nov 16.
4
HPV-CCDC106 integration alters local chromosome architecture and hijacks an enhancer by three-dimensional genome structure remodeling in cervical cancer.HPV-CCDC106 整合通过宫颈癌的三维基因组结构重塑改变局部染色体结构并劫持增强子。
J Genet Genomics. 2020 Aug;47(8):437-450. doi: 10.1016/j.jgg.2020.05.006. Epub 2020 Jun 11.
5
Patterns of somatic structural variation in human cancer genomes.人类癌症基因组中体结构变异的模式。
Nature. 2020 Feb;578(7793):112-121. doi: 10.1038/s41586-019-1913-9. Epub 2020 Feb 5.
6
Transcriptome assembly from long-read RNA-seq alignments with StringTie2.基于长读 RNA-seq 比对的转录组组装与 StringTie2。
Genome Biol. 2019 Dec 16;20(1):278. doi: 10.1186/s13059-019-1910-1.
7
High-resolution copy number analysis of clear cell endometrial carcinoma.透明细胞子宫内膜癌的高分辨率拷贝数分析
Cancer Genet. 2020 Jan;240:5-14. doi: 10.1016/j.cancergen.2019.10.005. Epub 2019 Oct 21.
8
Graph-based genome alignment and genotyping with HISAT2 and HISAT-genotype.基于图的基因组比对和基因分型与 HISAT2 和 HISAT-genotype。
Nat Biotechnol. 2019 Aug;37(8):907-915. doi: 10.1038/s41587-019-0201-4. Epub 2019 Aug 2.
9
Modeling double strand break susceptibility to interrogate structural variation in cancer.建模双链断裂易感性,以探究癌症中的结构变异。
Genome Biol. 2019 Feb 8;20(1):28. doi: 10.1186/s13059-019-1635-1.
10
Characteristic of HPV Integration in the Genome and Transcriptome of Cervical Cancer Tissues.人乳头瘤病毒整合在宫颈癌组织基因组和转录组中的特征。
Biomed Res Int. 2018 Jun 19;2018:6242173. doi: 10.1155/2018/6242173. eCollection 2018.