Monash Institute of Pharmaceutical Sciences, Monash University, Parkville, Victoria, Australia.
Nat Commun. 2022 Oct 12;13(1):6023. doi: 10.1038/s41467-022-33348-z.
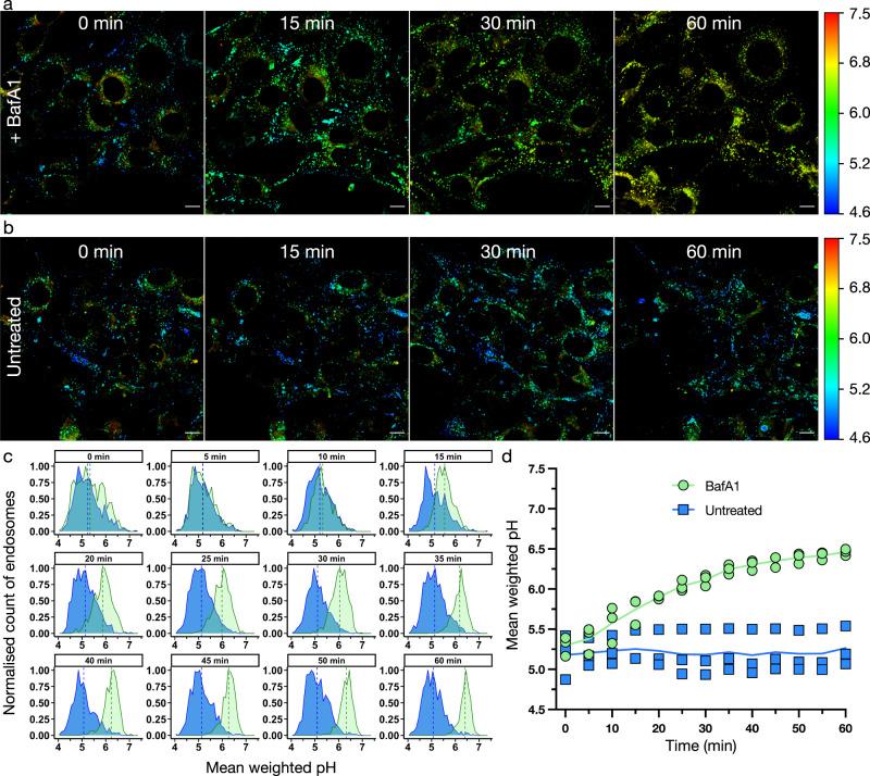
Changes in sub-cellular pH play a key role in metabolism, membrane transport, and triggering cargo release from therapeutic delivery systems. Most methods to measure pH rely on intensity changes of pH sensitive fluorophores, however, these measurements are hampered by high uncertainty in the inferred pH and the need for multiple fluorophores. To address this, here we combine pH dependant fluorescent lifetime imaging microscopy (pHLIM) with deep learning to accurately quantify sub-cellular pH in individual vesicles. We engineer the pH sensitive protein mApple to localise in the cytosol, endosomes, and lysosomes, and demonstrate that pHLIM can rapidly detect pH changes induced by drugs such as bafilomycin A1 and chloroquine. We also demonstrate that polyethylenimine (a common transfection reagent) does not exhibit a proton sponge effect and had no measurable impact on the pH of endocytic vesicles. pHLIM is a simple and quantitative method that will help to understand drug action and disease progression.
亚细胞 pH 值的变化在代谢、膜转运和触发治疗性递药系统中货物释放方面起着关键作用。大多数测量 pH 值的方法都依赖于对 pH 值敏感的荧光团的强度变化,然而,这些测量受到推断 pH 值的高度不确定性和对多个荧光团的需求的阻碍。为了解决这个问题,我们在这里将依赖于 pH 值的荧光寿命成像显微镜 (pHLIM) 与深度学习相结合,以准确量化单个囊泡中的亚细胞 pH 值。我们设计了 pH 敏感蛋白 mApple 使其定位于细胞质、内体和溶酶体中,并证明 pHLIM 可以快速检测到巴佛洛霉素 A1 和氯喹等药物引起的 pH 值变化。我们还证明聚乙二胺(一种常见的转染试剂)没有质子海绵效应,对内吞囊泡的 pH 值没有可测量的影响。pHLIM 是一种简单且定量的方法,将有助于了解药物作用和疾病进展。