• 文献检索
  • 文档翻译
  • 深度研究
  • 学术资讯
  • Suppr Zotero 插件Zotero 插件
  • 邀请有礼
  • 套餐&价格
  • 历史记录
应用&插件
Suppr Zotero 插件Zotero 插件浏览器插件Mac 客户端Windows 客户端微信小程序
定价
高级版会员购买积分包购买API积分包
服务
文献检索文档翻译深度研究API 文档MCP 服务
关于我们
关于 Suppr公司介绍联系我们用户协议隐私条款
关注我们

Suppr 超能文献

核心技术专利:CN118964589B侵权必究
粤ICP备2023148730 号-1Suppr @ 2026

文献检索

告别复杂PubMed语法,用中文像聊天一样搜索,搜遍4000万医学文献。AI智能推荐,让科研检索更轻松。

立即免费搜索

文件翻译

保留排版,准确专业,支持PDF/Word/PPT等文件格式,支持 12+语言互译。

免费翻译文档

深度研究

AI帮你快速写综述,25分钟生成高质量综述,智能提取关键信息,辅助科研写作。

立即免费体验

基于网络药理学和实验评价探究扶正养心方的心脏保护作用

Investigating the cardioprotective effects of Fuzheng Yangxin recipe based on network pharmacology and experimental evaluation.

作者信息

Wang Anzhu, Zhao Wei, Yan Kaituo, Guo Lijun, Gao Feng, Chen Jingjing, Wang Yifei, Ma Xiaochang

机构信息

Xiyuan Hospital, China Academy of Chinese Medical Sciences, Beijing, China.

Graduate School, China Academy of Chinese Medical Sciences, Beijing, China.

出版信息

Front Pharmacol. 2022 Sep 26;13:1004929. doi: 10.3389/fphar.2022.1004929. eCollection 2022.

DOI:10.3389/fphar.2022.1004929
PMID:36225565
原文链接:https://pmc.ncbi.nlm.nih.gov/articles/PMC9549113/
Abstract

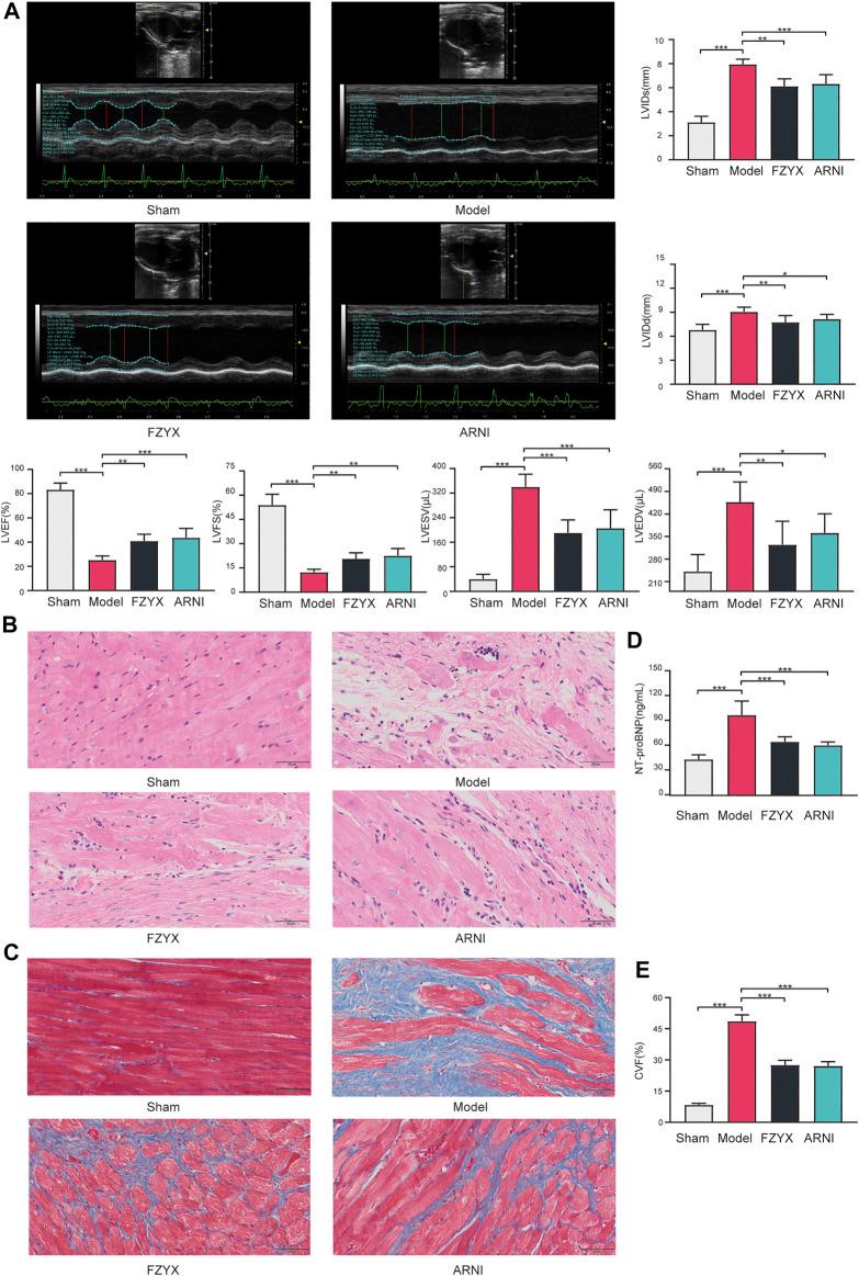
Under Chinese medicine theory guidance, Fuzheng Yangxin Recipe (FZYX) is clinically effective for the treatment of heart failure (HF) caused by ischemic heart disease (IHD). This study aimed to investigate the mechanism of the myocardial protective effects of FZYX on HF. The Gene expression omnibus database was used to identify differential genes of the IHD subtype. Through network pharmacological methods, the targets of the active components of FZYX were obtained. We also constructed IHD-induced HF model rats by ligating the left anterior descending coronary artery. Echocardiography, pathological section staining, enzyme-linked immunosorbent assay, western blotting, immunohistochemistry, and quantitative real-time PCR analyses were performed to verify the protective effects of FZYX on the myocardium. We identified 53 active components and 37 potential targets of FZYX associated with the IHD subtype. Signal transducer and activator of transcription 3 (STAT3) is a key protein in the protein-protein interaction (PPI) network. A total of 146 biological processes, 10 cellular components and 40 molecular function subcategories were identified by Gene Ontology (GO) enrichment analysis, and 18 signalling pathways, including apoptosis, were identified by Kyoto Encyclopedia of Genes and Genomes (KEGG) enrichment analysis. experiments showed that FZYX significantly inhibited cardiomyocyte apoptosis, promoted the expression and phosphorylation of STAT3, and improved cardiac function. FZXY improves cardiac function and protects cardiomyocytes from injury via multi-component, multi-target and multi-pathway action, especially its possible role in regulating STAT3 expression and anti-apoptotic effect.

摘要

在中医理论指导下,扶正养心方(FZYX)在临床上对治疗缺血性心脏病(IHD)所致心力衰竭(HF)有效。本研究旨在探讨扶正养心方对HF心肌保护作用的机制。利用基因表达综合数据库鉴定IHD亚型的差异基因。通过网络药理学方法,获得扶正养心方活性成分的靶点。我们还通过结扎左冠状动脉前降支构建IHD诱导的HF模型大鼠。采用超声心动图、病理切片染色、酶联免疫吸附测定、蛋白质免疫印迹法、免疫组织化学和定量实时聚合酶链反应分析来验证扶正养心方对心肌的保护作用。我们鉴定出与IHD亚型相关的扶正养心方的53种活性成分和37个潜在靶点。信号转导和转录激活因子3(STAT3)是蛋白质-蛋白质相互作用(PPI)网络中的关键蛋白。通过基因本体论(GO)富集分析鉴定出总共146个生物学过程、10个细胞成分和40个分子功能亚类,并通过京都基因与基因组百科全书(KEGG)富集分析鉴定出包括凋亡在内的18条信号通路。实验表明,扶正养心方显著抑制心肌细胞凋亡,促进STAT3的表达和磷酸化,并改善心脏功能。扶正养心方通过多成分、多靶点和多途径作用改善心脏功能并保护心肌细胞免受损伤,尤其是其在调节STAT3表达和抗凋亡作用方面的可能作用。

https://cdn.ncbi.nlm.nih.gov/pmc/blobs/0c37/9549113/869d4808077b/fphar-13-1004929-g007.jpg
https://cdn.ncbi.nlm.nih.gov/pmc/blobs/0c37/9549113/8de6ecdb8a9b/fphar-13-1004929-g001.jpg
https://cdn.ncbi.nlm.nih.gov/pmc/blobs/0c37/9549113/2d11ae744596/fphar-13-1004929-g002.jpg
https://cdn.ncbi.nlm.nih.gov/pmc/blobs/0c37/9549113/caccf959f0d9/fphar-13-1004929-g003.jpg
https://cdn.ncbi.nlm.nih.gov/pmc/blobs/0c37/9549113/f2b5932e48aa/fphar-13-1004929-g004.jpg
https://cdn.ncbi.nlm.nih.gov/pmc/blobs/0c37/9549113/b0a573d36af3/fphar-13-1004929-g005.jpg
https://cdn.ncbi.nlm.nih.gov/pmc/blobs/0c37/9549113/260c6fe706e8/fphar-13-1004929-g006.jpg
https://cdn.ncbi.nlm.nih.gov/pmc/blobs/0c37/9549113/869d4808077b/fphar-13-1004929-g007.jpg
https://cdn.ncbi.nlm.nih.gov/pmc/blobs/0c37/9549113/8de6ecdb8a9b/fphar-13-1004929-g001.jpg
https://cdn.ncbi.nlm.nih.gov/pmc/blobs/0c37/9549113/2d11ae744596/fphar-13-1004929-g002.jpg
https://cdn.ncbi.nlm.nih.gov/pmc/blobs/0c37/9549113/caccf959f0d9/fphar-13-1004929-g003.jpg
https://cdn.ncbi.nlm.nih.gov/pmc/blobs/0c37/9549113/f2b5932e48aa/fphar-13-1004929-g004.jpg
https://cdn.ncbi.nlm.nih.gov/pmc/blobs/0c37/9549113/b0a573d36af3/fphar-13-1004929-g005.jpg
https://cdn.ncbi.nlm.nih.gov/pmc/blobs/0c37/9549113/260c6fe706e8/fphar-13-1004929-g006.jpg
https://cdn.ncbi.nlm.nih.gov/pmc/blobs/0c37/9549113/869d4808077b/fphar-13-1004929-g007.jpg

相似文献

1
Investigating the cardioprotective effects of Fuzheng Yangxin recipe based on network pharmacology and experimental evaluation.基于网络药理学和实验评价探究扶正养心方的心脏保护作用
Front Pharmacol. 2022 Sep 26;13:1004929. doi: 10.3389/fphar.2022.1004929. eCollection 2022.
2
Integrating network pharmacology and experimental evidence to decipher the cardioprotective mechanism of Yiqihuoxue decoction in rats after myocardial infarction.整合网络药理学和实验证据解析益气血汤在心肌梗死后大鼠心脏保护中的作用机制。
J Ethnopharmacol. 2021 Oct 28;279:114062. doi: 10.1016/j.jep.2021.114062. Epub 2021 Mar 23.
3
Erianin, the main active ingredient of Dendrobium chrysotoxum Lindl, inhibits precancerous lesions of gastric cancer (PLGC) through suppression of the HRAS-PI3K-AKT signaling pathway as revealed by network pharmacology and in vitro experimental verification.铁皮石斛中的主要活性成分鼓槌石斛碱通过网络药理学和体外实验验证,通过抑制 HRAS-PI3K-AKT 信号通路抑制胃癌前病变(PLGC)。
J Ethnopharmacol. 2021 Oct 28;279:114399. doi: 10.1016/j.jep.2021.114399. Epub 2021 Jul 8.
4
[Mechanism of Carthami Flos and Lepidii Semen drug pair in inhibition of myocardial fibrosis by improving cardiac microenvironment based on network pharmacology and animal experiment].基于网络药理学和动物实验探讨红花与葶苈子药对通过改善心脏微环境抑制心肌纤维化的机制
Zhongguo Zhong Yao Za Zhi. 2022 Feb;47(3):753-763. doi: 10.19540/j.cnki.cjcmm.20210929.401.
5
Mechanism of Yangxin Tongmai Decoction in the Treatment of Coronary Heart Disease with Blood Stasis Syndrome Based on Network Pharmacology and Molecular Docking.基于网络药理学和分子对接探讨养心通脉方治疗冠心病血瘀证的作用机制
Evid Based Complement Alternat Med. 2022 Sep 30;2022:4692217. doi: 10.1155/2022/4692217. eCollection 2022.
6
Study on the regulatory mechanism and experimental verification of icariin for the treatment of ovarian cancer based on network pharmacology.基于网络药理学的淫羊藿苷治疗卵巢癌的调控机制及实验验证研究。
J Ethnopharmacol. 2020 Nov 15;262:113189. doi: 10.1016/j.jep.2020.113189. Epub 2020 Jul 28.
7
Exploration of the mechanism of Zisheng Shenqi decoction against gout arthritis using network pharmacology.基于网络药理学探讨自圣神奇汤治疗痛风性关节炎的作用机制。
Comput Biol Chem. 2021 Feb;90:107358. doi: 10.1016/j.compbiolchem.2020.107358. Epub 2020 Aug 8.
8
Network Pharmacology-Based Investigation and Experimental Exploration of the Antiapoptotic Mechanism of Colchicine on Myocardial Ischemia Reperfusion Injury.基于网络药理学的秋水仙碱对心肌缺血再灌注损伤抗凋亡机制的研究与实验探索
Front Pharmacol. 2021 Dec 16;12:804030. doi: 10.3389/fphar.2021.804030. eCollection 2021.
9
Network pharmacology and molecular docking study on the mechanism of colorectal cancer treatment using Xiao-Chai-Hu-Tang.基于网络药理学和分子对接研究小柴胡汤治疗结直肠癌的作用机制。
PLoS One. 2021 Jun 14;16(6):e0252508. doi: 10.1371/journal.pone.0252508. eCollection 2021.
10
Virtual screening of the multi-gene regulatory molecular mechanism of Si-Wu-tang against non-triple-negative breast cancer based on network pharmacology combined with experimental validation.基于网络药理学结合实验验证的四物汤防治非三阴性乳腺癌多基因调控分子机制的虚拟筛选。
J Ethnopharmacol. 2021 Apr 6;269:113696. doi: 10.1016/j.jep.2020.113696. Epub 2020 Dec 26.

引用本文的文献

1
A multi-center, randomized, double-blind, placebo-controlled trial to evaluate the efficacy and safety of Fuzheng Yangxin Granule in treating heart failure with preserved ejection fraction (Qi-Yin deficiency and blood stasis syndrome): study protocol.一项多中心、随机、双盲、安慰剂对照试验,以评估扶正养心颗粒治疗射血分数保留的心力衰竭(气阴两虚兼血瘀证)的有效性和安全性:研究方案。
Front Cardiovasc Med. 2025 Apr 29;12:1514181. doi: 10.3389/fcvm.2025.1514181. eCollection 2025.
2
Molecular remodeling in comorbidities associated with heart failure: a current update.与心力衰竭相关的合并症中的分子重构:最新进展。
Mol Biol Rep. 2024 Oct 26;51(1):1092. doi: 10.1007/s11033-024-10024-7.

本文引用的文献

1
2021 ESC Guidelines for the diagnosis and treatment of acute and chronic heart failure.2021年欧洲心脏病学会急性和慢性心力衰竭诊断与治疗指南。
Eur Heart J. 2021 Sep 21;42(36):3599-3726. doi: 10.1093/eurheartj/ehab368.
2
In vivo and in vitro protective effects of the Wuzi Yanzong pill against experimental spermatogenesis disorder by promoting germ cell proliferation and suppressing apoptosis.五子衍宗丸促进生精细胞增殖、抑制细胞凋亡对实验性生精障碍的体内外保护作用
J Ethnopharmacol. 2021 Nov 15;280:114443. doi: 10.1016/j.jep.2021.114443. Epub 2021 Jul 21.
3
The Therapeutic Effects and Mechanisms of Salidroside on Cardiovascular and Metabolic Diseases: An Updated Review.
红景天苷治疗心血管和代谢疾病的作用及机制:最新综述。
Chem Biodivers. 2021 Jul;18(7):e2100033. doi: 10.1002/cbdv.202100033. Epub 2021 Jun 8.
4
Quercetin Improves Cardiomyocyte Vulnerability to Hypoxia by Regulating SIRT1/TMBIM6-Related Mitophagy and Endoplasmic Reticulum Stress.槲皮素通过调节 SIRT1/TMBIM6 相关的线粒体自噬和内质网应激来改善心肌细胞对缺氧的易损性。
Oxid Med Cell Longev. 2021 Mar 29;2021:5529913. doi: 10.1155/2021/5529913. eCollection 2021.
5
Ferulic Acid Ameliorates Isoproterenol-Induced Heart Failure by Decreasing Oxidative Stress and Inhibiting Cardiocyte Apoptosis via Activating Nrf2 Signaling Pathway in Rats.阿魏酸通过激活 Nrf2 信号通路减轻异丙肾上腺素诱导的大鼠心力衰竭,减少氧化应激和抑制心肌细胞凋亡。
Biol Pharm Bull. 2021;44(3):396-403. doi: 10.1248/bpb.b20-00783.
6
The Multifaced Role of STAT3 in Cancer and Its Implication for Anticancer Therapy.STAT3 在癌症中的多面角色及其对癌症治疗的意义。
Int J Mol Sci. 2021 Jan 9;22(2):603. doi: 10.3390/ijms22020603.
7
Mitochondrial quality surveillance as a therapeutic target in myocardial infarction.线粒体质量监测作为心肌梗死的治疗靶点
Acta Physiol (Oxf). 2021 Mar;231(3):e13590. doi: 10.1111/apha.13590. Epub 2020 Dec 16.
8
RCSB Protein Data Bank: powerful new tools for exploring 3D structures of biological macromolecules for basic and applied research and education in fundamental biology, biomedicine, biotechnology, bioengineering and energy sciences.RCSB 蛋白质数据库:用于基础生物学、生物医学、生物技术、生物工程和能源科学等领域的基础研究、应用研究和教育中探索生物大分子三维结构的强大新工具。
Nucleic Acids Res. 2021 Jan 8;49(D1):D437-D451. doi: 10.1093/nar/gkaa1038.
9
MiR-21 mediates the protection of kaempferol against hypoxia/reoxygenation-induced cardiomyocyte injury via promoting Notch1/PTEN/AKT signaling pathway.miR-21 通过促进 Notch1/PTEN/AKT 信号通路介导山奈酚对低氧/复氧诱导的心肌细胞损伤的保护作用。
PLoS One. 2020 Nov 5;15(11):e0241007. doi: 10.1371/journal.pone.0241007. eCollection 2020.
10
Improves Cardiac Function through Regulating Energy Metabolism via HIF-1-Dependent and Independent Mechanisms in Heart Failure Rats after Acute Myocardial Infarction.通过 HIF-1 依赖性和非依赖性机制改善急性心肌梗死后心力衰竭大鼠的心脏功能,调节能量代谢。
Biomed Res Int. 2020 Jun 12;2020:1276195. doi: 10.1155/2020/1276195. eCollection 2020.