Department of Infectious Diseases, University of Georgia, Athens, GA, USA.
Department of Cell Biology, University of Georgia, Athens, GA, USA.
Inflammation. 2023 Feb;46(1):322-341. doi: 10.1007/s10753-022-01736-8. Epub 2022 Oct 13.
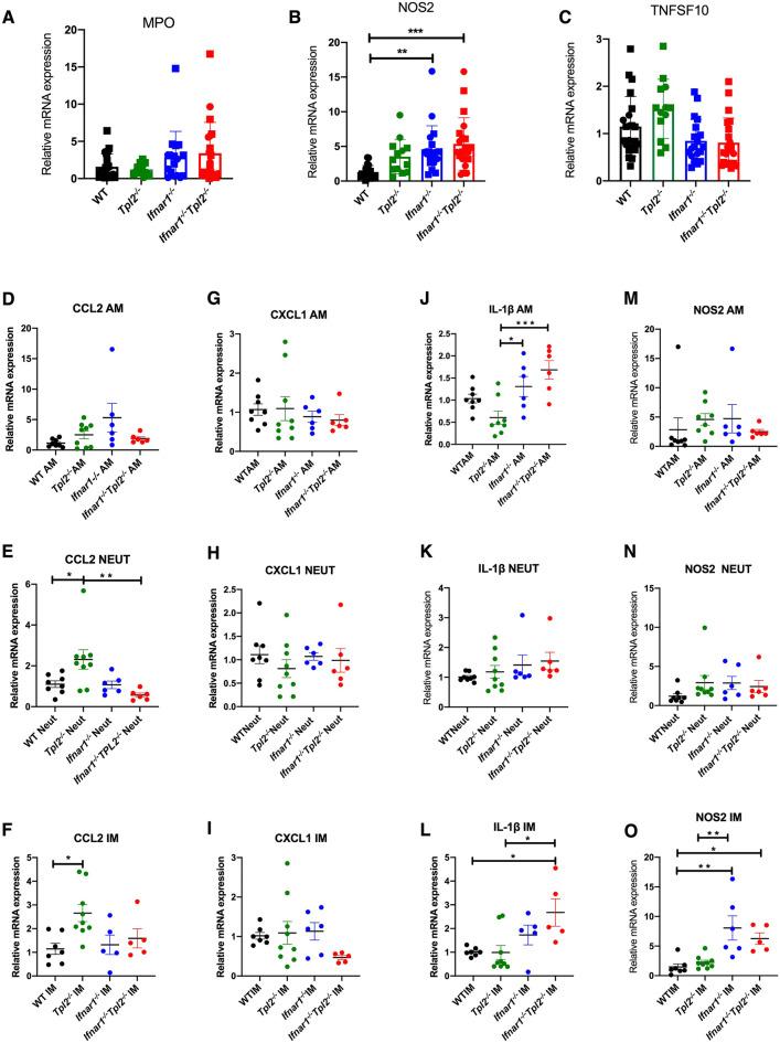
The most prominent host response to viral infection is the production of type 1 interferons (T1 IFNs). One host regulator of the T1 IFNs is the serine-threonine kinase, tumor progression locus 2 (TPL2). We have previously demonstrated that Tpl2 mice succumb to infection with a low-pathogenicity influenza A strain (x31), in association with with increased pulmonary levels of interferon-β (IFN-β), chemokine CCL2, and excessive monocyte and neutrophil pulmonary infiltration. TPL2-dependent overexpression of IFN-β has been implicated in enhanced susceptibility to Mycobacterium tuberculosis; therefore, we examined the role of T1 IFNs in susceptibility of Tpl2 mice to influenza. CCL2 overexpression and monocyte recruitment were normalized in Ifnar1Tpl2 mice, confirming that TPL2 constrains inflammatory monocyte recruitment via inhibition of the T1 IFN/CCL2 axis. Unexpectedly, excessive neutrophil recruitment in Ifnar1 strains was further exacerbated by simultaneous TPL2 genetic ablation in Ifnar1Tpl2 by 7 dpi, accompanied by overexpression of neutrophil-regulating cytokines, CXCL1 and IFN-λ. Collectively, our data suggest that TPL2 and T1 IFNs synergize to inhibit neutrophil recruitment. However, treatment with the neutrophil-depleting anti-Ly6G antibody showed only a modest improvement in disease. Analysis of sorted innate immune populations revealed redundant expression of inflammatory mediators among neutrophils, inflammatory monocytes and alveolar macrophages. These findings suggest that targeting a single cell type or mediator may be inadequate to control severe disease characterized by a mixed inflammatory exudate. Future studies will consider TPL2-regulated pathways as potential predictors of severe influenza progression as well as investigate novel methods to modulate TPL2 function during viral infection.
宿主对病毒感染最显著的反应是产生 1 型干扰素(T1 IFN)。T1 IFN 的一个宿主调节剂是丝氨酸-苏氨酸激酶肿瘤进展基因座 2(TPL2)。我们之前的研究表明,Tpl2 小鼠在感染低致病性流感 A 株(x31)时会死亡,同时伴有肺干扰素-β(IFN-β)、趋化因子 CCL2 水平升高和单核细胞和中性粒细胞过度浸润。TPL2 依赖性 IFN-β 的过表达与对结核分枝杆菌的易感性增强有关;因此,我们研究了 T1 IFN 在 Tpl2 小鼠对流感易感性中的作用。Ifnar1Tpl2 小鼠中 CCL2 的过表达和单核细胞募集得到了正常化,这证实了 TPL2 通过抑制 T1 IFN/CCL2 轴来限制炎症性单核细胞募集。出乎意料的是,在 Ifnar1Tpl2 中同时遗传消融 TPL2,会在 Ifnar1 株中进一步加剧 7 dpi 时过度的中性粒细胞募集,伴随着中性粒细胞调节细胞因子 CXCL1 和 IFN-λ 的过表达。总的来说,我们的数据表明 TPL2 和 T1 IFN 协同抑制中性粒细胞募集。然而,用中性粒细胞耗竭的抗 Ly6G 抗体治疗仅使疾病有适度改善。对分选的固有免疫细胞群的分析表明,炎症性单核细胞和肺泡巨噬细胞中存在炎症介质的冗余表达。这些发现表明,针对单一细胞类型或介质可能不足以控制以混合炎症渗出为特征的严重疾病。未来的研究将考虑 TPL2 调节的途径作为严重流感进展的潜在预测因子,并研究在病毒感染期间调节 TPL2 功能的新方法。