Institute of Interdisciplinary Research, Institut de Recherche Interdisciplinaire en Biologie Humaine et Moléculaire (IRIBHM), Free University of Brussels, Brussels, Belgium.
Institute for Cardio-vascular Prevention, Ludwig-Maximilians-Universität (LMU), Munich, Germany.
Front Immunol. 2022 Sep 28;13:1006934. doi: 10.3389/fimmu.2022.1006934. eCollection 2022.
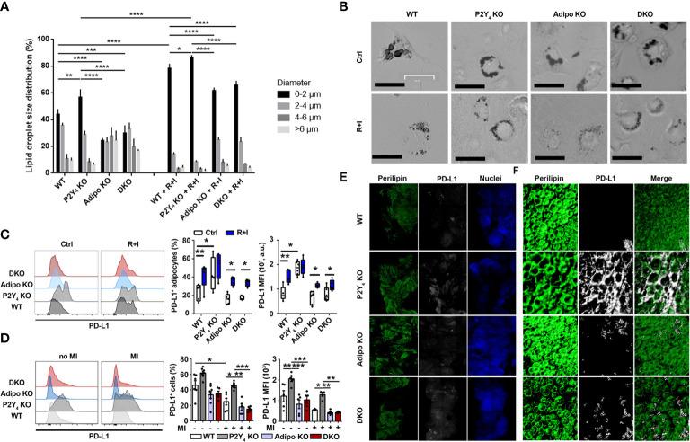
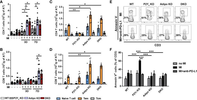
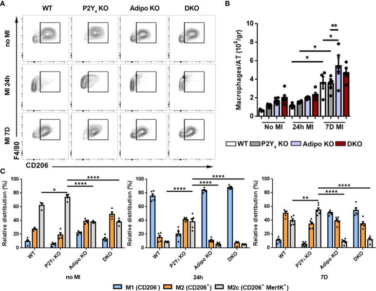
A better understanding of the immune function of pericardial adipose tissue is essential to adapt treatments after myocardial infarction. We showed previously that inactivation of mouse P2Y nucleotide receptor induces adiponectin overexpression and protection against myocardial infarction. We investigated here the inflammatory state of pericardial adipose tissue in ischemic P2Y-deficient mice. We demonstrated that P2Y-deficient mice displayed adipocyte beiging with increased PD-L1 expression and a higher number of regulatory leukocytes in their pericardial adipose tissue after left anterior descending artery ligation, compared to wild type mice. Effectively, a higher level of anti-inflammatory M2c macrophages and regulatory T cells was observed in pericardial adipose tissue of P2Y KO mice and correlated with reduced post-ischemic expansion of fat-associated lymphoid clusters. Interestingly, the anti-inflammatory effects observed in P2Y KO mice, were no more observed in P2Y/adiponectin double KO ischemic mice. Finally, the reduction of T cell infiltration and cardiac fibrosis observed in P2Y-deficient heart was lost after injection of anti-PD-L1 blocking antibody in ischemic mice. The present study defines P2Y as a regulator of PD-L1 and adiponectin, and as a potential target for anti-inflammatory therapies to improve myocardial infarction outcome. The combined effect of P2Y loss on adipocyte beiging and regulatory leukocyte increase highlights this nucleotide receptor as an important player in post-ischemic cardiac response.
更好地了解心包脂肪组织的免疫功能对于适应心肌梗死后的治疗至关重要。我们之前曾表明,敲除小鼠 P2Y 核苷酸受体可诱导脂联素过表达并预防心肌梗死。在这里,我们研究了缺血性 P2Y 缺陷小鼠的心包脂肪组织的炎症状态。我们证明,与野生型小鼠相比,左前降支结扎后,P2Y 缺陷小鼠的心包脂肪组织中出现脂肪细胞米色化,PD-L1 表达增加,调节性白细胞数量增加。实际上,在 P2Y KO 小鼠的心包脂肪组织中观察到更高水平的抗炎 M2c 巨噬细胞和调节性 T 细胞,并且与缺血后脂肪相关淋巴簇的扩张减少相关。有趣的是,在 P2Y/脂联素双 KO 缺血小鼠中,不再观察到 P2Y KO 小鼠中观察到的抗炎作用。最后,在心包脂肪组织中观察到的 T 细胞浸润和心脏纤维化减少在缺血小鼠中注射抗 PD-L1 阻断抗体后消失。本研究将 P2Y 定义为 PD-L1 和脂联素的调节剂,以及改善心肌梗死后结果的抗炎治疗的潜在靶点。P2Y 缺失对脂肪细胞米色化和调节性白细胞增加的综合影响突出了该核苷酸受体在缺血后心脏反应中的重要作用。