Suppr超能文献

铜死亡调控因子相关模式与免疫浸润特征相关,并构建铜死亡相关特征以指导免疫治疗。

Cuproptosis regulator-mediated patterns associated with immune infiltration features and construction of cuproptosis-related signatures to guide immunotherapy.

机构信息

Department of Oncology, Affiliated Hospital of Qingdao University, Qingdao, China.

Shandong Cancer Hospital and Institute, Shandong First Medical University and Shandong Academy of Medical Sciences, Jinan, China.

出版信息

Front Immunol. 2022 Sep 29;13:945516. doi: 10.3389/fimmu.2022.945516. eCollection 2022.

Abstract

BACKGROUND

Liver hepatocellular carcinoma (HCC) is a prevalent cancer that lacks a sufficiently efficient approach to guide immunotherapy. Additionally, cuproptosis is a recently identified regulated cell death program that is triggered by copper ionophores. However, its possible significance in tumor immune cell infiltration is still unclear.

METHODS

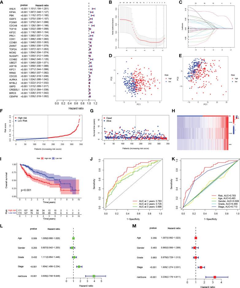
Cuproptosis subtypes in HCC were identified using unsupervised consensus cluster analysis based on 10 cuproptosis regulators expressions, and a cuproptosis-related risk signature was generated using univariate and LASSO Cox regression and validated using the ICGC data. Moreover, the relationship between signature and tumor immune microenvironment (TME) was studied through tumor immunotherapy responsiveness, immune cell infiltration, and tumor stem cell analysis. Finally, clinical specimens were analyzed using immunohistochemistry to verify the expression of the three genes in the signature.

RESULTS

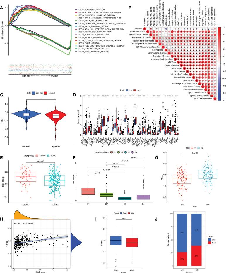
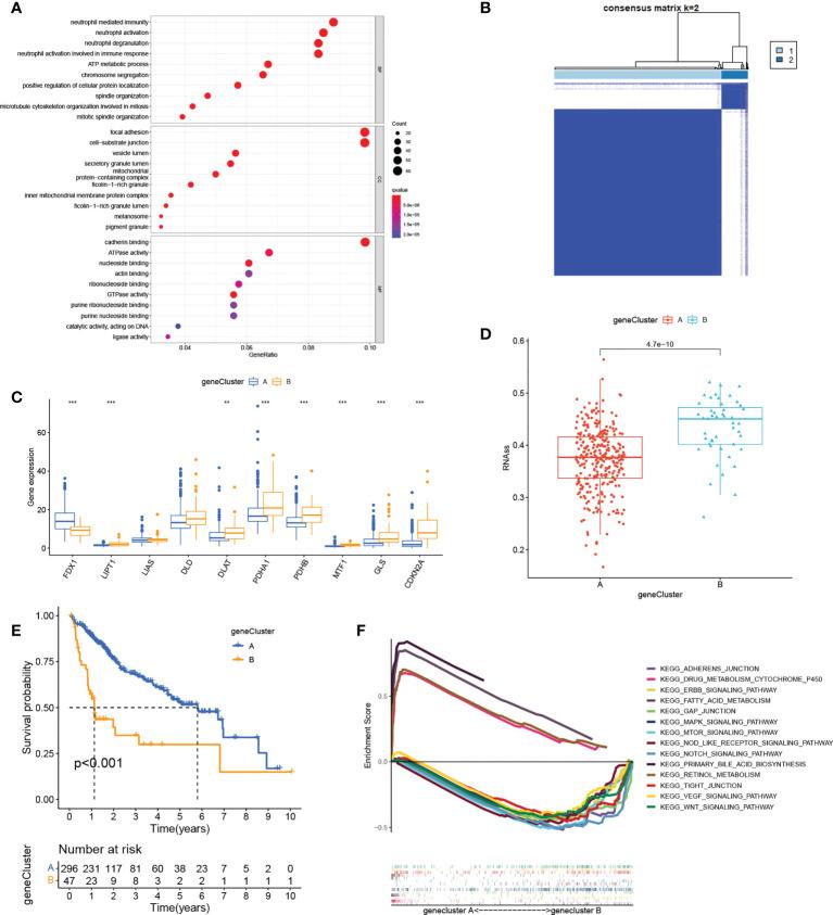
Two subtypes of cuproptosis regulation were observed in HCC, with different immune cell infiltration features. Genes expressed differentially between the two cuproptosis clusters in the TCGA were determined and used to construct a risk signature that was validated using the ICGC cohort. Greater immune and stromal cell infiltration were observed in the high-risk group and were associated with unfavorable prognosis. Elevated risk scores were linked with higher RNA stemness scores (RNAss) and tumor mutational burden (TMB), together with a greater likelihood of benefitting from immunotherapy.

CONCLUSION

It was found that cuproptosis regulatory patterns may play important roles in the heterogeneity of immune cell infiltration. The risk signature associated with cuproptosis can assess each patient's risk score, leading to more individualized and effective immunotherapy.

摘要

背景

肝细胞肝癌(HCC)是一种常见的癌症,目前缺乏一种足够有效的方法来指导免疫治疗。此外,铜死亡是一种新发现的受调控的细胞死亡程序,由铜离子载体触发。然而,其在肿瘤免疫细胞浸润中的可能意义尚不清楚。

方法

使用基于 10 个铜死亡调节剂表达的无监督共识聚类分析来鉴定 HCC 中的铜死亡亚型,并使用单变量和 LASSO Cox 回归生成铜死亡相关风险特征,并使用 ICGC 数据进行验证。此外,通过肿瘤免疫治疗反应性、免疫细胞浸润和肿瘤干细胞分析研究特征与肿瘤免疫微环境(TME)之间的关系。最后,使用免疫组织化学分析临床标本以验证特征中三个基因的表达。

结果

在 HCC 中观察到两种铜死亡调节亚型,具有不同的免疫细胞浸润特征。在 TCGA 中,两个铜死亡簇之间差异表达的基因被确定,并用于构建风险特征,该特征使用 ICGC 队列进行验证。高危组中观察到更多的免疫和基质细胞浸润,与预后不良相关。升高的风险评分与更高的 RNA 干性评分(RNAss)和肿瘤突变负担(TMB)相关,并且更有可能受益于免疫治疗。

结论

发现铜死亡调节模式可能在免疫细胞浸润的异质性中发挥重要作用。与铜死亡相关的风险特征可以评估每个患者的风险评分,从而实现更个体化和有效的免疫治疗。

https://cdn.ncbi.nlm.nih.gov/pmc/blobs/bfcf/9559227/c9b6fc2c3f44/fimmu-13-945516-g001.jpg

文献AI研究员

20分钟写一篇综述,助力文献阅读效率提升50倍。

立即体验

用中文搜PubMed

大模型驱动的PubMed中文搜索引擎

马上搜索

文档翻译

学术文献翻译模型,支持多种主流文档格式。

立即体验