Suppr超能文献

用于非小细胞肺癌预后预测的铜死亡相关线粒体去极化基因的综合分析

Integrative Analysis of Cuproptosis-Related Mitochondrial Depolarisation Genes for Prognostic Prediction in Non-Small Cell Lung Cancer.

作者信息

Lyu Guoqing, Dai Lihua, Deng Xin, Liu Xiankai, Guo Yan, Zhang Yuan, Wang Xiufeng, Huang Yan, Wu Sun, Guo Jin-Cheng, Liu Yanting

机构信息

Department of Hematology, The First Affiliated Hospital of Xinxiang Medical University, Weihui, Henan Province, China.

Life Science Center, The First Affiliated Hospital of Xinxiang Medical University, Weihui, Henan Province, China.

出版信息

J Cell Mol Med. 2025 Feb;29(4):e70438. doi: 10.1111/jcmm.70438.

Abstract

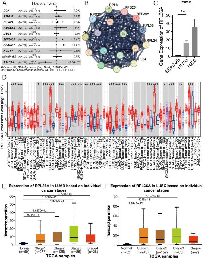
In this research, we conducted an in-depth analysis of differentially expressed genes associated with mitochondrial depolarisation in non-small cell lung cancer (NSCLC) using single-cell sequencing. By combining our findings with cuproptosis-related genes, we identified 10 significant risk genes: DCN, PTHLH, CRYAB, HMGCS1, DSG3, ZFP36L2, SCAND1, NUDT4, NDUFA4L2 and RPL36A, using univariate Cox regression analysis and machine learning methods. These genes form the core of our prognosis risk prediction model, which demonstrated high specificity and accuracy in predicting patient outcomes, as evidenced by ROC curve analysis. Kaplan-Meier curves further confirmed that patients in the low-risk group had significantly better survival rates compared to those in the high-risk group. Our models also provided valuable insights into the tumour microenvironment, immunotherapy sensitivity and chemotherapy response. To facilitate the quantification of the probability of patient survival, we incorporated clinical data into a nomogram. We comprehensively analysed the mutation status and expression patterns of the 10 risk genes using bulk transcriptomic, single-cell and spatial transcriptomic datasets. Drug target predictions highlighted DSG3, PTHLH, ZFP36L2, DCN and NDUFA4L2 as promising therapeutic targets. Notably, RPL36A emerged as a potential tumour marker for NSCLC, with its expression validated in lung cancer cell lines through qPCR. This study has established a predictive models based on mitochondrial depolarisation genes associated with cuproptosis, aiding clinicians in forecasting overall survival and guiding personalised treatment strategies. The identification of novel tumour markers has paved the way for targeted therapies, and therapeutic targets are critical for advancing the treatment of NSCLC.

摘要

在本研究中,我们使用单细胞测序对非小细胞肺癌(NSCLC)中与线粒体去极化相关的差异表达基因进行了深入分析。通过将我们的研究结果与铜死亡相关基因相结合,我们使用单变量Cox回归分析和机器学习方法鉴定出10个显著的风险基因:DCN、PTHLH、CRYAB、HMGCS1、DSG3、ZFP36L2、SCAND1、NUDT4、NDUFA4L2和RPL36A。这些基因构成了我们预后风险预测模型的核心,ROC曲线分析表明该模型在预测患者预后方面具有高特异性和准确性。Kaplan-Meier曲线进一步证实,低风险组患者的生存率明显高于高风险组。我们的模型还为肿瘤微环境、免疫治疗敏感性和化疗反应提供了有价值的见解。为了便于量化患者生存概率,我们将临床数据纳入了列线图。我们使用批量转录组学、单细胞和空间转录组学数据集全面分析了这10个风险基因的突变状态和表达模式。药物靶点预测突出显示DSG3、PTHLH、ZFP36L2、DCN和NDUFA4L2为有前景的治疗靶点。值得注意的是,RPL36A成为NSCLC的潜在肿瘤标志物,其表达通过qPCR在肺癌细胞系中得到验证。本研究建立了基于与铜死亡相关的线粒体去极化基因的预测模型,有助于临床医生预测总生存期并指导个性化治疗策略。新型肿瘤标志物的鉴定为靶向治疗铺平了道路,治疗靶点对于推进NSCLC的治疗至关重要。

https://cdn.ncbi.nlm.nih.gov/pmc/blobs/c930/11862892/35b8f76f4678/JCMM-29-e70438-g007.jpg

文献AI研究员

20分钟写一篇综述,助力文献阅读效率提升50倍。

立即体验

用中文搜PubMed

大模型驱动的PubMed中文搜索引擎

马上搜索

文档翻译

学术文献翻译模型,支持多种主流文档格式。

立即体验