Suppr超能文献

用于转录组队列中基因特征发现的粒子群优化人工智能技术

Particle swarm optimization artificial intelligence technique for gene signature discovery in transcriptomic cohorts.

作者信息

Murphy Ross G, Gilmore Alan, Senevirathne Seedevi, O'Reilly Paul G, LaBonte Wilson Melissa, Jain Suneil, McArt Darragh G

机构信息

Movember FASTMAN Centre of Excellence, Patrick G Johnston Centre for Cancer Research, School of Medicine, Dentistry and Biomedical Sciences, Queen's University Belfast, Belfast BT9 7AE, UK.

Patrick G Johnston Centre for Cancer Research, School of Medicine, Dentistry and Biomedical Sciences, Queen's University Belfast, Belfast BT9 7AE, UK.

出版信息

Comput Struct Biotechnol J. 2022 Sep 26;20:5547-5563. doi: 10.1016/j.csbj.2022.09.033. eCollection 2022.

Abstract

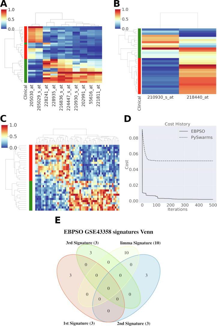
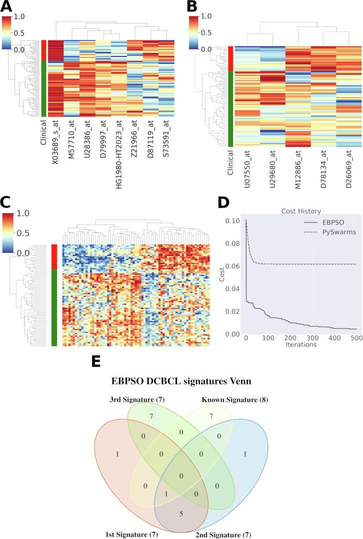
The development of gene signatures is key for delivering personalized medicine, despite only a few signatures being available for use in the clinic for cancer patients. Gene signature discovery tends to revolve around identifying a single signature. However, it has been shown that various highly predictive signatures can be produced from the same dataset. This study assumes that the presentation of top ranked signatures will allow greater efforts in the selection of gene signatures for validation on external datasets and for their clinical translation. Particle swarm optimization (PSO) is an evolutionary algorithm often used as a search strategy and largely represented as binary PSO (BPSO) in this domain. BPSO, however, fails to produce succinct feature sets for complex optimization problems, thus affecting its overall runtime and optimization performance. Enhanced BPSO (EBPSO) was developed to overcome these shortcomings. Thus, this study will validate unique candidate gene signatures for different underlying biology from EBPSO on transcriptomics cohorts. EBPSO was consistently seen to be as accurate as BPSO with substantially smaller feature signatures and significantly faster runtimes. 100% accuracy was achieved in all but two of the selected data sets. Using clinical transcriptomics cohorts, EBPSO has demonstrated the ability to identify accurate, succinct, and significantly prognostic signatures that are unique from one another. This has been proposed as a promising alternative to overcome the issues regarding traditional single gene signature generation. Interpretation of key genes within the signatures provided biological insights into the associated functions that were well correlated to their cancer type.

摘要

基因特征的开发是实现个性化医疗的关键,尽管目前仅有少数特征可用于癌症患者的临床治疗。基因特征发现往往围绕识别单一特征展开。然而,研究表明,同一数据集可以产生各种高度预测性的特征。本研究假设,展示排名靠前的特征将有助于在选择基因特征以在外部数据集上进行验证及其临床转化方面做出更大努力。粒子群优化算法(PSO)是一种进化算法,常被用作搜索策略,在该领域主要表现为二进制粒子群优化算法(BPSO)。然而,BPSO无法为复杂的优化问题生成简洁的特征集,从而影响其整体运行时间和优化性能。为克服这些缺点,开发了增强型BPSO(EBPSO)。因此,本研究将在转录组学队列中验证来自EBPSO的针对不同潜在生物学的独特候选基因特征。结果发现,EBPSO始终与BPSO一样准确,但特征集要小得多,运行时间也明显更快。在除两个选定数据集之外的所有数据集中,准确率均达到了100%。通过临床转录组学队列研究,EBPSO已证明能够识别出准确、简洁且彼此独特的显著预后特征。这被认为是克服传统单基因特征生成相关问题的一种有前景的替代方法。对特征内关键基因的解读为与其癌症类型密切相关的相关功能提供了生物学见解。

https://cdn.ncbi.nlm.nih.gov/pmc/blobs/53bc/9556859/be6bd814c4e5/ga1.jpg

文献AI研究员

20分钟写一篇综述,助力文献阅读效率提升50倍。

立即体验

用中文搜PubMed

大模型驱动的PubMed中文搜索引擎

马上搜索

文档翻译

学术文献翻译模型,支持多种主流文档格式。

立即体验