• 文献检索
  • 文档翻译
  • 深度研究
  • 学术资讯
  • Suppr Zotero 插件Zotero 插件
  • 邀请有礼
  • 套餐&价格
  • 历史记录
应用&插件
Suppr Zotero 插件Zotero 插件浏览器插件Mac 客户端Windows 客户端微信小程序
定价
高级版会员购买积分包购买API积分包
服务
文献检索文档翻译深度研究API 文档MCP 服务
关于我们
关于 Suppr公司介绍联系我们用户协议隐私条款
关注我们

Suppr 超能文献

核心技术专利:CN118964589B侵权必究
粤ICP备2023148730 号-1Suppr @ 2026

文献检索

告别复杂PubMed语法,用中文像聊天一样搜索,搜遍4000万医学文献。AI智能推荐,让科研检索更轻松。

立即免费搜索

文件翻译

保留排版,准确专业,支持PDF/Word/PPT等文件格式,支持 12+语言互译。

免费翻译文档

深度研究

AI帮你快速写综述,25分钟生成高质量综述,智能提取关键信息,辅助科研写作。

立即免费体验

少突胶质细胞巨自噬对于髓鞘鞘更替以防止神经退行性变和死亡是必需的。

Oligodendroglial macroautophagy is essential for myelin sheath turnover to prevent neurodegeneration and death.

机构信息

Doctoral Program in Neurobiology and Behavior, Medical Scientist Training Program, Columbia University, New York, NY 10032, USA; Department of Neurology, Columbia University, New York, NY 10032, USA.

Department of Pathology and Cell Biology, Columbia University, New York, NY 10032, USA; Department of Biosciences, Durham University, Durham DH1 3LE, UK.

出版信息

Cell Rep. 2022 Oct 18;41(3):111480. doi: 10.1016/j.celrep.2022.111480.

DOI:10.1016/j.celrep.2022.111480
PMID:36261002
原文链接:https://pmc.ncbi.nlm.nih.gov/articles/PMC9639605/
Abstract

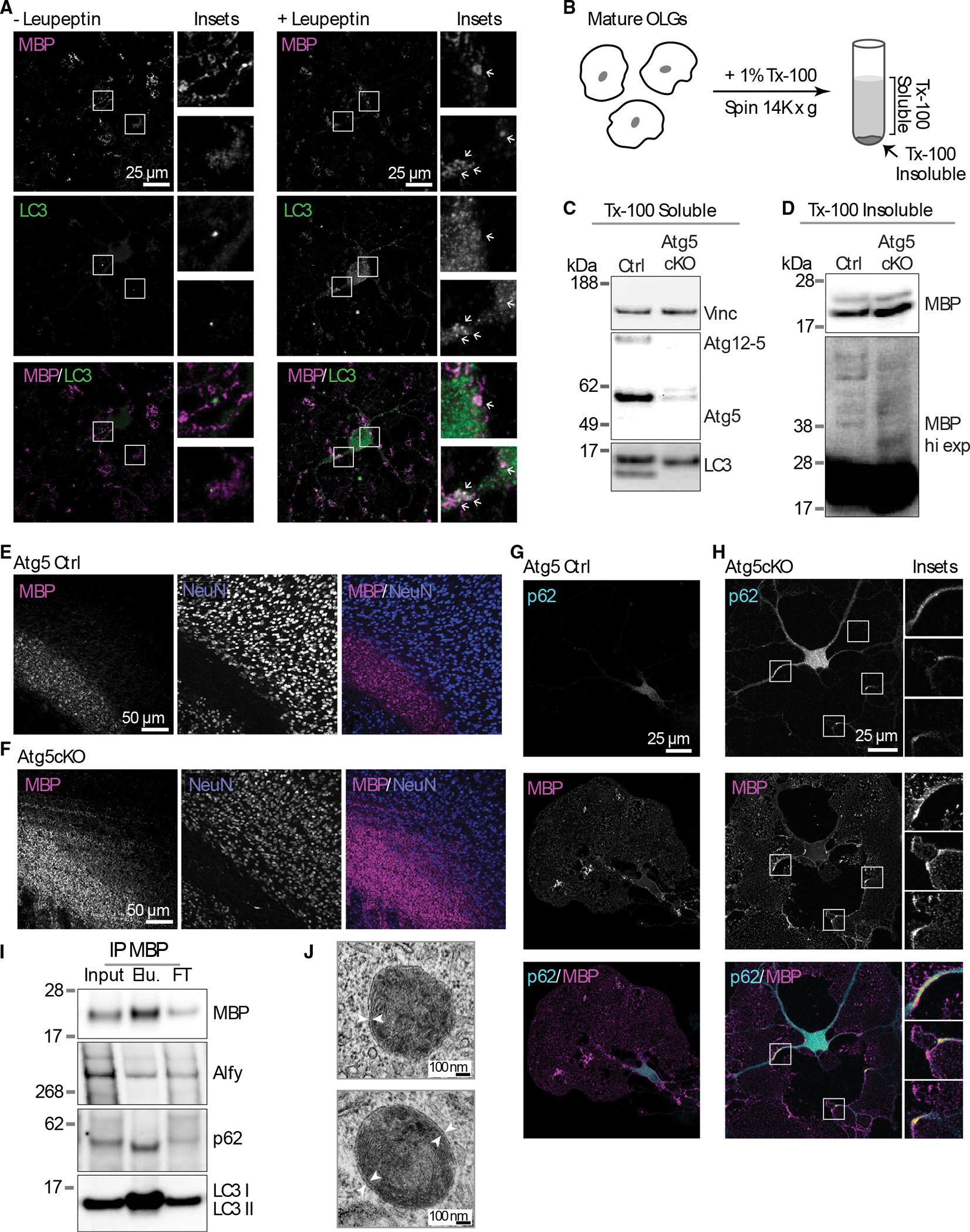
Although macroautophagy deficits are implicated across adult-onset neurodegenerative diseases, we understand little about how the discrete, highly evolved cell types of the central nervous system use macroautophagy to maintain homeostasis. One such cell type is the oligodendrocyte, whose myelin sheaths are central for the reliable conduction of action potentials. Using an integrated approach of mouse genetics, live cell imaging, electron microscopy, and biochemistry, we show that mature oligodendrocytes require macroautophagy to degrade cell autonomously their myelin by consolidating cytosolic and transmembrane myelin proteins into an amphisome intermediate prior to degradation. We find that disruption of autophagic myelin turnover leads to changes in myelin sheath structure, ultimately impairing neural function and culminating in an adult-onset progressive motor decline, neurodegeneration, and death. Our model indicates that the continuous and cell-autonomous maintenance of the myelin sheath through macroautophagy is essential, shedding insight into how macroautophagy dysregulation might contribute to neurodegenerative disease pathophysiology.

摘要

虽然巨自噬缺陷与成年发病的神经退行性疾病有关,但我们对中枢神经系统中不同的、高度进化的细胞类型如何利用巨自噬来维持体内平衡知之甚少。少突胶质细胞就是这样一种细胞类型,其髓鞘对动作电位的可靠传导至关重要。我们采用小鼠遗传学、活细胞成像、电子显微镜和生物化学的综合方法,表明成熟的少突胶质细胞需要巨自噬来通过将胞质和跨膜髓鞘蛋白整合到一个自噬体中间体中,然后进行降解,从而自主降解其髓鞘。我们发现,自噬性髓鞘周转率的破坏会导致髓鞘鞘结构发生变化,最终损害神经功能,并导致成年发病的进行性运动衰退、神经退行性变和死亡。我们的模型表明,通过巨自噬对髓鞘进行持续的、细胞自主的维持是必不可少的,这为巨自噬失调如何导致神经退行性疾病的病理生理学提供了新的见解。

https://cdn.ncbi.nlm.nih.gov/pmc/blobs/9f5e/9639605/f59299eab5bf/nihms-1843699-f0008.jpg
https://cdn.ncbi.nlm.nih.gov/pmc/blobs/9f5e/9639605/e313ebec901f/nihms-1843699-f0002.jpg
https://cdn.ncbi.nlm.nih.gov/pmc/blobs/9f5e/9639605/854c0e510b57/nihms-1843699-f0003.jpg
https://cdn.ncbi.nlm.nih.gov/pmc/blobs/9f5e/9639605/9a83a43f4a8f/nihms-1843699-f0004.jpg
https://cdn.ncbi.nlm.nih.gov/pmc/blobs/9f5e/9639605/9a5ca717489d/nihms-1843699-f0005.jpg
https://cdn.ncbi.nlm.nih.gov/pmc/blobs/9f5e/9639605/807af97ad51a/nihms-1843699-f0006.jpg
https://cdn.ncbi.nlm.nih.gov/pmc/blobs/9f5e/9639605/8abb6d21f42d/nihms-1843699-f0007.jpg
https://cdn.ncbi.nlm.nih.gov/pmc/blobs/9f5e/9639605/f59299eab5bf/nihms-1843699-f0008.jpg
https://cdn.ncbi.nlm.nih.gov/pmc/blobs/9f5e/9639605/e313ebec901f/nihms-1843699-f0002.jpg
https://cdn.ncbi.nlm.nih.gov/pmc/blobs/9f5e/9639605/854c0e510b57/nihms-1843699-f0003.jpg
https://cdn.ncbi.nlm.nih.gov/pmc/blobs/9f5e/9639605/9a83a43f4a8f/nihms-1843699-f0004.jpg
https://cdn.ncbi.nlm.nih.gov/pmc/blobs/9f5e/9639605/9a5ca717489d/nihms-1843699-f0005.jpg
https://cdn.ncbi.nlm.nih.gov/pmc/blobs/9f5e/9639605/807af97ad51a/nihms-1843699-f0006.jpg
https://cdn.ncbi.nlm.nih.gov/pmc/blobs/9f5e/9639605/8abb6d21f42d/nihms-1843699-f0007.jpg
https://cdn.ncbi.nlm.nih.gov/pmc/blobs/9f5e/9639605/f59299eab5bf/nihms-1843699-f0008.jpg

相似文献

1
Oligodendroglial macroautophagy is essential for myelin sheath turnover to prevent neurodegeneration and death.少突胶质细胞巨自噬对于髓鞘鞘更替以防止神经退行性变和死亡是必需的。
Cell Rep. 2022 Oct 18;41(3):111480. doi: 10.1016/j.celrep.2022.111480.
2
Progressive axonopathy when oligodendrocytes lack the myelin protein CMTM5.少突胶质细胞缺乏髓鞘蛋白 CMTM5 时的进行性轴突病。
Elife. 2022 Mar 11;11:e75523. doi: 10.7554/eLife.75523.
3
The RNA binding protein fragile X mental retardation protein promotes myelin sheath growth.RNA 结合蛋白脆性 X 智力低下蛋白促进髓鞘生长。
Glia. 2020 Mar;68(3):495-508. doi: 10.1002/glia.23731. Epub 2019 Oct 18.
4
Oligodendroglia and Myelin in Neurodegenerative Diseases: More Than Just Bystanders?神经退行性疾病中的少突胶质细胞和髓鞘:仅仅是旁观者吗?
Mol Neurobiol. 2016 Jul;53(5):3046-3062. doi: 10.1007/s12035-015-9205-3. Epub 2015 May 13.
5
Length of myelin internodes of individual oligodendrocytes is controlled by microenvironment influenced by normal and input-deprived axonal activities in sensory deprived mouse models.在感觉剥夺的小鼠模型中,单个少突胶质细胞的髓鞘节段长度由受正常和输入剥夺轴突活动影响的微环境控制。
Glia. 2018 Nov;66(11):2514-2525. doi: 10.1002/glia.23502. Epub 2018 Sep 21.
6
Oligodendrocytes expressing exclusively the DM20 isoform of the proteolipid protein gene: myelination and development.仅表达蛋白脂质蛋白基因DM20亚型的少突胶质细胞:髓鞘形成与发育
Glia. 2002 Jan;37(1):19-30. doi: 10.1002/glia.10014.
7
A Neuron-Free Microfiber Assay to Assess Myelin Sheath Formation.一种用于评估髓鞘形成的无神经元微纤维检测方法。
Methods Mol Biol. 2019;1936:97-110. doi: 10.1007/978-1-4939-9072-6_6.
8
Oligodendrocyte Neurofascin Independently Regulates Both Myelin Targeting and Sheath Growth in the CNS.少突胶质细胞神经束蛋白独立调节中枢神经系统髓鞘的靶向和鞘生长。
Dev Cell. 2019 Dec 16;51(6):730-744.e6. doi: 10.1016/j.devcel.2019.10.016. Epub 2019 Nov 21.
9
Study of Myelin Gene Expression in the Central Nervous System Using Real-Time PCR.利用实时聚合酶链反应研究中枢神经系统中的髓磷脂基因表达
Methods Mol Biol. 2019;2011:659-670. doi: 10.1007/978-1-4939-9554-7_38.
10
Impaired Postnatal Myelination in a Conditional Knockout Mouse for the Ferritin Heavy Chain in Oligodendroglial Cells.少突胶质细胞铁蛋白重链条件性敲除小鼠的产后髓鞘形成障碍。
J Neurosci. 2020 Sep 30;40(40):7609-7624. doi: 10.1523/JNEUROSCI.1281-20.2020. Epub 2020 Aug 31.

引用本文的文献

1
Oligodendrocytes and myelination: pioneering new frontiers in cognitive neuroscience.少突胶质细胞与髓鞘形成:认知神经科学的开拓新前沿
Front Neurosci. 2025 Jul 21;19:1618468. doi: 10.3389/fnins.2025.1618468. eCollection 2025.
2
Revisiting the Pathogenesis of X-Linked Adrenoleukodystrophy.重新审视X连锁肾上腺脑白质营养不良的发病机制。
Genes (Basel). 2025 May 17;16(5):590. doi: 10.3390/genes16050590.
3
Autophagy in alzheimer disease pathogenesis and its therapeutic values.自噬在阿尔茨海默病发病机制中的作用及其治疗价值。

本文引用的文献

1
Macroautophagy in CNS health and disease.中枢神经系统健康与疾病中的巨自噬。
Nat Rev Neurosci. 2022 Jul;23(7):411-427. doi: 10.1038/s41583-022-00588-3. Epub 2022 May 3.
2
Myelin degeneration and diminished myelin renewal contribute to age-related deficits in memory.髓鞘退化和髓鞘更新减少导致与年龄相关的记忆缺陷。
Nat Neurosci. 2020 Apr;23(4):481-486. doi: 10.1038/s41593-020-0588-8. Epub 2020 Feb 10.
3
Huntington's Disease Pathogenesis Is Modified In Vivo by Alfy/Wdfy3 and Selective Macroautophagy.亨廷顿病的发病机制可被 Alfy/Wdfy3 和选择性巨自噬在体内改变。
Autophagy Rep. 2025 May 8;4(1):2471677. doi: 10.1080/27694127.2025.2471677. eCollection 2025.
4
Autophagy Dysfunction and Neurodegeneration: Where Does It Go Wrong?自噬功能障碍与神经退行性变:问题出在哪里?
J Mol Biol. 2025 Sep 15;437(18):169219. doi: 10.1016/j.jmb.2025.169219. Epub 2025 May 16.
5
Oligodendrogenesis in Evolution, Development and Adulthood.进化、发育及成年期的少突胶质细胞生成
Glia. 2025 Sep;73(9):1770-1783. doi: 10.1002/glia.70033. Epub 2025 May 15.
6
Del Río Hortega's insights into oligodendrocytes: recent advances in subtype characterization and functional roles in axonal support and disease.德尔·里奥·奥尔特加对少突胶质细胞的见解:亚型特征以及在轴突支持和疾病中的功能作用的最新进展
Front Neuroanat. 2025 Mar 12;19:1557214. doi: 10.3389/fnana.2025.1557214. eCollection 2025.
7
Disruption of Oligodendroglial Autophagy Leads to Myelin Morphological Deficits, Neuronal Apoptosis, and Cognitive Decline in Aged Mice.少突胶质细胞自噬功能障碍导致老年小鼠出现髓鞘形态缺陷、神经元凋亡和认知衰退。
Glia. 2025 Jul;73(7):1383-1397. doi: 10.1002/glia.70012. Epub 2025 Mar 19.
8
How does autophagy impact neurological function?自噬如何影响神经功能?
Neuroscientist. 2025 Mar 13;31(4):10738584251324459. doi: 10.1177/10738584251324459.
9
CoTF-reg reveals cooperative transcription factors in oligodendrocyte gene regulation using single-cell multi-omics.CoTF-reg利用单细胞多组学技术揭示少突胶质细胞基因调控中的协同转录因子。
Commun Biol. 2025 Feb 5;8(1):181. doi: 10.1038/s42003-025-07570-6.
10
Should We Consider Neurodegeneration by Itself or in a Triangulation with Neuroinflammation and Demyelination? The Example of Multiple Sclerosis and Beyond.我们应该单独考虑神经退行性变,还是将其与神经炎症和脱髓鞘联系起来综合考量?以多发性硬化症及其他疾病为例。
Int J Mol Sci. 2024 Nov 25;25(23):12637. doi: 10.3390/ijms252312637.
Neuron. 2020 Mar 4;105(5):813-821.e6. doi: 10.1016/j.neuron.2019.12.003. Epub 2019 Dec 30.
4
Two adhesive systems cooperatively regulate axon ensheathment and myelin growth in the CNS.两种黏附系统协同调控中枢神经系统轴突的髓鞘形成。
Nat Commun. 2019 Oct 22;10(1):4794. doi: 10.1038/s41467-019-12789-z.
5
Autophagy is essential for oligodendrocyte differentiation, survival, and proper myelination.自噬对于少突胶质细胞的分化、存活和正常髓鞘形成至关重要。
Glia. 2019 Sep;67(9):1745-1759. doi: 10.1002/glia.23646. Epub 2019 Jun 4.
6
Glia-specific autophagy dysfunction in ALS.肌萎缩侧索硬化症中神经胶质细胞特异性自噬功能障碍
Semin Cell Dev Biol. 2020 Mar;99:172-182. doi: 10.1016/j.semcdb.2019.05.024. Epub 2019 May 28.
7
Single-cell transcriptomic analysis of Alzheimer's disease.阿尔茨海默病的单细胞转录组分析。
Nature. 2019 Jun;570(7761):332-337. doi: 10.1038/s41586-019-1195-2. Epub 2019 May 1.
8
Myelin Dynamics Throughout Life: An Ever-Changing Landscape?一生中的髓鞘动态变化:是一个不断变化的图景吗?
Front Cell Neurosci. 2018 Nov 19;12:424. doi: 10.3389/fncel.2018.00424. eCollection 2018.
9
Spatiotemporal Control of CNS Myelination by Oligodendrocyte Programmed Cell Death through the TFEB-PUMA Axis.通过 TFEB-PUMA 轴调控少突胶质细胞程序性细胞死亡以实现中枢神经系统髓鞘形成的时空控制
Cell. 2018 Dec 13;175(7):1811-1826.e21. doi: 10.1016/j.cell.2018.10.044. Epub 2018 Nov 29.
10
Exploring the Role of Autophagy-Related Gene 5 () Yields Important Insights Into Autophagy in Autoimmune/Autoinflammatory Diseases.探讨自噬相关基因 5() 在自身免疫/自身炎症性疾病中的自噬作用
Front Immunol. 2018 Oct 17;9:2334. doi: 10.3389/fimmu.2018.02334. eCollection 2018.