Feng Caihou, Che Weibi, Liang Hanping, Zhang Hai, Lan Cong, Wu Bomeng, Lin Wanli, Chen Ying
Department of Thoracic Surgery, Gaozhou People's Hospital, Gaozhou 525200, China.
J Oncol. 2022 Oct 11;2022:9142903. doi: 10.1155/2022/9142903. eCollection 2022.
Lung cancer is emerging as one of most deadly diseases, and the mortality rate was still high with 5-year overall survival rate less than 20%. Aging is referred as protumorigenic state, and it plays a significant role in cancer development.
Molecular subtype of lung cancer was identified by consensus cluster analysis. Prognostic signature was constructed using LASSO cox regression analysis. CeRNA network was constructed to explore lncRNA-miRNA-mRNA regulatory axis.
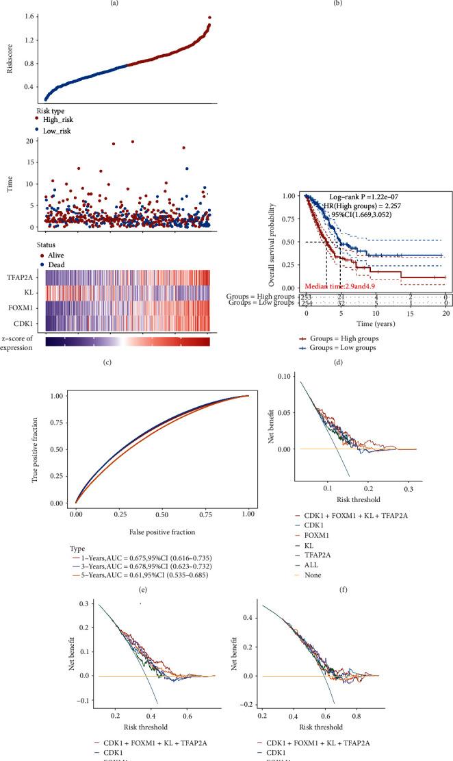
A total of 27 differentially expressed aging-related genes (ARGs) were obtained in LUAD. Three clusters of TCGA-LUAD patients with significant difference in prognosis, immune infiltration, chemotherapy, and targeted therapy were identified. We also developed an aging-related prognostic signature that had a better performance in predicting the1-year, 3-year, and 5-year overall survival of LUAD. Further analysis suggested a significant correlation between prognostic signature gene expression and clinical stage, immune infiltration, tumor mutation burden, microsatellite instability, and drug sensitivity. We also identified the lncRNA UCA1/miR-143-3p/CDK1 regulatory axis in LUAD.
Our study identified three clusters of TCGA-LUAD patients with significant difference in prognosis, immune infiltration, chemotherapy, and targeted therapy. We also developed an aging-related prognostic signature that had a good performance in the prognosis of LUAD.
肺癌正成为最致命的疾病之一,其死亡率仍然很高,5年总生存率低于20%。衰老被认为是一种促肿瘤状态,在癌症发展中起重要作用。
通过一致性聚类分析确定肺癌的分子亚型。使用LASSO Cox回归分析构建预后特征。构建ceRNA网络以探索lncRNA-miRNA-mRNA调控轴。
在肺腺癌(LUAD)中总共获得了27个差异表达的衰老相关基因(ARGs)。确定了TCGA-LUAD患者的三个聚类,它们在预后、免疫浸润、化疗和靶向治疗方面存在显著差异。我们还开发了一种与衰老相关的预后特征,在预测LUAD的1年、3年和5年总生存率方面表现更好。进一步分析表明,预后特征基因表达与临床分期、免疫浸润、肿瘤突变负担、微卫星不稳定性和药物敏感性之间存在显著相关性。我们还在LUAD中鉴定了lncRNA UCA1/miR-143-3p/CDK1调控轴。
我们的研究确定了TCGA-LUAD患者的三个聚类,它们在预后、免疫浸润、化疗和靶向治疗方面存在显著差异。我们还开发了一种与衰老相关的预后特征,在LUAD的预后中表现良好。