Suppr超能文献

高内涵内源性 GLUT4 转运分析揭示了脂肪细胞生物学的新方面。

A high-content endogenous GLUT4 trafficking assay reveals new aspects of adipocyte biology.

机构信息

Charles Perkins Centre, School of Life and Environmental Sciences, University of Sydney, Sydney, Australia.

Metabolic Research Laboratories, Wellcome-Medical Research Council Institute of Metabolic Science, University of Cambridge, Cambridge, UK.

出版信息

Life Sci Alliance. 2022 Oct 25;6(1). doi: 10.26508/lsa.202201585. Print 2023 Jan.

Abstract

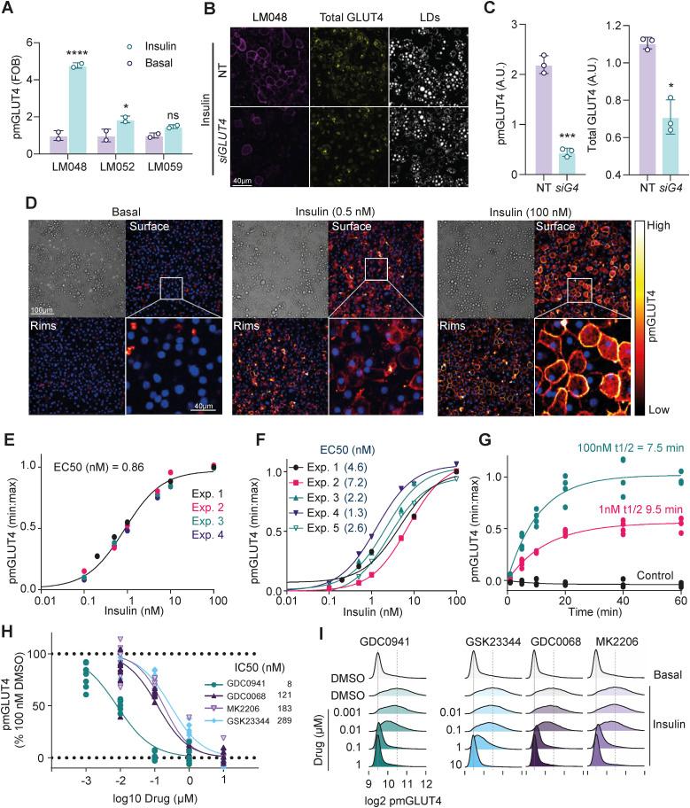
Insulin-induced GLUT4 translocation to the plasma membrane in muscle and adipocytes is crucial for whole-body glucose homeostasis. Currently, GLUT4 trafficking assays rely on overexpression of tagged GLUT4. Here we describe a high-content imaging platform for studying endogenous GLUT4 translocation in intact adipocytes. This method enables high fidelity analysis of GLUT4 responses to specific perturbations, multiplexing of other trafficking proteins and other features including lipid droplet morphology. Using this multiplexed approach we showed that Vps45 and Rab14 are selective regulators of GLUT4, but , , , and knockdown affected both GLUT4 and TfR translocation. Thus, GLUT4 and TfR translocation machinery likely have some overlap upon insulin-stimulation. In addition, we identified Kif13A, a Rab10 binding molecular motor, as a novel regulator of GLUT4 traffic. Finally, comparison of endogenous to overexpressed GLUT4 highlights that the endogenous GLUT4 methodology has an enhanced sensitivity to genetic perturbations and emphasises the advantage of studying endogenous protein trafficking for drug discovery and genetic analysis of insulin action in relevant cell types.

摘要

胰岛素诱导的 GLUT4 向肌肉和脂肪细胞的质膜转位对于全身葡萄糖稳态至关重要。目前,GLUT4 运输测定依赖于标记的 GLUT4 的过表达。在这里,我们描述了一种用于研究完整脂肪细胞中内源性 GLUT4 易位的高内涵成像平台。该方法能够对 GLUT4 对特定扰动的反应进行高保真分析,对其他运输蛋白进行多重分析,以及分析其他特征,包括脂滴形态。使用这种多重方法,我们表明 Vps45 和 Rab14 是 GLUT4 的选择性调节剂,但是 、 、 、 和 敲低均影响 GLUT4 和 TfR 的易位。因此,胰岛素刺激后 GLUT4 和 TfR 转运机制可能存在一些重叠。此外,我们确定了 Rab10 结合分子马达 Kif13A,是 GLUT4 流量的新调节剂。最后,将内源性 GLUT4 与过表达 GLUT4 进行比较,突出了内源性 GLUT4 方法在遗传扰动方面具有更高的灵敏度,并强调了研究内源性蛋白质运输对于药物发现和相关细胞类型中胰岛素作用的遗传分析的优势。

https://cdn.ncbi.nlm.nih.gov/pmc/blobs/f725/9595207/dcdaa8c912d5/LSA-2022-01585_Fig1.jpg

文献AI研究员

20分钟写一篇综述,助力文献阅读效率提升50倍。

立即体验

用中文搜PubMed

大模型驱动的PubMed中文搜索引擎

马上搜索

文档翻译

学术文献翻译模型,支持多种主流文档格式。

立即体验