MRC Epidemiology Unit Institute of Metabolic Science, University of Cambridge School of Clinical Medicine, Cambridge, UK.
Metabolic Research Laboratories Wellcome Trust-MRC Institute of Metabolic Science, Department of Clinical Biochemistry, University of Cambridge, Cambridge, UK.
Nat Genet. 2023 Jun;55(6):973-983. doi: 10.1038/s41588-023-01408-9. Epub 2023 Jun 8.
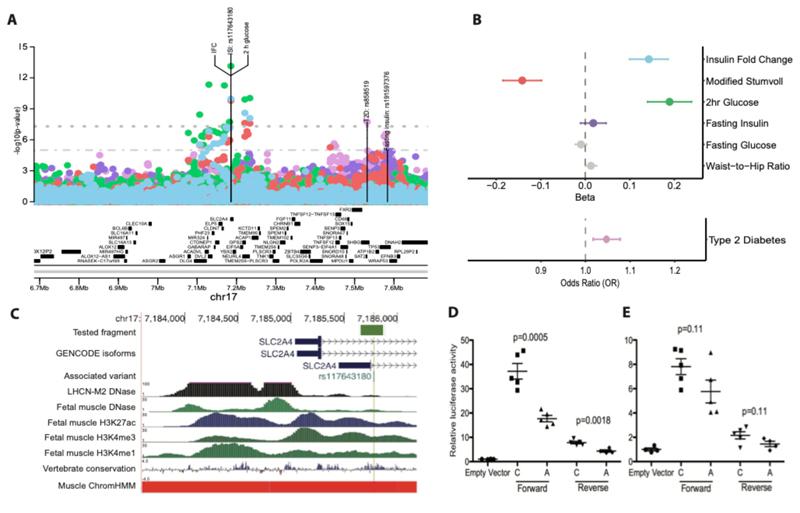
Distinct tissue-specific mechanisms mediate insulin action in fasting and postprandial states. Previous genetic studies have largely focused on insulin resistance in the fasting state, where hepatic insulin action dominates. Here we studied genetic variants influencing insulin levels measured 2 h after a glucose challenge in >55,000 participants from three ancestry groups. We identified ten new loci (P < 5 × 10) not previously associated with postchallenge insulin resistance, eight of which were shown to share their genetic architecture with type 2 diabetes in colocalization analyses. We investigated candidate genes at a subset of associated loci in cultured cells and identified nine candidate genes newly implicated in the expression or trafficking of GLUT4, the key glucose transporter in postprandial glucose uptake in muscle and fat. By focusing on postprandial insulin resistance, we highlighted the mechanisms of action at type 2 diabetes loci that are not adequately captured by studies of fasting glycemic traits.
不同的组织特异性机制介导了空腹和餐后状态下的胰岛素作用。以前的遗传研究主要集中在空腹状态下的胰岛素抵抗上,而在这种状态下,肝脏的胰岛素作用占主导地位。在这里,我们研究了影响三个祖源群体中超过 55000 名参与者在葡萄糖挑战后 2 小时测量的胰岛素水平的遗传变异。我们鉴定了十个以前与餐后胰岛素抵抗无关的新位点(P < 5 × 10),其中八个在共定位分析中显示与 2 型糖尿病共享其遗传结构。我们在培养的细胞中对一组相关的候选基因进行了研究,发现了九个新的候选基因,这些基因与 GLUT4 的表达或运输有关,GLUT4 是肌肉和脂肪中餐后葡萄糖摄取的关键葡萄糖转运蛋白。通过关注餐后胰岛素抵抗,我们强调了 2 型糖尿病位点的作用机制,这些机制在研究空腹血糖特征时不能充分捕捉到。