Suppr超能文献

光血栓性中风后半暗带细胞中淀粉样前体蛋白、小窝蛋白-1、α-、β-和γ-分泌酶的表达及分泌酶和小窝蛋白-1抑制剂的神经保护作用评价

Expression of Amyloid Precursor Protein, Caveolin-1, Alpha-, Beta-, and Gamma-Secretases in Penumbra Cells after Photothrombotic Stroke and Evaluation of Neuroprotective Effect of Secretase and Caveolin-1 Inhibitors.

作者信息

Sharifulina Svetlana, Khaitin Andrey, Guzenko Valeria, Kalyuzhnaya Yuliya, Dzreyan Valentina, Logvinov Alexandr, Dobaeva Natalia, Li Yan, Chen Lei, He Bin, Demyanenko Svetlana

机构信息

Laboratory of Molecular Neurobiology, Academy of Biology and Biotechnology, Southern Federal University, pr. Stachki 194/1, 344090 Rostov-on-Don, Russia.

Department of General and Clinical Biochemistry no.2, Rostov State Medical University, st. Nakhichevansky 29, 344000 Rostov-on-Don, Russia.

出版信息

Biomedicines. 2022 Oct 20;10(10):2655. doi: 10.3390/biomedicines10102655.

Abstract

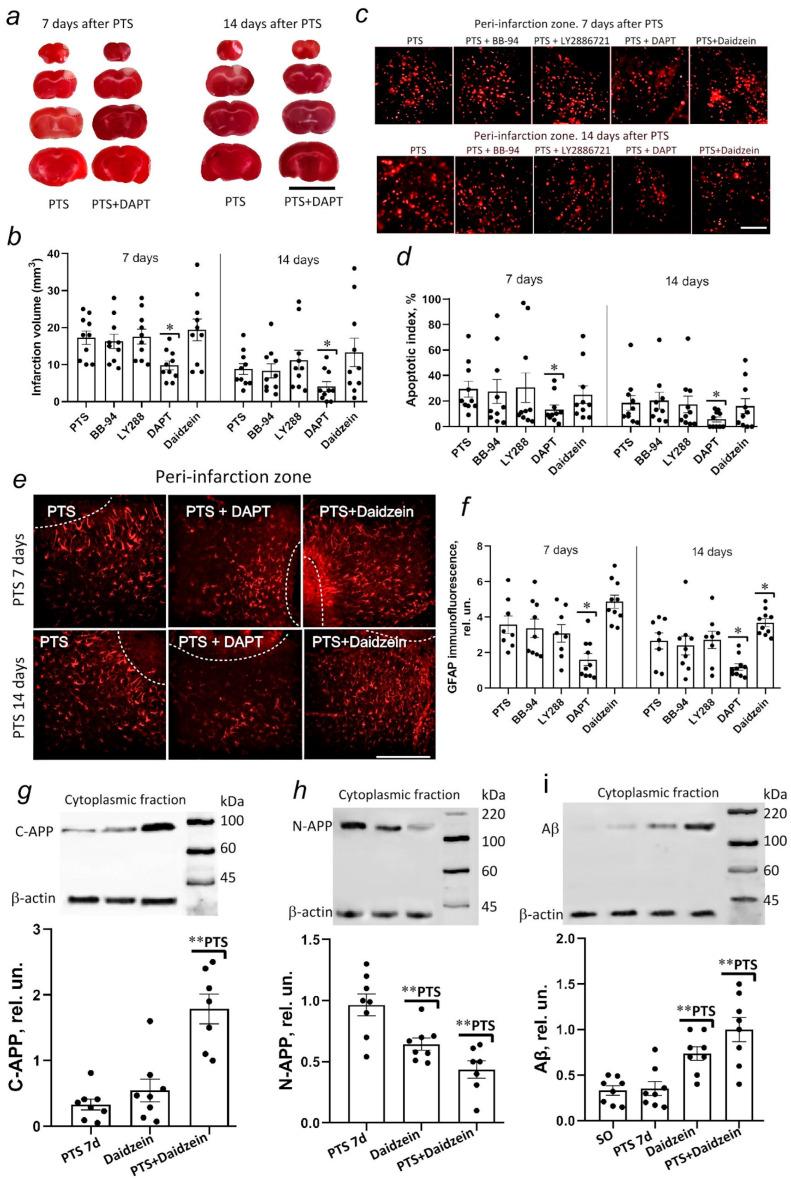
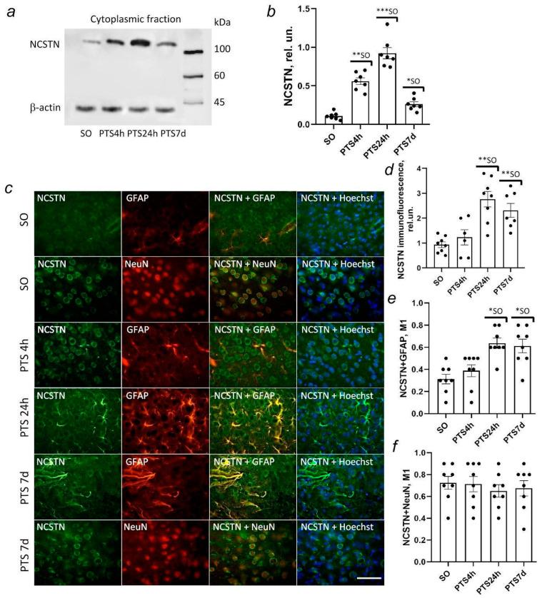
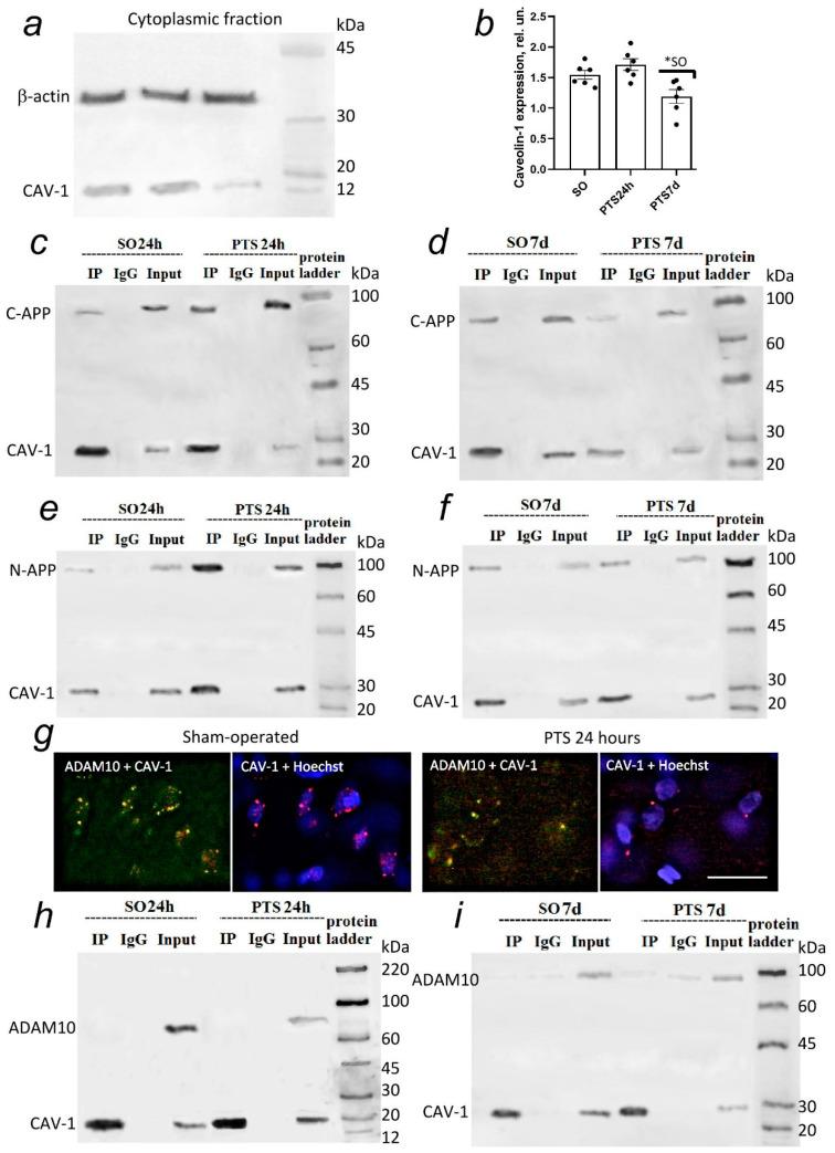
Our studies reveal changes in the expression of the main participants in the processing of amyloid precursor protein (APP) in neurons and astrocytes after photothrombotic stroke (PTS). Here we show the increase in the level of N- and C-terminal fragments of APP in the cytoplasm of ischemic penumbra cells at 24 h after PTS and their co-immunoprecipitation with caveolin-1. The ADAM10 α-secretase level decreased in the rat brain cortex on the first day after PTS. Levels of γ-secretase complex proteins presenilin-1 and nicastrin were increased in astrocytes, but not in neurons, in the penumbra after PTS. Inhibitory analysis showed that these changes lead to neuronal death and activation of astrocytes in the early recovery period after PTS. The caveolin-1 inhibitor daidzein shifted APP processing towards Aβ synthesis, which caused astroglial activation. γ-secretase inhibitor DAPT down-regulated glial fibrillary acidic protein (GFAP) in astrocytes, prevented mouse cerebral cortex cells from PTS-induced apoptosis, and reduced the infarction volume. Thus, new generation γ-secretase inhibitors may be considered as potential agents for the treatment of stroke.

摘要

我们的研究揭示了光血栓性卒中(PTS)后神经元和星形胶质细胞中淀粉样前体蛋白(APP)加工过程中主要参与分子表达的变化。在此我们展示了PTS后24小时缺血半暗带细胞胞质中APP的N端和C端片段水平升高,以及它们与小窝蛋白-1的共免疫沉淀。PTS后第一天,大鼠脑皮质中ADAM10α-分泌酶水平降低。PTS后半暗带中,γ-分泌酶复合物蛋白早老素-1和尼卡斯特林的水平在星形胶质细胞中升高,但在神经元中未升高。抑制分析表明,这些变化导致PTS后早期恢复期神经元死亡和星形胶质细胞活化。小窝蛋白-1抑制剂大豆苷元使APP加工向Aβ合成方向转变,从而导致星形胶质细胞活化。γ-分泌酶抑制剂DAPT下调星形胶质细胞中的胶质纤维酸性蛋白(GFAP),防止小鼠大脑皮质细胞发生PTS诱导的凋亡,并减小梗死体积。因此,新一代γ-分泌酶抑制剂可被视为治疗卒中的潜在药物。

https://cdn.ncbi.nlm.nih.gov/pmc/blobs/85e1/9599860/889fec234e9c/biomedicines-10-02655-g001.jpg

文献AI研究员

20分钟写一篇综述,助力文献阅读效率提升50倍。

立即体验

用中文搜PubMed

大模型驱动的PubMed中文搜索引擎

马上搜索

文档翻译

学术文献翻译模型,支持多种主流文档格式。

立即体验